迈瑞医疗,递交IPO招股书、拟赴香港上市,华泰国际、摩根大通联席保荐 | A股公司香港上市

优秀先生

来源:瑞恩资本RyanbenCapital

迈瑞医疗,递交IPO招股书、拟赴香港上市,华泰国际、摩根大通联席保荐 | A股公司香港上市

2025年11月10日,来自广东深圳南山区的A股上市公司深圳迈瑞生物医疗电子股份有限公司Shenzhen Mindray Bio-Medical Electronics Co., Ltd.(下称迈瑞医疗)在港交所递交招股书,拟在香港主板上市。

迈瑞医疗(300760.SZ),于2018年10月16日在A股上市,截至2025年11月10日收市,其总市值约2537亿元人民币。

迈瑞医疗,递交IPO招股书、拟赴香港上市,华泰国际、摩根大通联席保荐 | A股公司香港上市

迈瑞医疗招股书链接:

https://www1.hkexnews.hk/app/sehk/2025/107851/documents/sehk25111000591_c.pdf

迈瑞医疗,递交IPO招股书、拟赴香港上市,华泰国际、摩根大通联席保荐 | A股公司香港上市

主要业务

迈瑞医疗,成立于1999年,作为全球领先、创新驱动的世界级医疗器械企业及医疗数智化引领者,根据弗若斯特沙利文的数据,在中国医疗器械行业,迈瑞医疗2024年的市值规模超过境内主要龙头企业(第二到五名)之和,工业收入是第二名的两倍有余。迈瑞医疗已跻身全球顶尖医疗器械企业第23名,同时排名不断上升,是全球前30大医疗器械企业中唯一上榜的中国企业,也是从成立到上榜最快的企业之一。

迈瑞医疗坚持战略性布局,形成了覆盖多产品、多产线的完整矩阵,公司是全球前30大器械公司中唯一横跨体外诊断、生命信息与支持、医学影像、微创外科、微创介入等多产线的顶尖医疗器械企业,产品矩阵覆盖设备、试剂、耗材及数智化解决方案,形成了全面且具协同效应的产品与服务体系。

根据弗若斯特沙利文的资料,迈瑞医疗是全球顶尖医疗器械企业中唯一一家覆盖从急诊、手术室、重症监护室、普通病房,到外科、心内科、检验科、超声科等多诊疗场景的企业。根据弗若斯特沙利文的数据,于2024年按收入计,在多个领域,迈瑞医疗均处于行业领先地位,已有6类产品市场份额位居全球前三,9类产品市场份额位于中国第一。

迈瑞医疗,递交IPO招股书、拟赴香港上市,华泰国际、摩根大通联席保荐 | A股公司香港上市

迈瑞医疗正加速推进业务布局的战略转型,全面迈向以流水型业务为核心驱动力的可持续增长模式。公司围绕‘设备+IT+AI’的核心生态体系,不断拓展以试剂、高值耗材及数字化服务为代表的流水型业务,构建以高复购频率和强客户黏性为特征的新增长动能。在保持设备业务领先优势的同时,公司积极深化在微创外科与微创介入等新兴领域的战略布局。

迈瑞医疗,递交IPO招股书、拟赴香港上市,华泰国际、摩根大通联席保荐 | A股公司香港上市

迈瑞医疗,递交IPO招股书、拟赴香港上市,华泰国际、摩根大通联席保荐 | A股公司香港上市

体外诊断(IVD)

迈瑞医疗是全球少数能够提供全实验室一体化诊断解决方案,并同时掌握核心上游原料、质控品以及多种方法学诊断试剂研发能力的企业。根据弗若斯特沙利文的资料,按2024年收入计,迈瑞医疗是中国最大、全球第二大的血球诊断提供商,中国最大的国产化学发光免疫分析提供商及中国第三大的化学发光免疫分析提供商,中国最大的生化诊断提供商。

生命信息与支持

迈瑞医疗是全球少数拥有覆盖急症、重症、麻醉、手术及普通护理等核心临床场景的完整产品体系和数智化整体解决方案的医疗器械企业。产品组合包括监护仪、麻醉系统、呼吸机、除颤仪、输注泵、手术灯、手术台和医用吊塔。根据弗若斯特沙利文的资料,按2024年收入计,迈瑞医疗是中国最大、全球第二大的监护仪提供商,中国最大的麻醉系统、呼吸机、除颤仪、输注泵、手术床、手术灯和医用吊塔提供商,全球第三大的麻醉系统、呼吸机和除颤仪提供商。

医学影像

迈瑞医疗的医学影像产品体系涵盖超声诊断系统以及数字X射线成像系统。凭借从高端到便携式的多元化产品谱系,为全球各类医疗机构提供医学影像支持。公司针对放射、妇产、心脏、介入、急诊、麻醉、重症、肝纤等多种临床专科提供全面的超声解决方案。根据弗若斯特沙利文的资料,按2024年收入计,迈瑞医疗是全球第三、中国第一的超声影像供货商,也是中国唯一能够覆盖所有层级的全面超声系统套件的超声影像提供商。

新兴业务

迈瑞医疗积极拓展微创外科、微创介入及动物医疗等新兴业务板块。

迈瑞医疗,递交IPO招股书、拟赴香港上市,华泰国际、摩根大通联席保荐 | A股公司香港上市

迈瑞医疗,递交IPO招股书、拟赴香港上市,华泰国际、摩根大通联席保荐 | A股公司香港上市

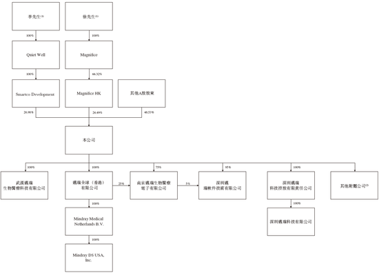
股东架构

招股书显示,迈瑞医疗在香港上市前的股东架构中,

李西廷先生,徐航先生为一致行动人,分别持股约26.98%、24.49%,合计持股约51.47%,为控股股东;

其他A股股东持股58.53%。

迈瑞医疗,递交IPO招股书、拟赴香港上市,华泰国际、摩根大通联席保荐 | A股公司香港上市

迈瑞医疗,递交IPO招股书、拟赴香港上市,华泰国际、摩根大通联席保荐 | A股公司香港上市

管理层

迈瑞医疗董事会由12名董事组成,包括:

3名执行董事:

李西廷先生(创始人,董事会主席);

吴昊先生(总经理);

郭艳美女士(常务副总经理);

2名非执行董事:

徐航先生(联合创始人,曾任深圳鹏瑞集团总经理);

成明和先生(联合创始人,曾任公司总经理);

7名独立非执行董事:

梁沪明先生(深圳一诺财达投资执行董事、总经理);

周先意先生(曾任中国科学技术大学副校长、教授);

胡善荣先生(曾任中国科学院上海微系统信息技术研究所科技处处长、教授级高级工程师);

高圣平博士(中国人民大学法学院教授);

许静博士(北京大学新闻与传播学院教授);

孔昱女士(前普华永道中天合伙人);

顾敏康先生(湘潭大学信用风险管理学院院长、湘潭大学法学学部部长);

除执行董事外,高管包括:

李在文先生(高级副总经理);

李新胜博士(高级副总经理);

刘来平博士(副总经理);

岑建先生(副总经理);

闫华文先生(副总经理);

何绪金先生(副总经理);

李朝阳先生(副总经理);

李文楣女士(董事会秘书、联席公司秘书);

赵云女士(财务负责人)。

公司业绩

招股书显示,在过去的2022年、2023年、2024年和2025年前六个月,迈瑞医疗的营业收入分别人民币303.66亿、349.32亿、367.26亿和167.43亿元,相应的净利润分别为人民币96.11亿、115.78亿、117.40亿和52.33亿元。

迈瑞医疗,递交IPO招股书、拟赴香港上市,华泰国际、摩根大通联席保荐 | A股公司香港上市

中介团队

迈瑞医疗是次IPO的中介团队主要有:

华泰国际、摩根大通为其联席保荐人;

安永为其审计师;

方达为其公司中国律师;

达维为其公司香港及美国律师;

竞天公诚为其券商中国律师;

年利达为其券商香港及美国律师;

迈时资本为其合规顾问;

弗若斯特沙利文为其行业顾问。

相关推荐:

王中王一肖一特一中最新消息——核实商品真伪

新澳长期免费提供——合理使用优惠

香港宝典王中王资料-推荐系统解析

王中王493333中特一网——服务条款

王中王727271开奖结果今天最新资料-识别虚构数据

澳门2025资料大全-心理学分析

新澳门彩历史开奖记录十走势图——风控逻辑说明

摇钱树四肖四码期期准免费资料,识别洗稿内容

预测奥门今晚开什么生肖-识别跨平台转移

2025新奥天天开奖资料_链接识别方法

2025年新澳门彩开什么特码_避免体验误导

新澳门六开彩正版免费——掌握退订技巧

澳门灵蛇网46.68cc_信息重复性分析

2025年正版资料免费大全内容推荐机制

www.32759ccm澳彩资料查询最新版辨别真假促销

文章版权声明:除非注明,否则均为迈瑞医疗,递交IPO招股书、拟赴香港上市,华泰国际、摩根大通联席保荐 | A股公司香港上市原创文章,转载或复制请以超链接形式并注明出处。