
作者 | 王霖 出品 | 奶酪投研
基金经理也不好当了。
从华夏基金郑鹏,到景顺长城基金鲍无可,知名基金经理离职的消息接踵传来,引起投资者一阵唏嘘。
统计显示,今年5月以来(截至5月21日),公募基金行业已发布194则基金经理变动公告。其中,5月17日,景顺长城连发8则公告,鲍无可卸任所管8只产品的基金经理职务,成为市场关注焦点。
值得注意的是,同日长信基金也发布7则基金经理变动公告,旗下四只产品增聘基金经理,三只产品基金经理离任。
三名离任的基金经理是因“工作需要”而被解聘,其卸任的产品近几年业绩出现较大回撤,基金公司或为改善业绩水平而进行人员调整。

01解聘基金经理为哪般
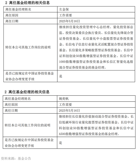
近期,长信基金密集进行基金经理调整。该公司在5月17日连发7则公告,旗下7只产品发生基金经理变更。
其中,长信低碳环保行业量化、长信医疗保健行业、长信消费精选行业量化三只产品均因“工作需要”解聘基金经理。左金保卸任长信低碳环保行业量化,姚奕帆卸任另两只产品。

这三只产品近几年业绩表现均不甚理想。Wind数据显示,长信低碳环保行业量化A成立于2017年11月,曾经是一只翻倍基,但2022年之后波动剧烈,近三年(截至2025年5月21日)收益率为-39.09%,成立以来收益率为35.97%,净值回撤严重。
成立于2021年8月的长信低碳环保行业量化C更是生不逢时,成立后没多久新能源板块就从高点回落,该基金至今累计收益率为-51.94%,当初认购的投资者损失惨重。
左金保从成立起开始管理长信低碳环保行业量化A、C,任职回报率分别为33.06%、-52.96%。

长信医疗保健行业A、长信消费精选行业量化A近三年收益率分别为-20.58%、-29.07%,姚奕帆分别于2023年1月31日和2022年1月28日开始管理这两只产品,截至离任时,任职回报分别为-21.74%和-37.8%。
基金公司或是为了改善业绩水平而给基金经理“减负”。人事调整后,左金保和姚奕帆还分别参与7只和4只基金的管理。而长信医疗保健行业、长信消费精选行业量化由袁婕独自管理,长信低碳环保行业量化由袁婕和姚奕帆共同管理。
不过,袁婕从研究员上位基金经理,也仅有一个多月时间。
今年4月9日,上述三只产品均增聘了基金经理袁婕。资料显示,袁婕为武汉大学金融学硕士研究生毕业,2015年7月加入长信基金,曾任量化研究部研究员。这是袁婕首次担纲基金经理,而如今,这位新丁要独立管理两只产品,能否经受住市场考验,扭转业绩,难度不小。
02四只产品增聘新人管理
基金产品增聘基金经理,往往是为原基金经理的卸任做铺垫。
同样在5月17日,长信120天滚动持有、长信30天滚动持有短债、长信稳航30天持有期中短债、长信纯债壹号均增聘基金经理。
此前,长信纯债壹号由杜国昊、蔡军华共同管理,其他三只产品均由杜国昊独自管理,而如今,这四只产品均新聘了王蔚杰为基金经理。
资料显示,杜国昊为上海财经大学经济学硕士,2014年6月加入长信基金,历任基金会计、债券交易员、基金经理助理、基金经理,投资经理年限超过5年,目前管理7只基金。
新聘的王蔚杰也是一名新秀,其为美国乔治华盛顿大学应用数学硕士,曾任职于上海银叶投资有限公司、平安养老保险、华安基金,2024年7月加入长信基金,刚刚被提拔为基金经理。

此番操作看上去是“以老带新”,但也有可能是为杜国昊卸任上述四只产品做准备。未来,杜国昊是否会“减负”,抑或是离职?后续还有待观察。
03旗下4成产品迷你
长信基金成立于2003年,现有5家股东。其中,长江证券持股44.55%,上海海欣集团股份有限公司持股31.21%,武汉钢铁有限公司持股15.15%,上海彤骏投资管理中心(有限合伙)和上海彤胜投资管理中心(有限合伙)为员工持股平台,合计持股9.09%。
在2019年至2021年公募基金爆发式增长阶段,长信基金的管理规模不温不火,反而在2023年A股调整阶段,管理规模显著攀升,从2022年末的1152亿元,增至2024年末的1947亿元,两年增幅达40.8%。
今年一季度末,该公司管理规模有所缩水,降至1790亿元。

从业务结构来看,长信基金管理规模的增长主要依赖固收类产品,尤其是货币型基金。2022年末,该公司货币型基金、债券型基金规模分别为482.01亿元、451.45亿元,而2024年末分别为956.52亿元、635.52亿元。
同期,股票型基金规模从23.35亿元增至25.73亿元,增长甚微;混合型基金规模不升反降,从187.41亿元降至153.22亿元。
今年一季度末,该公司货币型、债券型产品规模占比分别为53.25%和35.38%,而股票型、混合型产品占比仅分别为1.78%和8.52%,权益类产品“瘸腿”明显。

两只货基长信利息收益和长信长金通,规模分别为747.05亿元和209.47亿元,占据公司半壁江山,而其他不少产品则规模迷你。
据Wind统计,该公司旗下有35只产品规模不足2亿元,成为“迷你基”,占公司全部产品比例超过4成,其中更有11只规模不足5000万元,存在清盘风险。
就在今年5月14日,长信利尚一年定开发布公告称,经过持有人大会表决,该基金于5月22日清盘。
今年以来,长信基金旗下已有三只产品走向终点,除了长信利尚一年定开,长信利盈和长信富海纯债一年也分别于今年1月23日和2月20日清盘。