出品:新浪财经上市公司研究院
作者:澐
专题:A股上市公司“伪市值管理”疑云
2024年11月6日,证监会公布《上市公司监管指引第10号——市值管理》,鼓励董事会建立长效激励机制,充分运用股权激励、员工持股计划等工具,合理拟定授予价格、激励对象范围、股票数量和业绩考核条件,强化管理层、员工与上市公司长期利益的一致性,激发管理层、员工提升上市公司价值的主动性和积极性。
2021年8月,普冉股份在上交所科创板首发上市。上市至今未满5年,公司已接连实施4期股权激励计划。与此同时,1年限售期届满后,公司大股东及董监高便紧锣密鼓地减持套现,近日又发布了新一轮的减持计划。
股权激励计划覆盖七成员工
普冉股份的主营业务是非易失性存储器芯片及基于存储芯片的衍生芯片的设计与销售,目前主要产品包括:NOR Flash 和 EEPROM 两大类非易失性存储器芯片、微控制器芯片以及模拟产品。
2021年8月,普冉股份在上交所科创板上市,中信证券担任其保荐机构(主承销商)。公司首次公开发行股票905.72万股,发行价格为148.90 元/股,募集资金净额为12.46亿元;超募资金高达9亿元。
上市后,普冉股份累计使用超募资金3509.37万元,以集中竞价交易方式回购公司股份27.92万股,占公司总股本的0.3697%,回购交易成交的最高价格为174.77元/股,最低价格为100.28元/股,回购均价125.71元/股,用于员工持股计划及/或股权激励。
上市仅2个月,普冉股份便发布了《2021年限制性股票激励计划(草案)》(下称“2021年激励计划”)。随后的2022年12月、2024年3月、2025年1月,又相继推出了《2022年限制性股票激励计划(草案)》《2024年限制性股票激励计划(草案)》《2025年限制性股票激励计划(草案)》(下分别称“2022年激励计划”“2024年激励计划”“2025年激励计划”)。各期激励计划的完成情况如下:
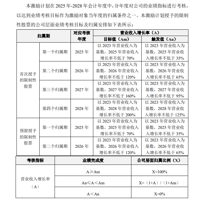
(一)2021年激励计划拟授予112名激励对象35万股限制性股票,授予价格采取自主定价方式,并确定为44.67元/股,较草案公布前20个交易日的公司股票交易均价约打了一折(375.65元/股×11.8913%)。公司层面的业绩考核要求如下图所示:

2022-2024年,普冉股份分别实现营业收入9.25亿元、11.27亿元、18.04亿元,第一、第二个归属期的业绩考核均未完成。
(2)2022年激励计划拟授予140名激励对象60万股限制性股票,授予价格仍为44.67元/股。公司层面的业绩考核要求如下图所示:

2023年,普冉股份实现营业收入11.27亿元,未完成业绩考核要求;2024年的营业收入为18.04亿元,介于目标值和触发值间,公司层面归属比例为90.20%。
(3)2024年激励计划拟授予72名激励对象60.4659万股限制性股票,授予价格定为33.09元/股。公司层面的业绩考核要求如下图所示:

2024年,普冉股份实现营业收入18.04亿元,较2023年增长60.03%,完成业绩考核目标,公司层面归属比例为100%。
(4)2025年激励计划拟授予133名励对象111.279万股限制性股票,授予价格为55.49元/股。公司层面的业绩考核要求如下图所示:

综上所述,由于公司层面业绩考核指标存在差异,普冉股份各期激励计划在同一年度的业绩完成情况也不尽相同。但保持一致的是,各期股权激励的授予价格均显著低于回购价格,比例约为26.32%~44.14%。
此外,普冉股份的各期股权激励计划,均将激励对象列示为“董事会认为需要激励的人员”,未向董事、高级管理人员及核心技术人员授出权益。年报显示,各期激励计划的激励对象覆盖率已达全体在职员工的70%。
大股东及董监高持续减持
上市前夕(2021年6月17日),普冉股份设立了员工资管计划。据招股书披露,员工资管计划最终获配股份数量为60.7439万股,获配金额为9089.99万元,获配股票的限售期为12个月,限售期自首次公开发行的股票在上交所上市之日起开始计算。

如上表所示,王楠、李兆桂、孙长江、童红亮、曹余新、徐小祥、钱佳美为普冉股份高级管理人员,其余对象均为公司的核心员工(属于公司创始团队骨干、核心技术人员、经营管理团队三者之一)。
2022年9月10日,普冉股份发布股东及董监高第一次减持计划,彼时距限售期届满仅过去不到一个月。此后,公司股东及董监高又完成了多次减持,减持结果如下表所示:

截至目前,普冉股份董事陈凯累计减持公司股份36850股,套现约622万元;当前持股数量为99196股,占公司总股本的0.09%。今年5月20日,公司发布董监高减持计划,陈凯因个人资金需求,计划根据市场情况通过集中竞价的方式减持其所持有的公司股份不超过24799股。
此外,原持股5%以上股东杭州早月及其一致行动人杭州晓月、嘉兴得月、嘉兴揽月,合计减持公司股份280.27万股,套现3.9亿元,持股比例仅剩0.98%;原持股5%以上股东深圳南海已清仓公司股份,共套现约5.84亿元。