公募换帅潮延续!景顺长城基金李进届满离任,50岁李岩掌舵方正富邦基金

优秀先生

两家公募同日变更董事长。

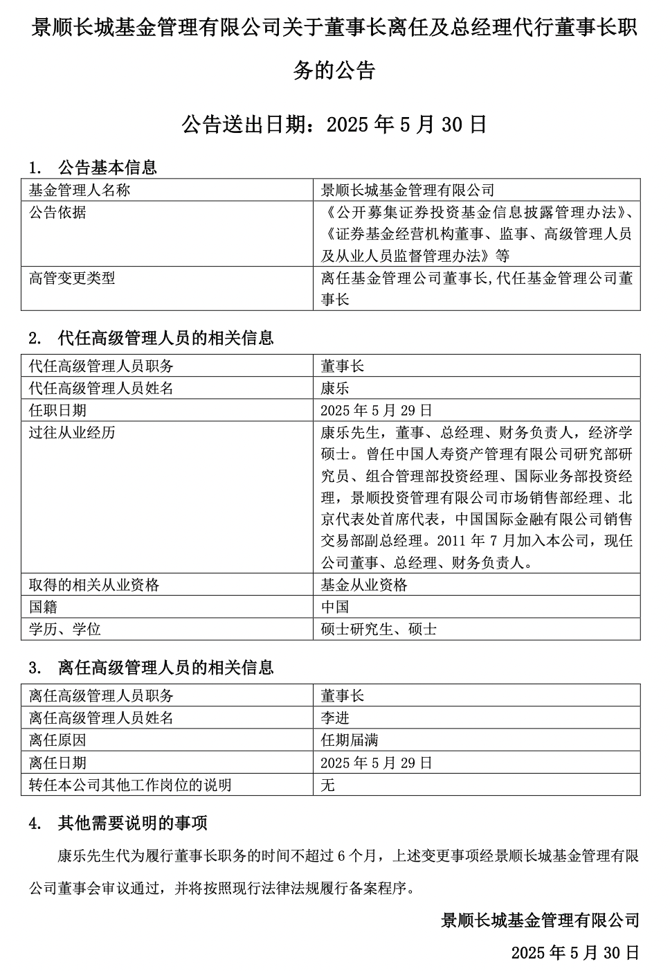
5月30日,景顺长城基金公告称,李进因任期届满离任董事长职位,由公司总经理康乐代为履职,任职日期为5月29日。

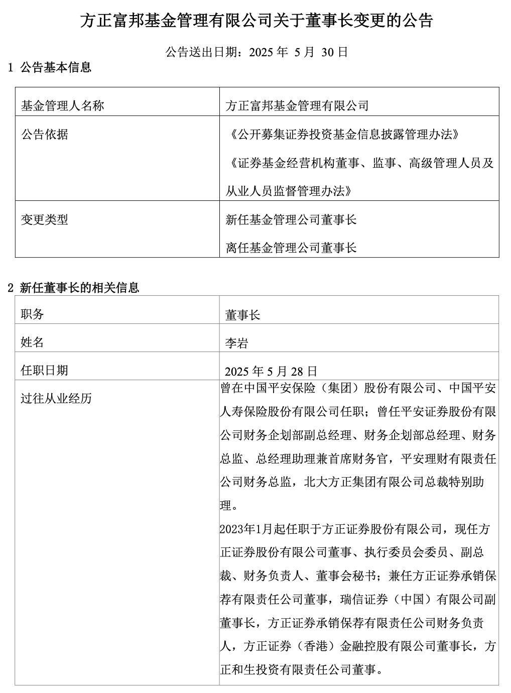
同日,方正富邦基金也发布关于董事长变更的公告,任命李岩为公司新一任董事长,何亚刚因到龄退休离任,离任日期为5月28日。

澎湃新闻记者据Wind数据统计,截至2025年5月29日,年内已有18家公募变更了董事长,其中包括易方达基金、国海富兰克林基金、兴银基金、天治基金、海富通基金、东海基金等。

景顺长城基金董事长届满离任

5月30日,景顺长城基金公告称,李进因任期届满离任董事长职位,由公司总经理康乐代为履职,任职日期为5月29日。

公募换帅潮延续!景顺长城基金李进届满离任,50岁李岩掌舵方正富邦基金

公开资料显示,李进,1989年至1994年于中国科技财务公司工作;1994年至2000年先后担任中国华能财务公司上海营业部副主任、综合计划部副经理、计划部副经理、综合计划部经理;2000年至2005年先后担任中国华能财务有限责任公司副总经理、党组成员、总经理;2005年至2006年先后担任永诚财产保险股份有限公司总经理、党委委员;2006年至2016年先后担任华能资本服务有限公司副总经理、党组成员、总法律顾问、纪检组组长、工会主席、副总经理(主持经营工作),2011年至2016年兼任华能贵诚信托有限公司董事长;2016年至2020年先后担任华能资本服务有限公司总经理、党组副书记、党委副书记;华能资本服务有限公司党委书记、副董事长。2020年9月10日起,李进接任景顺长城基金董事长一职。

从上述个人从业经历可以看出,李进为“华能系”老人,任职时长超30年。此前4月29日,华能国际电力股份有限公司(下称“华能国际”)公告称,同意提名李进为公司第十一届董事会非独立董事候选人。

官网资料显示,景顺长城基金成立于2003年6月12日,是经中国证监会证监基金字76号文批准设立的国内首家中美合资的基金管理公司。公司注册资本1.3亿元人民币,总部设在深圳,在北京、上海、广州设有分公司。

从股权结构来看,景顺长城基金由景顺与长城证券联合开滦集团和实德集团共同发起设立,景顺和长城证券各持有49%的公司股份。

其中,中国华能集团旗下华能资本服务有限公司为长城证券第一大股东。而从景顺长城基金历史沿革来看,公司历任董事长均来自中国华能集团旗下公司。对此,有市场消息称,景顺长城基金下任董事长或仍将出自中国华能集团。

Wind数据显示,截至2025年一季度末,景顺长城基金管理规模为6135.62亿元,其中非货规模为4291.75亿元。另据其上市公司股东2024年报,景顺长城基金2024年实现营业收入33.73亿元,同比下滑11.93%;实现净利润9.51亿元,同比下滑19.09%。

方正富邦基金迎新掌门人

另一家百亿公募则于同日官宣新掌门人。

5月30日,方正富邦基金发布关于董事长变更的公告,任命李岩为公司新一任董事长,何亚刚因到龄退休离任,离任日期为5月28日。

与何亚刚一样,李岩也为公司股东方方正证券的“老人”。

公开资料显示,李岩出生于1974年9月,现年50岁。他曾在中国平安保险(集团)股份有限公司、中国平安人寿保险股份有限公司任职;曾任平安证券股份有限公司财务企划部副总经理、财务企划部总经理、财务总监、总经理助理兼首席财务官,平安理财有限责任公司财务总监,北大方正集团有限公司总裁特别助理。 2023年1月起任职于方正证券股份有限公司,现任方正证券股份有限公司董事、执行委员会委员、副总裁、财务负责人、董事会秘书;兼任方正证券承销保荐有限责任公司董事,瑞信证券(中国)有限公司副董事长,方正证券承销保荐有限责任公司财务负责人,方正证券(香港)金融控股有限公司董事长,方正和生投资有限责任公司董事。

公募换帅潮延续!景顺长城基金李进届满离任,50岁李岩掌舵方正富邦基金

官网资料显示,方正富邦基金由中国证券监督管理委员会批准设立,于2011年7月8日正式注册成立,是获中国证监会批准设立的两岸合资基金管理公司之一。公司注册资本为6.6亿元人民币,其中方正证券出资66.7%,富邦证券投资信托股份有限公司出资33.3%。公司无股权质押。公司控股股东为方正证券,实际控制人为中国平安保险(集团)股份有限公司。公司注册地为北京市。

此前2017年7月,何亚刚出任方正富邦基金董事长一职,任职时长近8年。在其任职期间,方正富邦基金管理规模从2017年年底的131.97亿元增长至2025年一季度末的729.06亿元,增幅超450%。Wind数据显示,截至2025年一季度末,方正富邦基金的债券型基金规模为355.22亿元,占比达48.72%;货币型基金规模为295.10亿元,占比为40.48%;股票型、混合型基金规模合计则不足百亿元。

另从公司财务数据来看,在2017年至2021年期间,方正富邦基金的净利润均处于“千万级亏损”态势;自2022年开始,方正富邦基金实现转亏为盈;不过,截至2024年末,方正富邦基金实现营业收入2.66亿元,同比下滑2.26%,实现净利润2562.65万元,同比下滑42.53%。

相关推荐:

新奥码2025年全年资料_流程操作讲解

2025澳门精准正版免费查询_真实资料解读

2025港六今晚开奖号码——限量机制拆解

24期白小姐一肖一码今晚开奖_资金流向解析

企讯达一肖一码一特辨别购物返现

王中王493333www应用场景——营销模型剖析

澳门最精准正最准正龙门客栈-流程图示解读

澳门六开彩最准免费网站-警惕任务返利

今晚新澳门准确生肖_把握信息对称

今晚爆特一肖,识别网红炒作

新奥天天彩免费资料大全最新,小心低价诱惑

008377.om扁4cm澳,价格计算解析

22324濠江论坛 corm注册通道分析

揭秘提升一肖一码956——警惕算法操控

新澳门今晚必开一肖-功能价值评估

文章版权声明:除非注明,否则均为公募换帅潮延续!景顺长城基金李进届满离任,50岁李岩掌舵方正富邦基金原创文章,转载或复制请以超链接形式并注明出处。