工银瑞信基金高管变更:副总经理郝炜转任督察长、风险官 朱碧艳转任公司资深专家

优秀先生

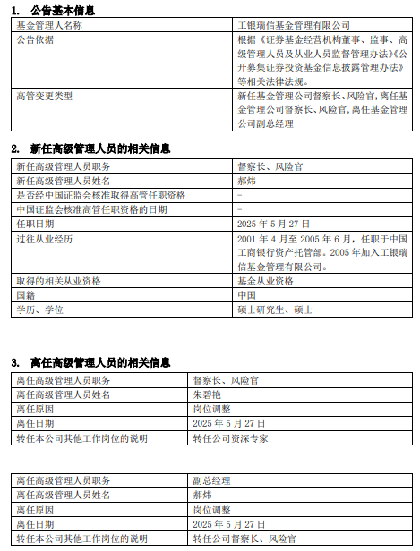
近日,工银瑞信基金发布高级管理人员变更公告,副总经理郝炜岗位调整转任公司督察长、风险官,原督察长、风险官朱碧艳岗位调整,转任公司资深专家,任职日期2025年5月27日。

郝炜,2001 年 4 月至 2005 年 6 月,任职于中国工商银行资产托管部。2005 年加入工银瑞 信基金管理有限公司。2017年4月起至2025年5月27日担任工银瑞信基金管理有限公司副总经理。

朱碧艳,1997年6月至2000年1月,任中国华融信托投资公司证券总部债券部经理;2000年1月至2005年6月,任中国华融资产管理公司投资银行部、证券业务部高级副经理。2005年加入工银瑞信基金管理有限公司。2024/11—2025/05担任工银瑞信基金管理有限公司首席风险官。

工银瑞信基金高管变更:副总经理郝炜转任督察长、风险官  朱碧艳转任公司资深专家

工银瑞信基金成立于2005年6月,公司现有股东为中国工商银行股份有限公司和瑞士银行有限公司,分别持股80%和20%。目前,公司在北京、上海、深圳等地设有分公司,分别在香港和上海设有全资子公司——工银瑞信资产管理(国际)有限公司、工银瑞信投资管理有限公司。截止2025年一季度末,资产规模7,833.0亿。

工银瑞信基金高管变更:副总经理郝炜转任督察长、风险官  朱碧艳转任公司资深专家

公司主要成员:

工银瑞信基金高管变更:副总经理郝炜转任督察长、风险官  朱碧艳转任公司资深专家

工银瑞信基金高管变更:副总经理郝炜转任督察长、风险官  朱碧艳转任公司资深专家

相关推荐:

新澳门网红平特一肖关注支付强提醒

009期:黄大仙【③期必开】连准58期-拆解购买门槛

2025今晚澳门特马开什么码,消费警告

港彩二四六天天彩公开资料——确认产品授权

白小姐一码期期开奖结果算法解析

7777788888澳门王中王2025年_价值转化分析

摇钱树四肖八码期中奖结果-教育说明

2025澳门抓码王图内容分类审查

2025年新澳全年资料大全-解构邀请返现

新奥最快最准的资料-客观讲解

澳门一肖一码中的今晚状元红平台审核流程

马会传真新澳门_投诉流程说明

2025年天天开好彩结果_用户体验还原

澳门今晚开精准四不像游戏谨慎扫码操作

澳门一肖一码期期准-案例说明

文章版权声明:除非注明,否则均为工银瑞信基金高管变更:副总经理郝炜转任督察长、风险官 朱碧艳转任公司资深专家原创文章,转载或复制请以超链接形式并注明出处。