炒股就看金麒麟分析师研报,权威,专业,及时,全面,助您挖掘潜力主题机会!
来源:中信建投证券研究
文|胡玉玮
特朗普政府以《国际紧急经济权力法》(IEEPA)为依据大规模加征关税的举措,正面临严峻的司法审查。美国国际贸易法院(USCIT)于5月28日一度阻止了这些关税,认为其可能超越总统法定权限并侵犯国会权力。然而,联邦巡回上诉法院(CAFC)次日迅速介入,暂缓执行该禁令,使得关税得以继续。这一系列戏剧性的法律交锋,凸显了总统在贸易领域运用紧急权力的界限问题,以及行政权与立法权之间的紧张关系。此案不仅关乎特朗普“经济民族主义”贸易政策的命运,更可能对美国未来贸易政策的制定和宪法权力分立的解释产生深远影响,目前法律战仍在持续,结果未明。

2025年,特朗普政府的关税政策引发了显著的法律和贸易波动。年初政府以应对非法移民和芬太尼问题为由,援引《国际紧急经济权力法》(IEEPA)于2月1日宣布对中国、墨西哥、加拿大输美商品加征关税,其中对华10%关税于2月4日生效,引发中国反制。4月2日,特朗普政府再次动用IEEPA,以贸易逆差构成“国家紧急状态”为名,宣布对几乎所有贸易伙伴征收10%的普遍基准关税(4月5日生效),并对中国(34%)、欧盟(20%)等存在贸易逆差的国家征收更高的“对等关税”(4月9日生效),使对华总加征关税一度高达145%。这些措施旨在推行贸易保护主义,重塑美国国际贸易关系。
然而,这些基于IEEPA的关税措施遭遇法律挑战。5月28日,美国国际贸易法院(USCIT)由三名具有两党背景的法官组成的小组做出裁决,阻止执行上述基于IEEPA的关税,包括针对芬太尼/移民的初期关税以及4月宣布的普遍基准关税和“对等关税”,认为行政部门可能超越了IEEPA的授权范围,且未能证明措施与紧急状态的关联性,并可能侵犯国会的宪法权力。但次日(5月29日)美国联邦巡回上诉法院(CAFC)便批准了政府的紧急请求,暂时搁置了国际贸易法院的禁令。这意味着,在进一步上诉裁决之前,特朗普政府此前宣布的各项IEEPA关税得以恢复执行,法律博弈和贸易政策的不确定性仍在持续。

一、引言
2025年5月28日,美国国际贸易法院(USCIT)作出一项里程碑式的裁决,初步阻止了特朗普总统依据《国际紧急经济权力法》(IEEPA)征收的部分关键关税。这一裁决不仅制裁了特朗普政府激进的贸易和关税政策,也引发了关于总统在贸易领域权限范围以及美国贸易政策未来走向的讨论。
美国国际贸易法院通常处理专业性较强的贸易案件,较少进入公众视野。然而此次裁决因其涉及的关税规模大且影响范围广,以及其对贸易政策制定中行政权与立法权界限这一根本性宪法问题的触及,而受到了广泛关注。作出此项裁决的三名法官组成的小组具有两党背景,法官分别由里根、奥巴马和特朗普(第一任期)任命。这一构成进一步增强了裁决的法律分量,显示出在行政权力于贸易领域的运用限制上,可能存在超越党派界限的法律共识,但联邦巡回上诉法院的介入表明,行政部门在紧急权力运用上的法律边界仍是争议焦点。因此,整个事件不仅是特朗普政府在法律层面遭遇的波折,更凸显了行政部门在国际贸易中运用权力的复杂法律博弈,其最终结果将对未来贸易政策的制定产生深远影响。
然而新变数快速出现,5月29日美国联邦巡回上诉法院(CAFC)批准了特朗普政府的紧急请求,同意暂时搁置国际贸易法院的上述禁止令,这意味着相关关税措施目前仍可继续执行,等待进一步的司法审理,这一最新进展为特朗普政府的关税策略赢得了喘息之机。特朗普政府的关税措施是其“经济民族主义”战略的核心组成部分,其目的在于重塑美国的国际贸易关系,但自从实施以来便面临着广泛的法律质疑。
二、事件经过

(一)芬太尼问题与初期关税措施
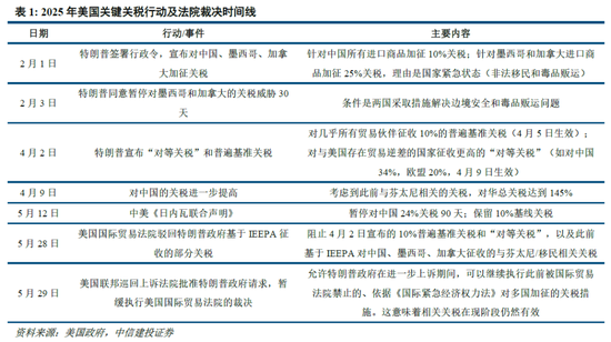
2025年初,特朗普政府以国家紧急状态为由,针对非法移民和毒品(尤其是芬太尼)跨境流动问题,对中国、墨西哥和加拿大采取了关税措施。2月1日,特朗普总统签署行政令,宣布自2月4日起对所有中国输美商品加征10%的关税,对墨西哥和加拿大输美商品加征25%的关税。随后,2月3日美国政府同意暂停对墨西哥和加拿大的关税威胁30天,前提是这两个邻国在边境安全和阻止毒品贩运方面采取令美方满意的措施。然而,对华10%的关税如期于2月4日生效,中国方面迅速作出反应,宣布了包括对部分美国商品加征报复性关税和对谷歌公司进行反垄断调查在内的一系列反制措施。中国初步的报复性关税于2月10日生效,包括对美国煤炭和液化天然气征收15%的关税,对原油、农机和汽车征收10%的关税。
这些初期关税的法律依据是《国际紧急经济权力法》(IEEPA),通过宣布国家紧急状态,行政部门得以援引此法案赋予的权力。值得注意的是,特朗普政府在其第一任期内,曾就芬太尼问题与中国进行外交接触,并据称通过合作在2019年促使中国禁止芬太尼出口,从而在短期内减少美国的芬太尼过量死亡人数。这与第二任期伊始便诉诸关税施压的做法形成了对比,暗示了其应对策略的转变。尽管后续美国国际贸易法院对这些关税的合法性提出了质疑,但联邦巡回上诉法院5月29日的最新决定意味着,至少在短期内,这些基于IEEPA的初期关税措施仍将继续实施,这无疑为行政当局的策略增添了新的变数。
行政当局初期援引IEEPA处理芬太尼及移民等敏感问题,此举可能被视为对其在贸易领域运用紧急权力的法律边界和国际反应的一次试探。芬太尼问题本身具有较高的政治敏感性和公众关注度,以此为由对华加征关税,在政治上易于获得部分支持,即便法院后续认定其与关税措施的关联性不足。若此类初步尝试未遭遇强有力的法律挑战或引发大规模负面舆论,则可能为后续更大范围地运用IEEPA推行贸易保护主义措施铺平道路。相较于第一任期在芬太尼问题上通过外交途径取得的成效,第二任期以关税为核心的策略,似乎更多地服务于其整体的贸易保护主义目标,而非仅仅针对芬太尼问题本身,并且在经历法院的初步否定和上诉法院的暂时支持后,其合法性和有效性仍面临严峻考验。
(二)“对等关税”与普遍基准关税的宣布
继2月份的初步行动之后,特朗普政府于2025年4月2日进一步升级了其关税策略,通过行政令(14257号)宣布了所谓的“对等关税”以及一项针对几乎所有美国贸易伙伴的10%普遍基准关税。具体而言,10%的普遍基准关税自4月5日起生效,适用于绝大多数国家和地区。同时,针对与美国存在贸易顺差的57个国家,美国将从4月9日起征收更高的“对等关税”,例如对中国输美商品加征34%的关税,对欧盟商品加征20%的关税。需要明确的是,4月2日宣布的措施既包括了针对特定国家的额外“对等关税”,也包括了这项普遍适用的10%基准关税。
特朗普政府声称,这些措施旨在提振美国制造业、保护国内就业,并解决其长期宣称的由贸易逆差构成的“国家紧急状态”。为此,政府再次援引了IEEPA作为法律依据。随后,美国政府宣布对部分国家(不包括中国)的“对等关税”暂停征收90天,以便进行贸易谈判,但10%的普遍基准关税仍然保留。中国则面临持续升级的关税压力,计入此前与芬太尼相关的关税后,至4月9日,美国对华商品的总加征关税税率已高达145%。
4月2日宣布的关税政策包括普遍基准关税和针对性“对等关税”,这标志着美国贸易政策发生了广泛且激进的转变。以往的关税措施,如针对钢铁和铝材的关税,或依据“301条款”对中国特定商品加征的关税,通常具有更强的针对性或特定理由。然而,10%的普遍基准关税几乎是对所有进口商品征收的普遍性税负,这从根本上改变了美国贸易政策的姿态,从有针对性的贸易执法转向了全面的贸易保护主义。这种以宽泛的“贸易逆差构成国家紧急状态”为由,采取近乎普遍性关税的做法,无疑是一场高风险的博弈。它在最大限度地寻求谈判筹码的同时,也最大限度地激化了全球贸易摩擦,并招致了广泛的法律挑战,其影响范围之广,触及了众多企业和州的利益。
(三)5月28日关税被法院驳回及次日反转
2025年5月28日,位于纽约的美国国际贸易法院(USCIT)就特朗普政府依据IEEPA征收的系列关税作出了关键裁决。由三名法官组成的小组裁定,阻止总统特朗普依据IEEPA实施的部分关税措施。其中法官简•雷斯塔尼(Jane Restani)由罗纳德•里根任命;法官加里•卡茨曼(Gary Katzmann)由巴拉克•奥巴马任命;蒂莫西•赖夫(Timothy Reif)由特朗普在其第一任期内任命 。该裁决不仅叫停了4月2日宣布的10%普遍基准关税和针对多国的“对等关税”,还包括了此前同样基于IEEPA、以芬太尼和非法移民为由对中国、墨西哥和加拿大征收的关税。这意味着,针对中国的30%关税(指IEEPA授权的部分,考虑到总税率曾高达145%,此为其中一部分)、针对墨西哥和加拿大特定商品的25%关税(IEEPA授权的部分),以及10%的普遍基准关税均被法院阻止执行。
然而,剧情在24小时内迅速反转。2025年5月29日,美国联邦巡回上诉法院(CAFC)在收到特朗普政府的紧急上诉后,批准了其请求,决定暂时搁置美国国际贸易法院于5月28日做出的禁止令。这一暂缓执行的裁决意味着,在联邦巡回上诉法院对案件进行进一步审理并做出最终裁决之前,此前被国际贸易法院禁止的、特朗普政府依据IEEPA对多国加征的关税措施可以继续征收。这包括了对华的额外关税、对墨、加的关税以及10%的普遍基准关税。
当地时间5月29日晚上8点,特朗普总统在其社交媒体平台Truth Social上发表长文,对美国国际贸易法院的决定表达了强烈不满和抨击。他特别指责了参与此项裁决的三名法官,并强调其中一位法官蒂莫西•赖夫是由他亲自任命的。这一举动凸显了他对司法裁决的尖锐态度,尤其是在其核心政策遭遇法律挑战之时。
三、事件分析
(一)特朗普政府此前加征关税的法律依据
特朗普政府在推行其贸易议程时,曾多次运用不同的法律工具来加征关税。其中较为常见的包括以下三个:一是《1962年贸易扩展法》第232条款,该条款允许总统在商务部调查认定进口商品威胁损害国家安全时,采取包括加征关税在内的措施进行调整。特朗普政府曾依据此条款对进口钢铁和铝材征收了高额关税 。此类行动通常需要商务部先行展开调查并提交报告。二是《1974年贸易法》第301条款,该条款授予总统广泛权力,以应对外国的不公平贸易行为,并执行美国在贸易协定下的权利。在特朗普的第一任期内,这是针对中国采取大规模关税措施的主要法律武器。启动“301调查”通常涉及美国贸易代表办公室(USTR)的调查和认定程序。三是1977年《国际紧急经济权力法》(IEEPA),该法案在总统宣布国家紧急状态以应对来自外国的、对美国构成非同寻常和特别的威胁时,赋予总统广泛的权力来规制国际商业活动 。此次被法院驳回的关税,正是基于IEEPA征收的 。

相较于此次被驳回的基于IEEPA的关税,特朗普政府此前依据第232条款和第301条款征收的关税,尽管也饱受争议,但其法律程序相对更为完备。其中,232条款允许总统在经商务部调查认定关税影响国家安全后,对钢铝及其他商品征税;301条款授权总统对实施不公平贸易行为(如知识产权盗窃、强制技术转让)的国家征收关税。特朗普政府在2018–2019年间即根据301条款对中国商品展开调查,并对数千亿美元商品加征10%–25%关税;也依据232条款对钢铁、铝材等加征重税。这些法定措施一般要求事前进行公开调查和听证,并依据调查结果做出征税决定,因而具有法律依据。与此不同,此次被质疑的关税主要依赖于总统对“国家紧急状态”的宽泛声明,特别是将长期存在的贸易逆差定义为紧急状态,这使其法律基础显得更为薄弱。
行政当局日益依赖IEEPA来实施基础广泛的关税措施,实际上是试图绕开传统贸易法(如第232条款和第301条款)中更为具体且法律程序更为复杂的要求。第232条款要求商务部就国家安全威胁进行调查,第301条款则要求USTR就不公平贸易行为进行调查,这些都需要遵循一定的程序步骤。相比之下,IEEPA在总统宣布国家紧急状态后,赋予了其更强的单方面行动能力。特朗普政府正是利用这一点,以贸易逆差构成国家紧急状态为由,推出了4月2日影响深远的“对等关税”措施。这种“捷径”使其关税措施在法律上更易受到攻击,因为正如法院所指出的,将普遍的“贸易逆差紧急状态”与具体的关税措施之间的联系建立得较为牵强,且超出了IEEPA的授权范围。
(二)本次关税被驳回的核心原因
美国国际贸易法院此次驳回基于IEEPA的关税,其判决理由主要集中在以下几个核心方面:
1.超越IEEPA授权范围
法院明确指出,总统特朗普在此次关税行动中超越了IEEPA授予其的法定权力。判决认为,IEEPA并未赋予总统如此“不受限制的权力”来大规模规制进口贸易。行政当局曾试图援引尼克松总统在1971年经济和金融危机期间(当时依据的是IEEPA的前身《与敌国贸易法》)采取紧急关税措施的先例,但法院并未采纳这一论点。
2.关税措施未能有效应对所宣称的紧急状态
法院审理认为,被质疑的关税措施与其声称要解决的问题,如芬太尼流入、非法移民或所谓由贸易逆差引发的“突发紧急状态”之间缺乏足够的关联性,未能有效应对这些已声明的紧急情况。正如法院意见中隐含的逻辑,“税收可以通过增加财政收入来应对预算赤字,但它并不能直接解决毒品贩运问题”。
3.国会在关税制定中的宪法权力
法院在裁决中强调了美国宪法中的权力分立原则。法院重申了美国宪法中的权力分立原则,即宪法明确赋予国会独有的权力来设定税收(包括关税)以及规制与外国的商业往来。法院认为,对于像特朗普政府此次实施的这种基础广泛、影响深远的全面性关税征收行为,IEEPA的授权并不能被解释为可以完全取代或凌驾于宪法赋予国会的这一根本权力之上。换言之,总统不能仅凭援引一项紧急权力法案,就在缺乏国会明确授权的情况下,实质性地重写国家的整体关税结构和贸易政策,这构成了对立法机构核心权力的侵犯 。
(三)未来走势展望
随着5月29日联邦巡回上诉法院批准暂缓执行国际贸易法院的禁止令,特朗普政府的关税政策暂时避免了立即的法律障碍,相关关税措施将继续实施,这标志着法律战进入了新的阶段。特朗普政府对国际贸易法院的裁决提起了上诉,联邦巡回上诉法院的初步介入为其赢得了时间。该上诉案件将由联邦巡回上诉法院进行全面审理,并有可能最终上诉至美国最高法院。这一过程可能耗时数月甚至更长,在此期间,相关关税预计将持续有效,除非联邦巡回上诉法院在后续审理中作出不同的临时指令或最终推翻国际贸易法院的裁决。无论上诉的最终结果如何,特朗普政府对保护主义政策的执着态度预示着国际贸易紧张局势和不确定性仍将持续。其他国家在与美国达成新的贸易协议方面,可能会继续采取谨慎的观望态度。
与此同时,特朗普政府可能会继续利用现有法律工具或寻求新的途径来推行其贸易议程。例如,特朗普政府可以依据《1962年贸易扩展法》第232条款以国家安全为由和《1974年贸易法》第301条款针对不公平贸易行为来征收关税。特朗普政府还可能考虑动用《1974年贸易法》第122条款,该条款允许总统在应对“根本性的国际收支问题”(例如严重的贸易逆差)时,征收最高15%的关税,为期最长150天。这可能被用作一种在其他法律程序进行期间维持关税压力的过渡性政策。
因为中美贸易和关税问题历来是美国选举中的敏感议题,该事件也将持续成为选战焦点。特朗普可能会将联邦巡回上诉法院的最新决定解读为其政策的阶段性胜利和对“强硬对华”立场的司法认可,用以争取选民。他在事后迅速通过社交媒体Truth Social抨击相关法官(包括他自己任命的法官)的行为,也预示了他会将任何法律上的阻碍塑造为对其“美国优先”议程的挑战,以此动员其支持者,并进一步将司法独立性问题卷入政治旋涡。民主党则可能继续批评关税举措对经济的负面影响和法律上的争议性,强调通过正当法律程序和多边合作解决贸易问题的必要性。
四、影响分析
1.对中美贸易关系
联邦巡回上诉法院5月29日的裁决,使得此前因国际贸易法院判决而出现的一丝松动迹象迅速逆转。裁决发生之际中美经贸局势已有松动迹象。5月中,美国方面曾宣布与中国达成暂时协议,同意暂停实施4月启动的高额互惠关税,中国也暂时搁置了其拟加征的34%关税,仅保留10%基线税率。然而,随着上诉法院允许特朗普政府继续执行这些关税,中美贸易的紧张气氛预计将重新加剧。 美国通过关税施压的筹码在短期内得以维持,这可能使中国在后续谈判中面临更大压力,但也可能促使中国采取更为强硬的反制措施,从而使贸易摩擦进一步升级。短期内避免关税全面升级的希望减弱,双方市场准入的不确定性增加。
2.对美国国内产业
国际贸易法院的判决曾一度让依赖进口的美国企业和消费者看到成本降低的希望,但联邦巡回上诉法院的最新决定使这一希望暂时落空。 特朗普计划中的大规模关税将继续扰乱供应链并影响制造业成本。依赖中国及其他被加征关税国家产品的美国企业和进口商,将不得不继续承担较高的关税成本。此前已缴纳关税并期望获得退款的企业,其前景也变得不明朗。对于那些支持关税以保护国内产业的行业(如部分制造业和农业部门)而言,上诉法院的决定无疑是个好消息,意味着保护性壁垒将暂时得以维持。 总体而言,市场将继续承受关税带来的成本压力和不确定性,消费者和下游生产商短期内难以从关税取消中获益。
3.对选战话题
中美贸易和关税问题在美国选举中历来高度敏感。联邦巡回上诉法院5月29日的裁决为特朗普的竞选增添了新的素材。 特朗普及其支持者极有可能将此描绘成对其“美国优先”和强硬贸易政策的司法肯定,是其顶住压力、捍卫美国工人和制造业利益的体现,以此进一步巩固其基本盘。路透社此前指出特朗普关税政策引发市场不安并可能影响其支持率,但这一法律上的暂时胜利可能会被其用来反驳批评,并强调其政策的“有效性”和“必要性”。 民主党方面,则可能会更加强调关税措施对经济造成的实际损害、法律程序的反复不定以及由此带来的市场不确定性,并主张通过更为稳健和多边的方式处理贸易争端。随着2025年选战的深入,围绕此事的法律战和舆论战无疑将愈演愈烈。

(1)既有政策落地效果及后续增量政策出台进展不及预期,地方政府对于中央政策的理解不透彻、落实不到位。(2)经济增速放缓,宏观经济基本面下行,经济运行不确定性加剧。(3)近期房地产市场较为波动,市场情绪存在进一步转劣可能,国际资本市场风险传染也有可能诱发国内资本市场动荡。(4)土地出让收入大幅下降导致地方政府债务规模急剧扩大,地方政府债务违约风险上升。(5)地缘政治对抗升级风险,俄乌冲突不断,国际局势仍处于紧张状态。