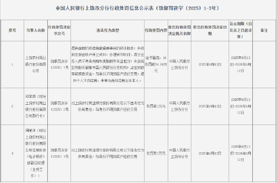
6月13日金融一线消息,据中国人民银行上饶市分行行政处罚信息公示表显示,上饶农村商业银行股份有限公司因提供虚假的或者隐瞒重要事实的统计报表、未按规定报送账户开立资料、办理货币收付、清分业务人员不具备判断和挑剔假币专业能力、未按规定将假币解缴中国人民银行分支机构、占压财政存款或者资金、与身份不明的客户进行交易、提供个人不良信息,未事先告知信息主体本人,被给予警告,并处罚款96.81万元。
同时,邓某辉(时任上饶农村商业银行股份有限公司副行长)对上饶农村商业银行股份有限公司以下违法行为负有责任:与身份不明的客户进行交易,被处罚款1万元;周某洋〔时任上饶农村商业银行股份有限公司信息科技(电子银行)部副总经理(主持工作)〕对上饶农村商业银行股份有限公司以下违法行为负有责任:与身份不明的客户进行交易,被处罚款1万元。

相关推荐:
文章版权声明:除非注明,否则均为上饶农村商业银行被罚96.81万元:提供虚假的或者隐瞒重要事实的统计报表等原创文章,转载或复制请以超链接形式并注明出处。