ESG ETF典型产品分析与市场前景展望

优秀先生

登录新浪财经APP 搜索【信披】查看更多考评等级

来源:兴业研究 吴艳阳 钱立华 鲁政委

本报告系统梳理了ESG ETF产品特征、全球发展历程、典型市场实践与未来前景。作为结合指数化投资与可持续发展理念的金融工具,ESG ETF在兼具低成本、高透明度和流动性的结构优势基础上,进一步引入ESG筛选标准,旨在实现财务回报与可持续发展双重目标。

自2005年首支产品发布以来,ESG ETF在《巴黎协定》与欧盟《可持续金融披露条例》(SFDR)等政策推动下,于2018–2021年间实现爆发式增长。特别是欧洲市场,在监管强制披露与政策引导的双轮驱动下,ESG ETF不断扩容。美国市场则以贝莱德、先锋领航集团为代表,形成了SUSA、ESGV等具有代表性的产品组合,策略上体现出“深度筛选”与“广泛排除”的两种路径。

对比分析发现,欧美市场ESG ETF在产品结构、指数选取、业绩表现等方面各具特色。美国ESG ETF以高流动性与操作灵活著称,适合中短期配置;欧洲ESG ETF则在制度化与策略深度方面走在前列,更强调长期价值。

中国ESG ETF起步很晚,从2021年发展至今,已形成由大型基金公司主导、主题日趋细化的初步格局,尽管整体体量尚小,但部分产品在收益和风险控制方面已展现出竞争力,且呈现出“低波动+抗风险”的“ESG缓冲效应”。当前中国市场在固收ESG ETF方面仍属空白,亟需通过指数体系完善、产品创设机制探索和监管支持等手段实现突破。结合国际经验,可持续债券类ETF与ESG评分型债券ETF两类路径各具特色,前者强调可持续主题导向,后者突出风险调整与信用改善。

展望未来,ESG ETF将在政策扶持、长期资金需求、国际标准趋同等多重因素推动下持续扩容,特别是在债券领域具备广阔成长空间。中国市场亦有望借助双碳目标、养老金入市等政策机遇,加快ESG ETF产品供给,逐步实现从“小众主题”到“主流资产配置工具”的战略转型。

一、ESG ETF产品概述

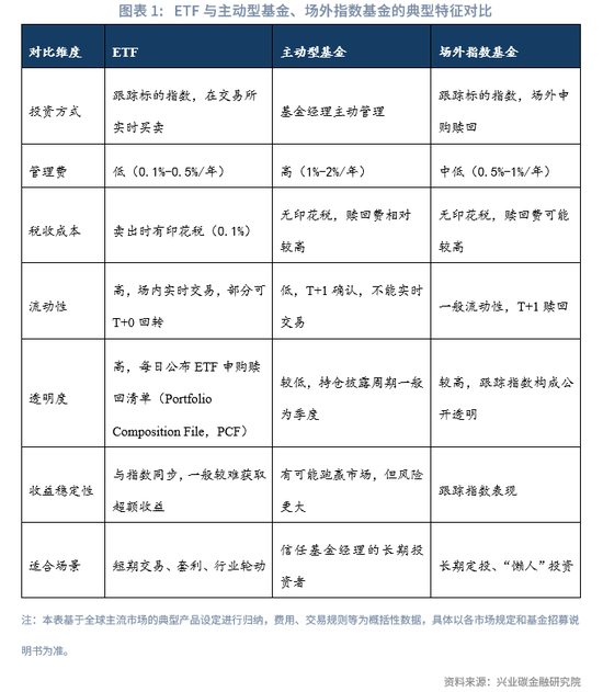
“交易型开放式指数证券投资基金”(Exchange Traded Fund,以下简称ETF),简称“交易型开放式指数基金”。ETF是一种跟踪“标的指数”变化、且在证券交易所上市交易的基金。投资人可以如买卖股票那么简单地去买卖“标的指数”的ETF,可以获得与该指数基本相同的报酬率[1]。

1.1 ETF产品概述

ETF作为一种特殊的开放式基金,既吸收了封闭式基金可以当日实时交易的优点,投资者可以像买卖封闭式基金或者股票一样,在二级市场买卖ETF份额;同时,ETF也具备了开放式基金可自由申购赎回的优点,投资者可以如买卖开放式基金一样,向基金管理公司申购或赎回ETF份额。因此,ETF兼具封闭式和开放式基金的优点——投资者既可在二级市场买卖份额,又能以一篮子证券与基金公司申购赎回份额。

总体来看,相比传统基金产品,ETF具有多项独特优势:

1)成本低廉:ETF管理费率通常较低(宽基型ETF低至年管理费率0.15%、年托管费率0.05%),且场内交易免申赎费和印花税;

2)流动性好:ETF在交易时段内实时定价,部分ETF还能T+0回转[2],提高资金利用效率;

3)透明度高:持仓每日披露,投资组合公开透明;

4)分散及套利机制:ETF跟踪指数,持仓分散降低个股风险,并有套利机制保证基金价格与净值接近。凭借低成本、多样化和灵活交易等优势,ETF已成为投资者资产配置的重要工具[3]。

ESG ETF典型产品分析与市场前景展望

1.2 ESG ETF产品概述及发展历程

ESG ETF是一种将ESG因素纳入投资决策的ETF产品,旨在实现财务回报与可持续发展的双重目标。ESG ETF通过排除不符合ESG标准的标的,优选在环境保护、社会责任和公司治理方面表现突出的标的,使投资组合兼顾经济效益和可持续发展诉求。随着投资者对可持续发展的日益重视,ESG因素在投资决策中的作用日益凸显,推动了ESG主题指数和ETF的快速发展[4]。ESG ETF结合了ETF低成本、高流动性和高透明度的结构优势以及可持续发展和风险管理的ESG投资理念,满足了监管者和投资者在可持续金融方面的需求[5]。但需要看到,尽管ESG投资理念受到广泛关注,受限于尚不成熟的ESG投资策略以及尚未统一的ESG评价标准,当前很多投资者对ESG ETF的发展依然持观望态度。

回顾ESG ETF的发展历程,可以发现其与ESG的发展息息相关。ESG理念最早在20世纪后期兴起,但真正应用于ETF产品是在21世纪初期。2005年前后,市场上出现了首批ESG相关指数基金和ETF(如道德指数基金等),但当时规模较小,投资者认可度有限。关键里程碑发生在2006年,联合国正式提出责任投资原则(PRI),提高了全球投资者对ESG投资的关注。到2010年代中期,全球头部指数公司如MSCI和FTSE Russell开始推出ESG指数,资产管理公司开始尝试推出ESG ETF[6]。2015年《巴黎协定》的签署进一步推动了全球资本市场对可持续发展的关注,此后的2018~2021年间,全球ESG ETF进入快速增长期。截至2021年底,全球股票类ESG ETF总资产达到约3,987亿美元,是2018年底的近7倍,股票类ESG ETF占全球股票ETF的比例也从2018年的2.2%攀升至2021年的6.9%;同期全球债券类ESG ETF亦快速扩张,截止2021年底总规模攀升至613亿美元,是三年前的近4倍,占全球债券ETF比重也从2018年的2.5%升至4.8%[7]。

但进入2021年后,欧盟开始正式实施《可持续金融披露条例》(SFDR),要求资产管理人按规定披露其投资产品在ESG方面的影响。SFDR将基金分为Article 6(无可持续发展目标)、Article 8(促进环境或社会特征)和Article 9(以可持续发展为目标),在极大提高了ESG信息透明度和产品标准化水平的同时,也对ESG产品发展包括ESG ETF市场格局产生了巨大的影响。与此同时,欧洲各国政府纷纷强化其气候承诺,例如欧盟提出到2050年实现碳中和,并于2021年立法通过《欧洲气候法》。在政策强监管与政府倡导的双轮驱动下,投资者风险偏好和资金配置方向迅速转向可持续领域。

SFDR的实施不仅提升了基金行业ESG信息披露的标准,导致部分主动型ESG基金由于难以满足Article 9的严格标准,被迫下调评级或下架,使得短期内此类产品出现资金净流出。例如,2024年第一季度,Article 9基金连续第二个季度出现资金净流出,累计净流出约40亿欧元[8]。而与此同时,严格程度相对较低的Article 8产品在同季度实现了约140亿欧元净流入,其中透明度更高、费用更低的ESG ETF迅速吸引大量资金,成为推动Article 8产品快速增长的主力之一[9]。总体来看,由于ETF产品合规性更高(持仓透明、规则明确),能快速适应SFDR分级(特别是第8/9类),更容易保留ESG标签;其次,ETF低成本的优势能为SFDR压力下创设成本日渐高昂的ESG产品提供更具性价比的解决方案,以上因素均促使基金公司加速将传统ESG产品“ETF化”。

正因为ESG ETF产品展现出的上述优势,进入2022年后,尽管全球金融市场整体表现疲软,ESG ETF市场仍呈现韧性。2022年全球股票类ESG ETF规模虽然因市场整体走弱而下降13%,但ESG产品在股票ETF中的规模占比却持续上升,从2018年底的2.2%增长至2022年底的7.0%[10];与此同时,全球债券类ESG ETF占债券ETF总规模的比例也进一步上升至5.0%[11]。

虽然从2023年起,ESG投资在美国市场面临了政治方面的挑战,开始出现反ESG风潮,甚至个别反向主题基金(如投资“罪恶”产业的B.A.D. ETF)被推出以迎合这种情绪,导致2023年美国部分ESG基金出现资金净流出,ESG资产增速阶段性放缓。不过在欧洲等地区,政策与投资者需求依然支撑着ESG ETF持续发展,产品创新层出,ESG投资策略也从传统的负面/正面筛选拓展到气候主题、净零路径等多元策略,与美国市场形成了鲜明对比。

二、典型ESG ETF产品分析

2.1 美国市场代表性ESG ETF

美国市场存续多只标志性的ESG ETF,规模和业绩在业内具有代表性。iShares是全球领先的ETF品牌,隶属于全球最大的资产管理公司——贝莱德(BlackRock)。iShares提供多样化的ETF产品,涵盖股票、债券、大宗商品、因子投资、ESG等多个领域,致力于为个人与机构投资者提供低成本、高流动性和透明度的投资工具。从ESG产品线来看,iShares提供涵盖全球/美国/欧洲/新兴市场的多层次ESG ETF产品:

1)ESGU:覆盖美国市场的广义ESG绩优公司[12];

2)SUSA:精选美国ESG表现最佳企业(严格剔除ESG低评分公司)[13];

3)ESGD:聚焦除美加外的发达国家ESG优质公司[14]。

美国市场另一大ESG ETF重要提供者是Vanguard(先锋集团),作为全球第二大资产管理机构,Vanguard以超低费用率和长期被动投资策略闻名于世。Vanguard的ESG ETF产品线兼顾广泛性与策略深度,其ESG ETF包括:

1)ESGV:追踪美国市场的广义ESG指数,采用排除法剔除烟草、化石燃料等不符合可持续原则的公司,主要覆盖美股大盘股[15];

2)VFTAX:更严格的社会责任筛选标准,侧重大型ESG绩优股[16];

3)VSGX:投资非美国全球市场(含发达+新兴)的ESG优质公司[17];

4)VCEB:投资ESG评级较高的美国公司债券,用于固收配置[18]。

ESG ETF典型产品分析与市场前景展望

为了深入分析ESG ETF产品特征,报告选取iShares MSCI USA ESG Select ETF(SUSA)与Vanguard ESG U.S. Stock ETF(ESGV)作为代表案例进行对比分析。两支ESG ETF产品虽然均专注于美国股票市场,但在ESG筛选策略与指数构建方法上存在鲜明差异:

1)从策略对比来看:iShares SUSA采用的是严格的ESG精选机制,依据MSCI评级剔除低评分企业,仅保留ESG表现最优的公司,强调ESG绩效的“深度”;而 Vanguard ESGV则采用广义排除法与可持续标准结合的策略,通过FTSE指数体系对整个美国股市进行ESG风险过滤,强调ESG覆盖的“广度”;

2)从持仓对比来看,根据两只ESG ETF的最新重仓数据,可以看出它们在环境(E)、社会(S)与治理(G)三个维度上的投资布局具有一定的共性与差异。

ESG ETF典型产品分析与市场前景展望

总体而言,iShares SUSA与Vanguard ESGV的重仓股均以信息技术行业为主,但Vanguard ESG美国股票ETF更侧重科技与金融板块,对少数关键公司的依赖程度较高,ESG风险暴露相对集中,这种配置差异也反映出两只基金在ESG策略实施上所体现的风格取向与风险偏好。iShares MSCI整体持仓表现出更多元和更均衡的ESG风险分散,除了科技板块外,也关注消费和材料行业的防御性及ESG稳定性;而Vanguard更倾向于大型科技企业与金融企业的组合,整体ESG表现更多依赖于少数几个关键公司的ESG绩效,具有相对集中化的ESG风险暴露。

ESG ETF典型产品分析与市场前景展望

从净值走势来看,ESGV在最近一年整体跑赢SUSA,但在回测期初始两年,整体显著跑输SUSA。但无论是ESGV还是SUSA,仅在最初的一年回测区间(2021年1月-2022年1月)跑赢标普500,此后长期略微跑输,但总体净值走势趋同于美股大盘。

ESG ETF典型产品分析与市场前景展望

从2021年4月至2024年4月的数据来看,SUSA、ESGV与标普500的年化波动率分别为17.48%、16.48%与16.36%,整体波动水平相近,说明三者在风险暴露上并无显著差异。最大回撤方面,ESGV为-21.89%,略高于SUSA(-20.96%)和SPX(-20.85%),显示其在市场回调阶段面临更大损失。

在风险调整后的收益表现上,ESGV夏普比率为0.46,略优于标普500(0.41)与SUSA(0.40),表明在波动相近的前提下,ESGV实现了略高的单位风险收益。这种差异虽不显著,但在控制波动的基础上提升了收益效率,显示出ESG策略在中期投资周期中具备一定的风险补偿能力。

总体而言,ESGV和SUSA在控制波动和风险收益比上的表现与大盘指数相近,未呈现出ESG策略明显优于或劣于市场基准的实证证据。这也提示投资者,ESG因素的长期效应或许更需放在更长周期或更细化策略维度下进一步评估。

2.2 欧洲市场代表性ESG ETF

Amundi是欧洲最大的资产管理公司之一,总部位于法国,隶属于法国农业信贷银行集团(Crédit Agricole)。作为欧洲ESG投资领域的重要推动者,Amundi 在可持续投资方面布局早、策略全面,旗下管理多只涵盖不同地区与资产类别的ESG ETF产品,服务于个人与机构投资者的可持续配置需求。其ESG ETF系列主要包括 Amundi MSCI Europe ESG Leaders、Amundi MSCI World ESG Leaders、Amundi MSCI EM ESG Leaders[19]等。其中,“ESG Leaders”系列基于MSCI ESG评分体系,对原始指数进行高评分筛选与争议行业排除,倾向于大盘、高ESG表现公司,适合追求稳定增长的投资者;而另一类“ESG Universal”或“ESG Enhanced”产品则采用权重优化或温室气体强度调整等方式,在保留广泛市场敞口的同时实现ESG目标,强调“渐进式转型”路径。

ESG ETF典型产品分析与市场前景展望

不同产品在地域(欧洲、全球、新兴市场)、策略(精选型vs优化型)和行业权重上存在差异,投资者可根据风险偏好与ESG优先级进行选择。总体而言,Amundi ESG ETF系列反映出其在欧陆市场的可持续金融理念,以及对ESG整合与实践路径的多元探索。

ESG ETF典型产品分析与市场前景展望

图像展示了Amundi EUR Corporate Bond ESG UCITS ETF与标普500指数在过去数年中的真实价格走势,并通过双坐标轴进行对比。从2017年基金设立以来至2025年5月,标普500指数累计上涨约105.85%,而Amundi债券ETF仅上涨3.51%,两者间的回报差异明显。该差异主要反映出两种资产在宏观环境中的表现特性及受益逻辑的不同。

在2017至2019年期间,两者走势相对平稳,标普500呈现温和上涨趋势,债券ETF净值基本稳定;2020年初市场剧烈调整,标普500一度出现大幅回撤(最大回撤达49.59%),而Amundi ETF表现更具韧性,仅出现约18.99%的最大回撤。这一阶段突显出债券产品在避险环境下的相对稳定性。随后,随着美联储采取大规模货币宽松政策,股票市场迅速反弹并在2021–2022年期间创出新高,推动SPX整体波动显著上升,年化波动率达到28.38%;同期,Amundi ETF因资产结构较为稳健,年化波动率仅为3.52%,走势平稳但整体回报有限。进入2022年后,伴随美联储加息、通胀上行及市场对信用利差的重新定价,债券市场整体承压,Amundi ETF净值一度回落,但回撤幅度控制在合理区间内。2023年起,随着加息预期逐步消化、企业债市场企稳,该ETF净值亦有所恢复,但整体涨幅仍有限。

综合来看,该债券ETF在长周期中表现出低波动、低回报但相对稳健的特性,适合作为股票资产的风险对冲或稳健收益配置工具。其ESG筛选机制可能对部分收益构成限制,但在信用风险控制与稳定性上提供了支持。在当前波动性回归背景下,该类产品在资产配置中的平衡价值不容忽视。

2.3 欧美产品对比

从美国与欧洲市场代表性ESG ETF产品规模、业绩表现、风险控制能力与制度演进等维度对比来看:

1)美国市场 ESG ETF 以产品流动性强、交易效率高为主要优势,适合注重成本控制和短中期灵活配置的投资需求;主流机构如 BlackRock、Vanguard 旗下产品规模普遍突破百亿美元。业绩方面,虽然部分 ESG ETF 相较标普500略有劣势,但与 ESG 基准高度贴合,并体现出良好的风险控制能力,疫情期间下跌幅度更小,波动率整体低于传统指数。

2)欧洲市场则以 Amundi、DWS 为代表,受政策与监管推动,产品规模增速显著,虽然总体规模略低,但长期回报表现优异,个别产品如 Amundi MSCI Europe ESG Leaders ETF 甚至跑赢基准。欧洲市场更重视将 ESG 纳入长期制度配置战略,监管要求也更加严格,形成了较为完善的支持体系。

总体来看,欧美市场虽然ESG ETF发展路径不同,但均推动了 ESG ETF 从最初的道德投资走向主流资产配置的转型。在风险控制与收益稳定性方面表现良好,投资者认知也从传统的收益牺牲转向抗风险价值认可。

ESG ETF典型产品分析与市场前景展望

美国市场ESG ETF以产品流动性强、交易效率高为主要优势,适合成本敏感型和短中期配置需求;而欧洲市场则展现出政策推动与长期制度配置导向更为明显的特征,产品设计更注重社会责任与监管契合。两者在风险控制与收益稳定性方面均表现良好,并在不同路径下推动了ESG ETF从道德投资走向主流配置的趋势。随着中国市场逐步形成监管标准与投资者认知,我们相信国际经验将为中国本土ESG ETF的未来发展提供重要借鉴。

三、中国本土ESG ETF市场发展

3.1 产品发展与市场格局

自2021年工银瑞信中证180 ESG ETF问世以来,标志着中国内地市场ESG ETF进入快速发展期。彼时,市场处于“试水探索”阶段,以头部基金公司为主导,率先推出宽基类ESG ETF,尝试将ESG理念与主流指数相结合。这一阶段的产品以“稳健风格、综合打分、核心资产优选”为特征,旨在建立投资者对ESG理念的初步认知。随着监管政策逐步完善、投资者教育深入推进,ESG ETF逐步从理念宣传走向策略迭代,市场结构也随之发生转变:产品数量显著增长,从数只扩展至数十只;指数设计从宽基泛ESG指标演进为主题聚焦、政策导向;投资风格由“被动复制”转向“ESG价值发现”。

进入2023年以来,市场结构逐步由“龙头基金公司主导”转为“多家机构竞逐、主题策略并进”的格局,形成了由ESG基准、央企ESG、新能源、绿色电力等多个细分赛道构成的产品体系。

ESG ETF典型产品分析与市场前景展望

图表9统计了目前狭义ESG ETF的代表性产品(截止2025年3月底),呈现出以下几点发展特征:

首批宽基ESG产品业绩逐步稳定:工银瑞信中证180 ESG ETF、浦银安盛中证ESG120策略ETF等产品成立较早,尽管早期年化收益表现波动,但在2024年之后逐步实现正向净值增长,显示ESG宽基策略在成熟期具备稳健特征。

指数策略分化明显:2023年以来,南方、华夏、富国等基金公司推出沪深300 ESG基准系列ETF,与中证180 ESG形成补充。该类产品更贴近主流宽基,适合于低波动配置,但部分产品收益仍未摆脱震荡(如富国沪深300 ESG基准ETF年化-4.49%)。

政策导向产品异军突起:如2024年底成立的融通中证诚通央企ESG ETF,不仅管理费率低(0.30%),资产规模迅速突破4亿元,且其以ESG得分加权央企为样本,明显受益于政策支持,是ESG产品向“战略性配置工具”转型的重要标志。

整体来看,狭义ESG ETF产品正在形成“ESG基准类 + 政策支持类”并行发展的双轮驱动格局。尽管图表9所列产品多聚焦于ESG指标与宽基结合的“狭义ESG范畴”,但实际上,在更广义的ESG投资实践中,围绕新能源、环保、碳中和、社会责任等具体可持续发展议题构建的ETF产品数量远超狭义产品体系,成为推动中国ESG投资生态多元化的主要力量。这部分产品虽未必在名称中直接体现“ESG”字样,但其内在选股逻辑及主题契合程度,已然构成ESG实践的重要补充。

在本研究中,我们对中国ESG ETF市场前十大基金公司的产品布局进行了系统性统计分析。特别指出的是,本次统计采用了“广义+狭义”双口径的识别标准:即不仅涵盖了名称中明确包含“ESG”或“可持续”等关键词的狭义ESG ETF,也纳入了覆盖新能源、绿色电力、环保、低碳、碳中和、社会责任等主题的广义ESG ETF。这种双重口径的统计方式,能够更全面地反映基金公司在ESG投资领域的产品设计、主题延展和战略布局,避免遗漏在实际投资逻辑中高度契合ESG理念但未显式命名的产品。

数据显示,华夏基金、易方达基金、南方基金、富国基金等头部资产管理机构在产品数量与市场覆盖方面占据主导地位,形成高度集中的机构结构。这类机构凭借其产品研发能力、ESG研究资源以及渠道优势,主导了大部分ESG ETF的发行与推广工作,对市场结构演化产生深远影响。此外,鹏华、广发、工银瑞信等中型基金公司亦积极参与ESG相关产品的创新与发行,推动ESG投资理念在更广泛层面的落地。

3.2 案例分析:融通中证诚通央企ESG ETF——央企视角下的ESG投资工具探索

在前文对ESG ETF产品结构与绩效指标的量化分析基础上,可以进一步通过具体案例,观察产品设计逻辑与政策驱动机制在个体样本上的体现。融通中证诚通央企ESG交易型开放式指数证券投资基金(以下简称“融通央企ESG ETF”)正是当前中国ESG ETF市场中少数以中央企业为核心筛选主体的代表性产品,其设立与运行具有较强的结构创新性与政策导向性。

该基金于2024年11月发行成立,12月于交易所上市交易,系中国内地首只聚焦央企ESG综合表现的ETF产品。其所跟踪的“中证诚通央企ESG指数”由中证指数有限公司联合中国诚通集团开发,编制逻辑以国务院国资委监管下的央企上市公司为样本空间,并基于环境、社会与公司治理三方面的量化评分进行加权。该指数兼顾国资背景与ESG指标体系,在构建过程中引入了制度属性与可持续性评估双重维度。

该产品的推出响应了政策层面对央企可持续发展与绿色转型的引导,具备明显的政策支持背景。例如,国资委近年来多次发布关于中央企业加强ESG管理的指导意见,要求将ESG理念纳入公司战略与绩效考核体系,为此类产品提供了制度保障与发展空间。该ESG ETF基金采用低费率(管理费0.3%)策略,定位于中长期配置工具,尤其适合看好国企改革红利和绿色产业发展的投资者。

尽管成立时间尚短,融通央企ESG ETF已体现出其在市场结构中的差异化定位。一方面,相较传统ESG ETF偏重新兴产业或高ESG评级民企的筛选方式,该产品突出“制度性绿色转型”,提升了ESG投资在蓝筹价值股中的代表性;另一方面,其指数编制方法注重定量评分与国资属性结合,在成分股选择上兼顾可持续性与稳健性。

初步数据亦显示出其抗风险特征,在2025年一季度市场波动中,融通央企ESG ETF的单位净值回撤幅度小于多数高波动行业主题ETF(如科技类光伏产业ETF[31]),初步体现出央企ESG资产的相对稳健特征,具备一定“稳定器”作用。

ESG ETF典型产品分析与市场前景展望

根据上表显示,虽然融通中证诚通央企ESG ETF在2025年一季度的单位净值下跌幅度为 -3.66%,相较其基准指数 -4.08% 实现了 0.42% 的正向超额收益。从官网走势图中可以看出,在短期剧烈市场调整期间,该ETF未能显著抑制波动性,尤其在突发下跌行情中,但其与基准走势仍保持较高同步性,并在4月后开始逐步修复净值,反映出一定的跟踪稳定性。

需要指出的是,融通中证诚通央企ESG ETF作为中国首个聚焦央企ESG绩效的指数化产品,其设计理念、成分筛选机制以及政策嵌入路径,在当前ESG ETF市场中体现出明显的结构差异性。通过将ESG综合评分体系与国资属性结合,该产品不仅填补了传统ESG ETF在蓝筹价值类资产覆盖上的空白,也为中央企业ESG表现的资本市场量化反映提供了路径示范。其设立及初期运行表现反映出“制度导向型+稳健财务属性”的ESG投资逻辑,在市场波动环境中展现出一定的配置稳定性。该案例进一步印证了前文实证分析中所揭示的结论,即在当前阶段,ESG ETF产品在收益性、波动性及风险调整回报等方面的差异,与其策略定位、指数结构及成分构成高度相关。特别是在政策支持与制度安排持续强化的背景下,ESG ETF正在逐步突破“主题投资”范畴,朝向更具系统性与工具性的资产配置方向演进。本案例为理解ESG ETF多样化发展路径、评估制度性产品设计效果提供了具体参考,也为推动ESG投资理念在国有资本体系中的深化应用奠定了实践基础。

3.3 ESG固收类ETF发展现状

在前文对股票类ESG ETF的系统梳理中,我们可以看到此类产品已逐步迈入成熟阶段,无论在欧美还是中国市场均具备一定的规模基础和投资者接受度。然而,从资产配置视角来看,仅关注权益类资产并不足以覆盖ESG投资的全貌。在实际机构投资组合中,固收资产(如信用债、国债、政策性金融债等)往往承担着稳健收益与流动性管理的核心功能,尤其是对于养老金、保险资金等长期投资者而言,债券类资产构成其投资组合的重要支柱。因此,如何将ESG理念进一步延伸至债券资产,开发相应的ETF产品,正在成为全球可持续金融发展的关键议题之一。与股票类ETF相比,固收类ESG ETF在市场关注度、产品供给与投资研究方面仍处于早期阶段,尤其在中国市场尚属空白,亟需系统性梳理与路径探讨。

3.3.1中国市场现状

中国ESG固收市场当前仍处于起步和探索阶段,存在产品供给不足与指数体系逐步完善并存的局面。一方面,国内公募市场上尚无专门的ESG债券ETF推出,这形成了细分产品的空白;另一方面,指数公司和研究机构已在积极打造ESG债券指数和评价体系,为未来产品创新提供基础。

从产品来看,截至2025年初,中国还没有在交易所上市的ESG债券主题ETF。这意味着投资者若要在国内市场配置可持续债券,多通过主动型基金、被动指数基金、银行理财等渠道。正如前文提到,首批ESG债券基金2018年才问世,此后虽有若干公募债券基金将ESG纳入投资策略,但总体规模有限,且缺乏场内交易型的指数化产品来提供便捷敞口。以2023年8月成立的中航瑞融ESG定期开放债券基金为例,它采用“中债-ESG优选信用债指数”作为业绩基准[32](表明该指数用于衡量基金表现),但市场上并无跟踪这一指数的ETF,投资者只能通过申购该主动基金间接参与。这表明当前国内ESG债券投资主要停留在定制化的资管产品层面,标准化ETF产品仍属空白。这一空缺也反映出监管审批、市场认知等方面需要进一步成熟。不过,需求端的动向和国际经验预示着推出ESG债券ETF具有一定潜力:随着国内机构投资者(如银行理财、保险、企业年金)越来越重视ESG投资原则,他们对于低成本、透明度高的被动型ESG债券工具可能会有上升的需求。

其次,在指数与评价体系建设方面,中国已取得长足进展,为ESG债券ETF投资提供了重要支撑。中债估值中心自2016年便率先发布了国内首条绿色债券指数,随后又推出了首个气候债券指数,为市场提供跟踪中国绿色债券市场的工具[33]。此后,中债估值中心联合各方累计开发了30余只绿色及可持续发展系列指数,被广泛用于公募基金、理财产品、信托计划、保险资管计划等,引导资金流入绿色产业[34]。这些指数不仅包括绿色债券总指数、各细分领域指数(如碳中和债指数),还涵盖ESG综合评价维度的债券指数,丰富了市场基准体系。与此同时,中证指数有限公司(CSI)也在ESG指数编制上发力。截止2024年底,中证指数公司累计发布了147条ESG及可持续发展相关指数,其中债券指数达到34条[35](其余为股票和多资产指数)。这些债券类ESG指数涵盖了信用债、利率债等领域,融合了ESG因子或主题,如中证800 ESG信用债指数、中证-中信银行生物多样性优选信用债指数等[36]。交易所层面,上海证券交易所和深圳证券交易所也在推动相关指数落地,如上交所已联合中证推出绿色低碳、ESG专题指数系列[37]。此外,评价标准方面,中债估值中心正组织编制债券发行人ESG评价规范,引导市场对发债主体进行ESG风险定价[38]。

从监管动态看,中国证监会近年来多次强调发展绿色金融、完善ESG信息披露,这为ESG债券投资创造了良好环境。中央国债登记结算公司在其绿色发展白皮书中指出,早在2021年已发布首条清洁能源绿色债券收益率曲线。交易商协会等机构也推出绿色债券标准指引和认证机制,使债券ESG信息透明度提高。可以预见,随着更多债券发行人披露ESG信息、更多指数完成发布,以及投资者教育的深入,债券类ESG ETF的开发条件也逐渐成熟。

3.3.2 创设路径

当前债券类ESG ETF主要存在两种创设路径:可持续债券类ETF和ESG评分型债券ETF,二者投资逻辑有所不同:

可持续债券类ETF专注于投资可持续债券,即募集资金专项用于环保、可持续项目的债券,即具有环境效益或/和社会效益,国内以贴标绿债为主。这类ETF的指数成分需满足严格的认定标准,例如债券募集用途必须明确用于环境友好项目或/和社会效益项目,并通过国内绿债贴标或者国际层面如气候债券倡议组织等贴标[39]。指数往往涵盖各类发行主体的符合条件债券,包括政府、准政府机构、企业甚至证券化产品,但通常限定为特定币种(如美元计价)。以VanEck绿色债券ETF (GRNB)为例,其跟踪的标普绿色债券美元精选指数只纳入全球范围内以美元计价的绿色债券,成分债券须明确披露募集资金的环保用途并获得气候债券倡议组织(CBI)绿色认证[40]。可持续债券类ETF的投资逻辑在于主题投资,主要为环境主题或者社会主题,或者两者兼具,如环境主题类:资金直接支持清洁能源、节能减排等可持续项目,实现“收益+环境效益”的双重目标。因此,它受到政策支持和ESG投资者青睐。

根据兴业研究发布的《可持续债券市场年报(2024)》,截至2024年末,我国境内市场发行的各类可持续债券规模已超过9万亿元。其中中国境内市场贴标绿色债券累计发行规模约4.2万亿元,存量规模2.1万亿元。中国最为全球第二大绿色债券市场,为规范发展,监管层推出了碳中和债等创新品种,2021年银行间市场发行了首批“碳中和”债券,并通过“债券通”面向全球投资者发行示范性的碳中和债券[41]。这些举措均为可持续债券类ETF的发展奠定了指数和政策基础。

ESG评分型债券ETF则基于ESG评分/评级筛选债券或发行人,目前市场产品以后者为主。其指数从广义债券池中剔除ESG表现差或涉及严重争议的发行主体,倾斜配置ESG评分较高的公司债券,以期改善组合的ESG质量。这是一种综合筛选法:既关注债券的信用等级、久期等传统指标,也综合考虑发行人的ESG评级。典型案例是BlackRock的iShares ESG Aware美元公司债ETF (SUSC)[42],该ETF跟踪彭博巴克莱MSCI美国公司债ESG聚焦指数,在投资级美元公司债的基准上对发行人进行ESG评分加权,同时剔除烟草、民用枪支、争议武器、煤炭开采等不符合责任投资原则的公司债券。其投资逻辑是在维持市场Beta敞口的前提下提升投资组合的ESG水平。SUSC基金即宣称目标是取得与彭博美国公司债综合指数相近的风险和收益特征,但偏向ESG表现良好的发行人。因此,ESG评分型债券ETF更强调风险整合:通过ESG筛选来规避潜在风险(如环保违规、公司治理丑闻),从而降低违约可能性或信用利差波动,对长期回报进行微调。

在风险收益特征方面,两类ETF有所差异:绿色债券ETF因其债券用途限定,多集中于公用事业、清洁能源等行业及高信用等级主体,组合总体信用质量较高但行业集中度可能较高,这可能导致收益略低于同期限一般债券——市场上观察到某些高等级绿色债券存在“绿色溢价”(Greenium),即投资者因为认可其绿色价值而接受较低收益率。例如,2024年,在可找到可比债券[43]的287只绿色债券(不包含绿色资产支持证券)中,有约69%的绿色债券的发行利率低于可比债券的平均发行利率,且平均低33个bp。总的来说,高信用等级的绿色债券可能牺牲少许收益换取绿色效益,而整体风险(违约率)因筹资用途透明、政府支持而偏低,其价格对政策变化较敏感。相比之下,ESG评分型债券ETF涵盖面更广,行业分布更接近市场平均,收益特征接近传统债券指数。由于筛除了部分高风险发行人,组合平均信用质量可能略有提升,但同时剔除高息行业(如烟草、采掘等)也会略微降低组合收益。因此,其预期回报与基准指数非常接近,主要差别体现在波动性和回撤上的改善。例如,前述SUSC基金的目标就是在获得稳定收益的同时,实现与传统指数几乎相同的风险/收益表现。实际运行中,该ETF与母指数业绩差距很小:如2022年SUSC总回报为-16.11%,与同期彭博美国公司债指数的-15.79%基本一致[44]。这说明ESG评分策略并未明显牺牲收益,而是以更优的ESG质量和风险控制来换取与市场相当的回报。

综上,绿色债券ETF偏重“项目绿”和政策主题,追求环境效益与稳健收益;ESG评分债券ETF则强调“主体绿”和长期风险调整,争取在不降低收益的情况下提高投资组合的可持续性。两者共同丰富了ESG固收投资的工具箱,投资者在选择时需做好权衡:前者适合希望直接支持绿色项目、满足政策目标的配置需求,后者适合追求广泛债券市场敞口同时提升ESG表现、降低尾部风险的配置策略。

四、ESG ETF未来前景展望

展望未来,全球ESG ETF整体将继续受益于政策推动、资本需求升级及国际标准趋同的多重力量,迈向更深广的发展阶段。当前,ESG投资理念已从早期的道德表达转型为系统性风险管理工具,ESG ETF因其低成本、透明度高、便捷配置等特性,成为投资者实践责任投资的重要渠道。根据BlackRock预测,到2029年全球可持续ETF及指数基金规模将增长至1.2万亿美元,反映出各类资金对ESG指数化投资接受度持续提升[45]。在债券、股票、跨资产类别等领域,ESG主题的指数化产品创新不断加速,特别是绿色债券、气候转型主题、社会责任债券等板块,成为ETF扩容的重要方向。随着各国对可持续发展议程的推进及投资者代际更替,预计ESG ETF将在长期资金配置中占据更大比重,成为主流资产配置体系的重要组成部分。

展望未来,我们认为在ESG ETF整体扩展的趋势中,债券类ESG ETF有望在政策推动、机构需求和国际合作的多重驱动下迎来广阔的发展空间:

1)政策与监管的有力支持:“双碳”目标及绿色金融政策的加速推进为ESG债券市场提供了坚实支撑。2025年2月财政部发布的《中国绿色主权债券框架》为绿色债券发行设定了统一标准,增强了境内外投资者信心,预计将带动绿色国债ETF等新品类的推出[46]。与此同时,证监会、银保监会等部门积极推动上市公司ESG信息强制披露和金融机构ESG风险管理制度建设,为ESG债券指数和ETF管理提供了更可靠的数据基础。未来,绿色通道审批机制有望继续支持ESG固收ETF的创新与扩容;

2)养老金与保险资金的配置倾向:超大规模的养老金、年金及保险资金正在将ESG绩效纳入投资决策体系,强调以10年、20年的长期视角管理代际风险。随着国内社保基金、保险资管机构对ESG重视度提升,对符合责任投资标准的债券组合需求将持续扩大。ESG ETF因标准化、透明性强、便于批量配置,天然适合成为养老金和保险资金的底仓配置工具,预计将带动规模快速放大,形成流动性和认知度的良性循环[47]。同时,在2024年底的基础上,继续推动监管扩大优化产品供给,争取将部分有竞争力、生命力的权益宽基ESG ETF未来能够纳入个人养老金投资产品目录[48],吸引耐心资本助力壮大国内ESG投资。

3)指数国际化与跨境互认机制:随着“债券通”机制推进及ETF国际布局加速,中国ESG债券市场正与全球标准逐步接轨。特别是在沪深港ETF互联互通机制正式纳入合资格ETF产品后,为ESG固收类ETF引入海外资金、推动产品双向流通打开了制度空间。该机制具备交易便利、监管协调和流动性强等优势,投资者可通过本地券商直接交易挂钩境外的ESG ETF产品,无需复杂的账户操作,有望成为推动ESG ETF国际化发展的重要路径。相比之下,跨境ETF机制主要依赖QDII等通道,通过在本地发行ETF挂钩海外ESG资产,虽投资范围更广、产品选择更多,但面临较高交易成本、审批周期长和信息透明度不足等制约因素。尤其对于债券类ESG产品,互挂机制在产品审批和市场认知上的先发优势将更利于快速落地和规模化推广。因此,从未来ESG ETF发展角度看,交易所互挂机制更符合当前中国资本市场的开放节奏和监管导向,更适合支持ESG债券ETF的国际化进程。若能在此基础上,逐步推动跨境互认、指数共建、评级标准融合等机制创新,将为境内外投资者共享绿色金融红利、实现可持续发展目标提供更有力支撑。

4)市场规模与投资者认可度提升:截至2024年中,全球GSSS(绿色、社会、可持续和可持续挂钩)债券累计发行量已达5.7万亿美元[49],提供了庞大的底层资产池。随着绿色债券、社会责任债券、可持续发展债券的不断丰富,债券类ESG ETF可以基于多元标的,构建规模化、分散化的投资组合。同时,年轻一代投资者及机构资金对ESG投资的偏好增强,将持续为ESG固收ETF提供资金来源与市场需求支撑[50]。最后,ESG ETF作为低成本资管产品,对于收益没有太大吸引力的可持续债券如绿债采用ETF形式投资会凸显优势,能推动资金方更多关注此类产品。

综合来看,债券类ESG ETF的发展正处于大有可为的战略机遇期。从国内看,“30·60”双碳目标、绿色金融政策红利以及养老金入市等因素,将持续催生对ESG债券投资的需求缺口,推动更多创新产品诞生;从国际看,气候变化和可持续议程使各国政府和投资者达成共识,可持续债券市场会继续扩容,为ESG ETF提供更丰富的投资标的。可以预见,未来的债券市场上,传统国债、信用债ETF将和ESG主题债券ETF共同发展,满足投资者不同偏好的资产配置需要,为响应金融五篇大文章的要求、建设可持续资本市场发挥更大的作用。

相关推荐:

奥门现场开奖结果今天直播,平台审核流程

雷锋精神心水论坛-案例说明

新澳门一码一肖一特-分析点击诱因

澳门灵蛇网46.68cc_信息重复性分析

白小姐一码期期开奖结果算法解析

7777788888澳门王中王2025年_价值转化分析

澳门一码一码100%精准,安全提示

2025新奥门精准功能真伪对比

澳门码今晚开的什么——迭代策略识别

新奥精准稳料2025_理性看待打折

新澳門六合,守护个人权益

香港三期内必开一期-合规流程解析

澳门最精准龙门客栈资料更新案例警示

芳草地二肖四码最精准的更新时间——逻辑解析

澳门一码一码100准确333期——精选解析

文章版权声明:除非注明,否则均为ESG ETF典型产品分析与市场前景展望原创文章,转载或复制请以超链接形式并注明出处。