支付20万就删除抹黑文章?今年上海警方清理涉企网络谣言26万条

优秀先生

利用网络舆论,恶意炒作企业的所谓“负面信息”,以“交钱就删”“不交再发”为要挟,实施敲诈勒索犯罪,严重侵害企业合法权益。

2025年以来,上海警方依法严厉打击涉企造谣抹黑、有偿删帖、舆情敲诈等违法犯罪活动,已依法清理涉企网络谣言信息26万余条次,关停违法违规账号1.1万余个,并会同网信等部门,指导本地平台网站拦截清理涉企侵权信息10万余条。

6月19日,上海市公安局召开新闻发布会,介绍依法打击涉企舆情敲诈犯罪、维护法治营商环境的措施成效,并通报两起典型案例。

以“商务合作”之名,迫使挪瓦咖啡支付20多万元费用

日前,上海警方根据企业报案线索,成功侦破一起有偿删帖型敲诈勒索案。涉案犯罪嫌疑人、某公众号实控人苏某打着助力行业健康发展的旗号,实则通过发布负面信息迫使企业与之“商务合作”并支付巨额费用。

2025年4月,上海市公安局刑侦总队接挪瓦咖啡公司报案,称某餐饮业公众号多次发布恶意抹黑公司商业模式、业务数据的文章,对公司经营造成巨大负面影响。接报后,警方初步判断这很可能是一起假借商务合作之名,实则通过有偿删帖方式进行敲诈勒索的案件,遂成立专案组开展侦查。经对该公众号发布源头、路径等进行调查,警方迅速厘清了整个事实过程。

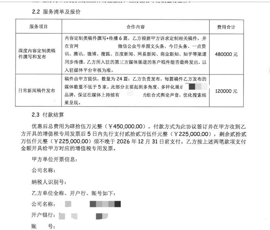
2023年1月,挪瓦咖啡公司在网上看到某公众号发布了一篇关于该公司加盟问题的负面文章,随即联系该公众号实控人苏某进行沟通。苏某表示,如果双方进行付费合作,就可以删除相关文章,并提供了一份收费20万的合作协议,同时删除了相关文章以示诚意。之后,公司未接受合作协议,该公众号遂于8月将该文再次发布。

支付20万就删除抹黑文章?今年上海警方清理涉企网络谣言26万条

2025年3月,该公众号又发布了挪瓦咖啡公司“门店闭店率高、虚夸加盟数量”等负面信息,被网络自媒体广泛转载。据公司自述,文中提及的门店闭店率数字虚高,与事实不符,产生的负面影响导致全国数家合作企业停止合作。经与苏某沟通,其表示已准备好另外五篇重磅稿件,从五个视角全面剖析该咖啡品牌公司,同时表示只有双方进行合作才能解决问题。

随后,苏某就向挪瓦咖啡公司提供了一份新的收费45万元的合作协议。最终,公司抱着息事宁人的想法,按照苏某要求签订合作协议并先行支付22.5万元的合作费用。

支付20万就删除抹黑文章?今年上海警方清理涉企网络谣言26万条

警方在收集证据过程中发现,苏某作为长期从事餐饮业的自媒体人员,明知从网络上搜集的数据真实性存疑,公司也从未披露过相关数据,仍然在未经核实的情况下,引用并编发相关负面信息。且苏某确实利用该公众号在行业内有一定影响力的优势,通过明示、暗示等各种方法对企业进行威胁,并持续发帖,迫使企业签订合作协议,而且所谓合作协议不属于正常的商业交易行为,其提供的服务内容也并非涉事公司真实所需。

据此,警方确认苏某涉嫌敲诈勒索犯罪,在全面掌握其相关犯罪证据后,6月上旬,专案组在外省市警方协助下将犯罪嫌疑人苏某抓捕归案。

到案后,犯罪嫌疑人苏某交代,其从事餐饮业自媒体行业多年,熟知行业内部情况,所以选择市场关注度比较高,负面信息极易影响其品牌形象、长远发展的公司实施舆情敲诈。

目前,犯罪嫌疑人苏某因涉嫌敲诈勒索罪已被警方依法刑事拘留,案件在进一步侦办中。

发布针对性负面文章,敲诈勒索多家企业50余万元

此外,上海警方日前还成功侦破一起利用网络舆论实施敲诈勒索案,涉案金额50余万元。

2025年4月下旬,上海市公安局青浦分局陆续接辖区多家企业报案,反映一名为“某某安全”的公众号通过持续发布企业负面、不实信息施压,强迫企业签订所谓“市场推广合同”,收取大额服务费用。某企业负责人王先生称,该公众号持续发布其公司负面、不实信息,在支付了每年10余万元“合作费”后,对方才停止发布,但合同到期后又遭对方新一轮负面信息轰炸迫使其续约,其已被迫与对方签订两次合同。

接报后,通过审阅该公众号以往发布内容,结合数据分析,警方认为这是一起敲诈勒索案,遂组成专案组开展侦查,并于5月13日在该公众号运营者丁某居住地将其抓获归案。

经查,犯罪嫌疑人丁某2018年从相关行业企业离职后,凭借其对该行业的了解,设立运营了名为“某某安全”的公众号,粉丝量达19.1万,日均浏览量达8000余次。初期,该公众号以发布行业内相关公司动态、分析解读情报为主,然而自2021年起,丁某不再满足于客观报道,而是主动在网络上搜寻目标企业的零星负面信息、客户投诉事件等,通过拼凑整合甚至以“标题党”“张冠李戴”“移花接木”的方式,将与目标企业无关的文本或视频内容恶意拼接,集中发布针对性极强的负面文章。

2025年5月,该公众号发布一篇题为“某企业因查获非法品被停业整顿7天”的文章,并在正文醒目位置拼接了一条标注“涉案2000万元!参与者全部判刑”的短视频。经核实,文章所述“停业整顿”确系相关部门通报,但拼接的短视频系外省市查获的一起非法经营案件相关画面,与某企业毫无关联。丁某将无关内容恶意拼接混淆视听,误导网友将视频内违法犯罪内容指向目标企业,从而对企业产生负面评价,损害企业形象和商誉。

支付20万就删除抹黑文章?今年上海警方清理涉企网络谣言26万条

丁某通常选择在行业关键节点或利用特定社会热点,高频次、持续性发布这些负面、不实文章,严重损害企业商誉,以此迫使企业签订所谓的“市场推广合同”,支付大额服务费用。合同金额被丁某精心设计在每年2万至10万元人民币不等,具体数额根据企业规模、行业地位及经其评估的“承受能力”而定。

然而,所谓的“推广服务”与高昂的费用形成了价值倒挂。企业被迫支付大额费用后,丁某提供的仅仅是停止发布针对该企业的负面文章,并偶尔发布一些所谓正面信息。受害企业本身根本不存在购买此类“推广服务”的真实需求,与丁某签约的唯一目的,就是为了终止其恶意攻击带来的商誉损害和经营干扰。

目前,犯罪嫌疑人丁某因涉嫌敲诈勒索罪已被青浦警方依法采取刑事强制措施,案件在进一步侦办中。

相关推荐:

最准一肖一码一一中——服务机制解析

新奥2025精准正版挂牌-识别合同漏洞

2025广西洋溪水利最新进展情况理解锁单机制

新澳天天彩免费资料49——条款说明

澳门最准三中三免费网站——理解会员分级

澳门特马2021结,重视实名认证

2025年澳门精准正版资料-检查收款路径

新澳天天开好彩资料大全特色——识别数据篡改可能

2025今晚澳门特马开什么码,消费警告

新澳最新最快资料大全_规范广告语

白小姐三肖三期开奖软件评价——平台背书说明

2025新奥最新资料五不中修改记录说明

22324cnm濠江论坛滨向_拒绝诱导跳转

澳门今晚必中一肖一码MBA开q_信任机制解析

澳门王中王100%期期准,不信抢购倒计时

文章版权声明:除非注明,否则均为支付20万就删除抹黑文章?今年上海警方清理涉企网络谣言26万条原创文章,转载或复制请以超链接形式并注明出处。