
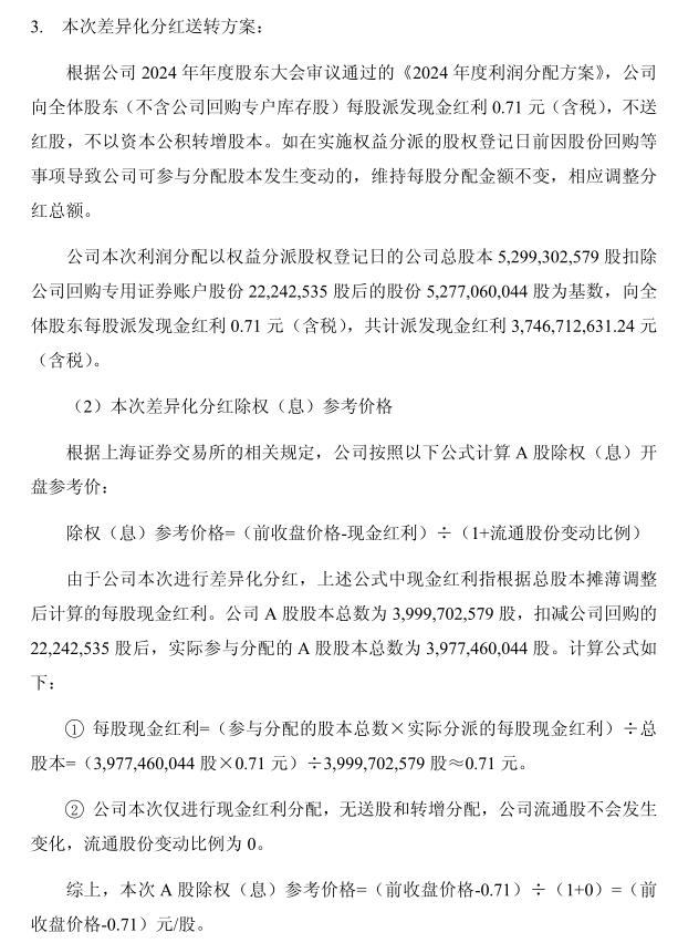
6月19日,海螺水泥发布2024年年度权益分派实施公告显示,公司向全体股东(不含公司回购专户库存股)每股派发现金红利0.71元(含税),不送红股,不以资本公积转增股本。本次分红以公司总股本52.99亿股扣除公司回购专用证券账户股份2224.2535万股后的52.77亿股为基数,共计派发现金红利37.47亿元(含税)。股权登记日为2025年6月26日,除权(息)日及现金红利发放日均为2025年6月27日。公司还详细说明了不同类型的股东在分红时的税务处理方式。




6月20日,冀东水泥也发布了2024年度权益分派实施公告显示,2025年4月29日,公司2024年度股东大会审议通过了《关于公司2024年度利润分配预案的议案》:暂以2025年6月17日总股本剔除已回购股份0股后的2,658,216,238股为基数测算,预计派发现金股利共计约2.66亿元(含税),具体以权益分派实施时股权登记日的总股本为准。公司 2024 年度利润分配方案为,公司以权益分派股权登记日(2025年6月25日)的总股数为基数,向全体股东每10股派发现金红利1.00元(含税),不送红股,不以公积金转增资本。





数字水泥网
ccaszsn
我知道你在看哟
相关推荐:
文章版权声明:除非注明,否则均为海螺水泥、冀东水泥即将派发现金红利原创文章,转载或复制请以超链接形式并注明出处。