
来源:远川汽车评论
今年3月,“综合整治‘内卷式’竞争”被写入了《政府工作报告》。但企业们仍然选择继续卷,京东美团挑起外卖大战2.0,车企们更不能闲着。
5月底,比亚迪的价格战再度袭来。比亚迪表示,到6月底,为旗下22款智驾版车型集体降价10%至30%,降幅最高达34%,秦PLUS DM-i智驾版杀到6.38万元,海鸥智驾版下探至5.58万元,首次将智能电动车门槛拉入5万元区间。这是其自2023年以来的第三轮系统性降价。
尽管维持一年一度的价格战节奏,这家“价格屠夫”的财报越打越亮眼:2024全年净利润402.5亿元,毛利率逆势升至21.02%;2025年Q1净利润翻番,同比增长100.38%。
如今身拥超90万名员工、年销售额超7000亿的比亚迪上演的是另一种工业奇迹——没有国内车企以如此快的速度,成长为一个“战争军团”。其面临的争议也很大程度来源于此——在存量市场中以如此激进的方式切蛋糕,友商们当然没有那么愿意和迪王“在一起”。
但越降价、越赚钱,以战养战的绞肉机战术,在今年6月后,或许不再是国内车企求生存的唯一正统路径。
01
扩张不停,则降价不止
如果一家车企总是对价格战爱得深沉,那么原因通常很简单,市场奖励它这么做。
过去3年,伴随着单车收入的稳步下探,比亚迪的销量迅猛攀升。

今年,比亚迪开出的目标销量为550万辆,其中国内要卖470万辆。这个目标是比亚迪“清盘”思路的延续。
2023年,王传福在股东大会上称,“未来5年,合资品牌份额也将从40%降到10%,其中30%是中国品牌未来增长的空间”。这句话翻译一下就是,在中国市场,比亚迪准备带领自主品牌秋风扫落叶,不考虑与合资品牌划江而治。
至迟从2022年开始,比亚迪就在围绕这一战略目标组织经营思路。
几年时间,比亚迪新车工厂一座接一座落地,长沙、西安、郑州、抚州、济南等基地纷纷投产,从2021年到2024年,比亚迪乘用车年产能从60万辆暴增至428万辆,5年间增长6倍,员工人数则从29万扩充到90万。
短期内的脉冲式扩张会带来巨大的资金消耗。2021-2024年间,比亚迪累计资本开支达3542.5亿元,截止2024年底,比亚迪固定资产净值达2622亿元,较2020年增长380%,占总资产33.5%。
而比亚迪所在的新能源汽车赛道另一大残酷之处在于,由于行业更新过快,斥巨资投下的新技术、新产线可能两三年就会过时。
2023年,比亚迪调整会计估计,将占固定资产大头的机器设备折旧时间大幅压缩,每年的折旧成本骤增。2024年,比亚迪折旧摊销756亿元。要让机器设备在短暂的生命周期中价值最大化,自然是一刻不歇地生产。
某种意义上,2022年后的比亚迪选择特化为一个打闪电战、以战养战滚雪球的扩张主导型组织,不仅不容忍不增长,对慢增长也不接受。
2025年,比亚迪规划总产能逼近600万辆,机器设备、产线工人、销售人员、各方股东都嗷嗷待哺。
今年2月,比亚迪开启全民智驾,新车全系标配高阶辅助驾驶,准备以一场价值战,捍卫在20万以下车型的市场份额,进一步拉开与对手的差距。与之相应,2025年一季度末,比亚迪存货增至1543.74亿元,较年初增加33.04%,财报称主要是“市场订单增加备货增加”所致。
但事实表明,相较于比亚迪的加量不加价,市场更欢迎真金白银的优惠。
今年前 5 月,在吉利的价格攻势下,比亚迪海鸥的纯电销冠被吉利星愿夺走,以3倍速增长的银河系列,正在与王朝网、海洋网车型贴身肉搏,比亚迪销量支柱秦 PLUS 、宋 PLUS 、海鸥销量被不同程度分流。

比亚迪今年并未能加速拉开与吉利的销量差距
这已经是比亚迪向经销商加压的结果。据中国汽车流通协会数据,至今年5月,比亚迪经销商库存深度为3.21(超过3个月),库存深度领跑国内车企。
在此之前的4月,比亚迪山东某头部经销商旗下的25家4S店被传关停、转让。比亚迪方面回复称,“网传信息不属实!过去几年,我们对经销商的政策连续且稳定。该经销商集团由于盲目极速扩张并加杠杆运营,导致资金链出现问题[1]。”
面对竞争对手对基本盘的进攻,若比亚迪高端化战略推进顺利,倒是能在高毛利车型支撑下从容不迫,但比亚迪的高端化眼下还没到回报期。
在20万以上的高端市场,腾势品牌作为比亚迪冲击高端市场的主力军,在2025年缺少一款能持续月销破万的爆款拉起品牌势能,仰望也没有一款像问界M9那样价量齐飞的神车。方程豹则在轻越野的小众场景拿不下更多高价值订单后,不再恪守纯血高端身份,选择推出13.38万起的钛3。
虽然王传福在今年股东大会上表态,高端化是比亚迪必须打赢的硬仗,但当价值战见效不显著,公司对高增长的诉求又不改变时,价格战就是那个显而易见的选择。
5月发起的价格战,对比亚迪来说是个一举多得的选择:
既降价清库存、降低经销商压力,又保持高产能利用率,还回笼资金为后续的技术研发和海外扩张积累弹药,顺便用自己最擅长的方式,清退对手。
02
与上下游一起狂奔
在这场以市场份额为核心目标的战争中,比亚迪能随时掌握发起价格战的主动权,原因在于它对产业链上下游的动员程度,是友商难以企及的:
它有垂直整合程度最高的内部供应链,快速响应,指哪儿打哪儿;它还有不断兑现的高增长预期,让产业链上下游的小弟同时接受迪王的雷霆雨露。
2025年一季度,比亚迪研发支出约142.23亿元,超过长城、长安和广汽研发费用的总和。这些费用除了砸向智能化领域和各个车型,也去向了比亚迪内的弗迪系。配合海量的内部订单,弗迪动力、弗迪电池、弗迪科技等子公司,都是各自领域的TOP3。
瑞银曾在2023年拆下比亚迪海豹,惊叹其供应链完整。一辆比亚迪海豹比一辆特斯拉Model 3的生产成本低15%,其“八合一”电驱系统将电机、电控、减速器等部件高度集成,比分散的一个个盒子加起来能节省20%左右的成本。
同时,比亚迪在三电外供上的进展,又能进一步加码其零部件产能利用率,摊销生产研发成本 ,为供应链的提效降本添砖加瓦。
2017年,采用比亚迪弗迪电池的车企只有4家,到2023年,有34家车企申报了搭载弗迪电池的整车产品。此外,比亚迪通过向特斯拉供应储能电芯、向福田汽车提供DM-i系统等,也将其技术与富余产能变现。

小米SU7热销,为弗迪电池创造了可观外供订单
这些外供业务补充了比亚迪内部供应链的毛利、现金流,间接成为整车降价的“隐形补贴”,进一步反哺比亚迪在价格战中的优势。
面对外部,比亚迪的规模优势以及快速虹吸市场的颠覆性姿态,则让其面对产业链上下游拥有再度定义规则的能力。
2024年,比亚迪取消了供应代理商环节,公司采购部门与供应商直接对接,避免“中间商赚差价[2]”。
同样是去年,比亚迪向供应商强势发函,以不容置喙的语气要求2025年供货产品降价10%。
来到今年3月,财报显示比亚迪应付账款2507.7亿元,应付账款周转天数(即账期)超过160天,同时其应收账款为531.8亿,应收账款周转天数30.5天,存货额1543亿,存货周转天数为90.3天。
这组数据意味着,比亚迪上游的供应商,向比亚迪供货后“平均”4个月才会收到回款——大供应商可能迅速结账,小供应商可能等更久。而比亚迪下游的经销商,则要在平均一个月时间里,向比亚迪付款。
这组数据也意味着,比亚迪的现金转换周期——存货周转天数+应收账款周转天数-应付账款周转天数——为负,它代表着比亚迪购买原材料-制造产品-销售产品的过程,实际是通过占用上游供应商与下游经销商两头资金完成的,理论上甚至还能利用时间差抽空理会儿财。
如果再计入1434.7亿的其他应付款,则比亚迪从合作伙伴处占用的资金总量逼近4000亿。
不过巨型企业设置对自己有利的账期,用上下游的钱进行生产、转嫁风险,并不是一件稀罕事。
比如“慈父”苹果,一边用相对丰厚的回报带起了一系列果链企业,另一边也用3-4个月浮动的账期让供应商背负资金压力,自身则以极短的库存周转天数和应收转款周转天数,维持着千亿美金体量的现金,回购股票时底气十足。

比被大企业利用更惨的是被虚晃一枪致使破产,如GTAT
而比亚迪仍在诉诸大扩张,因此选择一套“先苦后甜换共富”的愿景叙事,换来产业链上下游半推半就的“众筹”,从而将自有资金结余出来,用于产能建设、技术研发,以及发起价格战。
在国内车企中,车企利用优势地位在上下游之间觅得资金周转剪刀差,也是惯常操作,前五自主车企人手一家供应链金融公司。从财报上看,比亚迪的账期不是最长的,只不过比亚迪体量最大,扩张意愿最强,花样最齐全,也因此积累了最多且爱且恨的声音。
然而,企业普遍选择不代表这是安全的行为。
远超市场容量的产能与地方政府的深度参与,让行业难有和缓的整合、退出机制。当众多自主车企对未来的预期都是你死我活,或主动或被动地,将“拉上供应链玩个大的,不成功便成仁”这一玩法作为基操,上峰不可能闻不到一种似曾相识的味道。
显然,在一场场“反内卷”座谈会中,部委更希望大企业承担起通过创新提高效率、拉动供应链高质量发展的责任,而不是利用规模绑架上下游,在魔法对轰中拼谁的血条更厚。
于是,在新修订的《保障中小企业款项支付条例》及行业反“内卷”倡议下,6月10日晚间起至11日,17家车企集体承诺,坚决执行不超过60天的供应商账期,其中包括比亚迪。

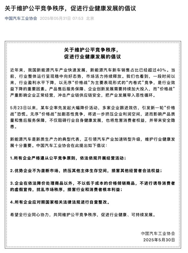
5月底,中国汽车工业协会发布反内卷倡议
尽管还有各种类似“账期到底从何时开始算”的争议,但趋势逐渐清晰——在国内汽车市场,打价格战抢市场份额的资金成本和社会成本会越来越高。
03
放弃”闪电战“的幻想
6月21日,根据经销商渠道相关大V孙少军、长三角行健者的消息,比亚迪召开了核心经销商会议,决定对经销商发放上半年激励,平均每台666元,同时表态将加快对经销商返利、加强资金支持。

这意味着,比亚迪在6月要开始接受经营思路的转向——随着主客观条件要求对上下游“松绑”,拉齐上下游极限降本、压库,以高烈度价格战滚雪球的战术,不再那么好使。
当“价格战”被按下暂停键,60天账期又成为铁律时,比亚迪该如何维持过去几年所形成的“高销量—高周转—高毛利—高研发”的循环?
先看一组数据,今年5月,比亚迪乘用车卖了37.7万辆,同比增长14.1%,其中,国内25.9万辆,同比减少3.2万辆,这是比亚迪过去五年来罕见的负增长,相比之下,海外市场卖了8.8万辆,同比翻番,今年前五个月累计出口达到37.4万辆,同比增长112%,完成了全年80万辆目标的46.7%。
可以看到,比亚迪目前的增量来自于海外,因此,当国内市场遭遇对手猛烈反扑,比亚迪或许会把更多资源投向增长空间更大,竞争烈度更小,但技术溢价更高的海外市场。在上个月的股东大会上,王传福就提出“出海和高端化是未来三年核心战略”。
2023年-2024年,比亚迪的汽车出口量从24.3万辆激增至43.3万辆。在各汽车大国不约而同“开新能源倒车“的节点,比亚迪寄望用在国内卷出来的成本与技术收割全球市场。今年4月,比亚迪出海舰队的第四艘,也是全球最大(装载量9200辆)的汽车滚装船“深圳号”开启首航,其第一站前往巴西。

比亚迪“深圳”号汽车滚装船
但放眼历史,任何国家、任何车企的出口不可能无限制增长,到达一定数量之后,目的地国家一定会要求车企在当地建厂以便创造更多的GDP、就业和税收,换言之,指望海外市场消化国内过剩产能并不可取,甚至可能会遭到反噬,比如欧委员会主席冯德莱恩多次以“产能过剩”为由向中国政府施压。
比亚迪当然深知这一点,并且为此做了两手准备。
2022年前后,在国际运力紧张时,比亚迪投资几十亿建造滚装船,此后又赞助了欧洲杯等一系列重要赛事活动,通过这种方式抢占海外用户心智,培育群众基础和市场口碑,到2024年前后,荣登“全球新能源车销冠”,拥有一定全球知名度的比亚迪开始在世界各地开疆拓土,火速建厂。
比如去年投产的泰国罗勇府工厂用于辐射东南亚市场,预计年底投产的匈牙利工厂直接面向欧洲腹地,明年土耳其工厂也将正式投产,可以辐射欧洲和北非。

比亚迪泰国工厂
王传福去年表示,从去年下半年开始,比亚迪的海外产能开始爬坡,到2026年海外产能将会达到70-80万辆,这意味着比亚迪的出海模式将从现在的“国内整车出口+少量当地生产”逐渐变成“当地生产为主,国内整车出口为辅”。
本地生产的挑战不仅在于扩张所需要的资金和产品本身的性价比,还在于一些难以预料的风险,比如今年年初,欧盟突然对正在建设中的匈牙利工厂启动了初步的调查,理由是“政府补贴”。
至少从目前来看,海外政府并没有因为中国车企愿意在海外建厂就完全放下戒备心,但这是中国车企必须接受的现实,因为学会和当地政府、供应商和用户打交道,提升品牌运营和生产管理能力,放弃”闪电战“的幻想,摆脱“价格战”的惯性,是一家世界级车企必须要学会的一课。
这是“丰田们”走过的路,“比亚迪们”也必将重走一遍。

参考资料:
[1] 传比亚迪山东经销商暴雷?比亚迪官方回应,财联社
[2] 比亚迪21%毛利率背后的变革,雷锋网
编辑:罗松松