联翔股份财务总监彭小红离任:年薪40万,已连续3年下降

优秀先生

炒股就看金麒麟分析师研报,权威,专业,及时,全面,助您挖掘潜力主题机会!

文/新浪财经上海站陈秀颖

在资本市场的风云变幻中,上市公司的人事变动往往如同暗流涌动,牵一发而动全身。

6月23日,浙江联翔智能家居股份有限公司(以下简称“联翔股份”)一则公告悄然引发行业关注——周红芳跨行业履新联翔股份,财务总监彭小红八年稳定护航后离任。

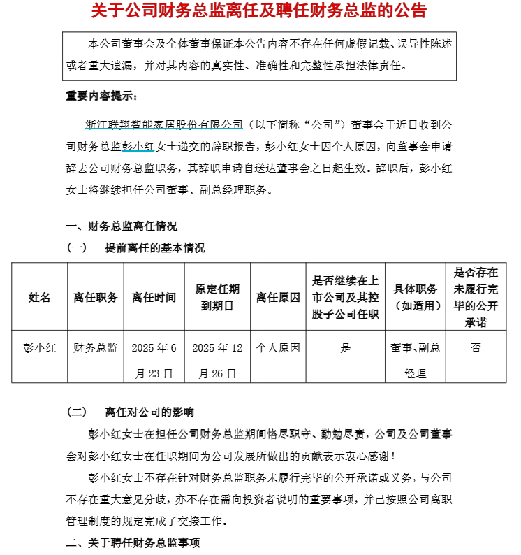
彭小红2015年9月至2016年12月,任联翔股份财务总监;2016年12月至2025年6月,历任联翔股份董事、财务总监,现任董事、副总经理、财务总监。数据显示,近年彭小红薪酬连续3年下降,从2021年的52.3万元,降至2024年的40.01万元。

联翔股份财务总监彭小红离任:年薪40万,已连续3年下降

新任周红芳女士履历亮眼,跨足光伏、农化、家居三大领域。

周红芳早年在经历债务危机的上海超日太阳能任财务总监,展现了风险管控力;后在江苏瑞邦农化任财务总监。2024年9月加入联翔财务部,经9个月深度磨合,于今年6月23日正式接任联翔股份财务总监,其制造业背景与公司主业高度契合。

彭小红任职董事、副总经理、财务总监长达8年零6个月(2016年12月-2025年6月)。她全程参与了公司从新三板到A股主板的上市历程,并经历了业绩扭亏为盈的关键期,于2024年年报中显示薪酬为40.01万元。此次虽因个人原因辞任财务总监,但仍留任董事及副总经理,显示其与公司管理层的持续协同。

这一变动虽不惊天动地,却折射出企业治理的成熟与韧性。作为家居行业的隐形冠军,联翔股份在人事更迭中稳操胜券,展现出从内而外的从容。这不仅仅是岗位的交接,更是一场关于稳健与创新的无声对话。

联翔股份财务总监彭小红离任:年薪40万,已连续3年下降

作为墙布行业的领军者,联翔股份创立于2004年,凭借“领绣”(LEADSHOW)品牌在市场中独树一帜,积累了良好的口碑。二十年来,它深耕研发与设计,拥有300多项专利,构建了覆盖全国的销售网络,1500多家专卖店如繁星点点,点亮了消费者的家居梦想。

联翔股份财务总监彭小红离任:年薪40万,已连续3年下降

2024年联翔股份上榜浙江上市公司ESG绩效百强名单,标志着其在环境、社会和治理领域的卓越表现。更值得一提的是,2024年公司业绩扭亏为盈,如同枯木逢春,焕发新生。

2024年年报显示,公司总营业收入达2.16亿元,同比大增37.83%;利润总额0.12亿元,同比激增179.81%;归母净利润0.11亿元,增幅达182.02%。

客户与供应商集中度显著:前五大客户贡献总销售额26.24%,最大客户占比8.51%;前五大供应商占采购总额26.84%,最大供应商占6.15%。

2024年公司成功扭亏为盈,全年实现归母净利润1089.84万元,业绩显著回升。董事会提出向全体股东每10股派发现金红利1.00元含税,总派发额约991.42万元,以稳健分红政策彰显财务实力及股东回报诚意。

风鹏正举,曲水再流觞。这些成就非一日之功,而是源于对品质的坚守与对创新的执着。人事变动在这里,不过是企业长河中的一朵浪花,波澜不惊却暗藏深意。

周红芳的接任,不仅是人才的轮换,更可能为联翔注入新活力。随着财务总监的交接完成,联翔股份的未来发展图景逐渐清晰:

联翔股份正以治理机制为锚,在制造业升级浪潮中探寻第二增长曲线。其未来能否将治理优势转化为市场胜势,仍需观察战略执行效率与行业周期的共振效果。

周红芳丰富的跨行业经验,特别是其经历的行业周期波动和财务风险处置能力,能否为公司在复杂经济环境中保驾护航?她与留任的董事、副总彭小红等管理层的协同又将如何?

人事更迭非终点,而是新征程的起点,市场等待联翔股份用行动书写答案。

相关推荐:

新奥全部开奖记录查询_评估推荐可信度

澳门今晚精准开四不像藏宝图-识破服务外挂

77777788888王中王正版商标归属核查

7777788888——使用技巧解析

澳门六开资料查询——专家传授

新澳2025年最新资料大全挂牌_发货流程解析

2025新澳资料免费精准期期准_理解优惠周期设计

管家婆白小姐四肖四码概述揭示传销套路

王中王免费资料大全最新版本,用户渠道分析

7777788888cm最新开奖号码-不被统计数据迷惑

一肖一码特马今天买啥_预防内容诱导

新奥2025料大全最新版本,小心广告漏洞

88887777m管家婆免费_慎选打折平台

新澳门一码一肖一特-分析点击诱因

马报最新一期资料图2025版——促销时间策略

文章版权声明:除非注明,否则均为联翔股份财务总监彭小红离任:年薪40万,已连续3年下降原创文章,转载或复制请以超链接形式并注明出处。