炒股就看金麒麟分析师研报,权威,专业,及时,全面,助您挖掘潜力主题机会!
来源:广发证券研究

核心观点
由于前期估值抬升以及行业政策变动,证券行业上半年表现显著弱于市场。稳市举措持续落实,推动各项业务回暖。资本市场内在稳定性提升背景下增量资金入市仍具空间,带动经纪、两融、股衍等业务;公募新规开启公募基金高质量发展新时代;资本市场投融资端改革深化,投行业务底部回暖。投资为业绩胜负手,杠杆及券商自营权益投资仍是分化点。依托“1+N”监管体系、类平准基金运行机制和推动中长期资金入市,我国资本市场内在稳定性不断提升,投资者回报不断彰显,有望带动增量资金接力入市,打开证券板块业绩和估值空间。

2025H1证券板块滞涨于大盘。
由于前期估值抬升以及行业政策变动,证券行业上半年表现显著弱于市场。截至6月25日,券商指数(399975.SZ)较年初下跌1%,跑输上证及沪深300指数。
一二级市场共振回暖共筑券商业绩基石。
(1)一级市场回暖趋势明确,1-5月IPO/再融资/债券承销规模分别同比+4%/+171%/+22%,集中度攀升,头部券商业绩稳健。(2)二级交投活跃度稳定万亿以上,前5个月全A成交额同比+53%,两融余额同比+18%。(3)稳股市政策成效显现,自营投资、资本中介等业务经营风险下降。
稳市举措持续落实,推动各项业务回暖。
(1)资本市场内在稳定性提升背景下增量资金入市仍具空间,带动经纪、两融、股衍等业务:个人储蓄搬家带动场外资金入市,增量空间广阔;中长期资金入市加码,权益配置仍有提升空间;人民币升值趋势催化跨境资金回流,助推风偏回升。(2)公募新规开启公募基金高质量发展新时代。公募费率改革“三阶段”有望落地,每年降低投资者成本约450亿元。监管加速核准公募机构销售子公司设立,基金投顾试点转常规落地有望加速行业向买方投顾转型。规范整治风格漂移现象,驱动公募配置更趋均衡。(3)资本市场投融资端改革深化,投行业务底部回暖。制度优化推动IPO常态化,股债联动服务科技创新,持续活跃并购重组市场,助力提升资本市场活力与上市公司质量,港股开启新股上市浪潮,打开投行业务空间。
投资为业绩胜负手,杠杆及券商自营权益投资仍是分化点。
券商的杠杆反映扩表能力与用资效率,与ROE直接相关。头部券商杠杆更具优势,表内外杠杆提升更具空间。头部券商的杠杆分化优势来源泛自营投资和国际化布局。固收规模占比已持续提升背景下,客需及多元配置的转型诉求加大。权益非方向性规模提升受限,做市、方向性自营或成扩表支撑,风险敞口及业绩弹性有望提升。境外客需资本中介业务更具发展空间,创新产品与投融资协同提升盈利能力。
稳市与入市并举,打开业绩与估值上行空间。
依托“1+N”监管体系、类平准基金运行机制和推动中长期资金入市,我国资本市场内在稳定性不断提升,投资者回报不断彰显,有望带动增量资金接力入市,打开证券板块业绩和估值空间。公募新规后低估低配的券商板块有望受益“基准回归”。中性假设下预计25E行业净利润+21%。
经济下行超预期、利率波动影响、行业竞争加剧等。
正 文
一、2025上半年证券板块复盘
(一)证券板块2025上半年表现
由于资本市场改革深化阶段监管政策趋严,证券板块2025上半年显著弱于市场。截至6月25日,证券公司指数(399975.SZ)较年初下跌1%,跑输沪深300(+0.64%)、跑输上证综指(+5.2%)。
个股涨跌幅方面,截至6月25日,仅有16家A股券商实现上涨,板块所有个股区间涨跌幅的平均值和中位数分别为-0.9%和-1.9%。

(二)主要业务的回顾与展望
分别从券商一级、二级市场业务来看:
二级市场上:
2025年上半年,市场交投活跃度显著超越去年同期。尽管1-5月日均成交额呈现震荡下行趋势,但持续站稳万亿元关口,且同比增速表现强劲。量能维持高位叠加同比普遍高增,印证了上半年市场流动性的整体改善。两融余额来看,2025年1-5月两融余额持续运行于1.77-1.92万亿元高位区间,较2024年同期系统性上移约3000亿元,反映融资盘对市场行情的积极参与。


2025年上半年两融结构失衡态势持续加剧:截至2025年5月末,两融余额达1.80万亿元,同比增长18%。2024年监管层通过禁止限售股出借、暂停新增转融券规模、严禁融券绕标交易、提高融券保证金比例等高压措施整肃市场乱象,推动融券余额显著回落;2025年该政策效应趋于稳定,融券余额占比维持于低位,5月末融资余额占比99.35%,较2024年初扩张3.55pct;而融券占比则萎缩至0.65%,较去年同期收缩74%。

新发基金市场总量萎缩,债券型显著拖累总量表现。2025年1-5月新发基金为4090亿份,同比下降30%,其中债券型基金新发份额同比锐减60%,股票型基金和FOF基金的增速亮眼,分别同比+174%/+574%,但囿于基数较低,两者增量规模对总量贡献度有限。2025年1-5月新发基金541只,同比-5%。

2024年以来,券商私募资管规模和结构相对平稳。总规模从2024年1月的5.25万亿元小幅波动至2024年4月的5.43万亿元。结构上,集合计划和单一计划均衡占比,集合计划规模从2024年1月的2.82万亿元升至2.93万亿元;单一计划有所下滑,从2.92万亿元减至2.49万亿元,跌幅达15%。

一级市场上:
2025年上半年募资市场回暖态势明确,IPO微增,再融资与债券融资贡献主要增量,驱动整体融资规模显著扩张。2025年1-5月市场IPO募资额小幅上涨,为282亿元,同比+4%;再融资募资2455亿元,同比+171%。债券市场回暖,债券融资额为5.94万亿元,同比+22%。


股权承销CR10占比突破九成,头部券商格局稳定且业绩高增。截至2025年6月16日,券商股权承销规模CR5/CR10占比分别为65%/91%,较2024年同期+0.88pct/+5.20pct。股权承销规模居前五的上市券商分别为中信证券(807亿元)、中信建投(661亿元)、国泰海通(513亿元)、华泰证券(392亿元)、中金公司(374亿元),同比分别为+216%/+993%/+696%/+108%/+216%,中银证券、东方证券等排名较2024年同期分别提升34名/30名。


债券承销市场集中度持续攀升,头部券商凭借稳健增速巩固主导地位。券商债券承销规模CR5/CR10占比分别为51%/70%,同比+0.19pct/+3.35pct。债券承销规模居前五的上市券商分别为中信证券(8820亿元)、中信建投(6760亿元)、国泰海通(6471亿元)、中金公司(5985亿元)、华泰证券(5650亿元),分别同比+6%/+13%/+46%/+40%/+19%。其他券商如国联民生、国开证券、中国银河等承销规模分别同比+177%/+152%/+87%。

二、政策环境改善,轻资产业务持续回暖
(一)公募新规开启公募基金高质量发展新时代
1.公募费率改革“三阶段”落地,切实降低投资者成本
2025年5月7日,证监会发布《推动公募基金高质量发展行动方案》,共提出25条举措,涵盖公司治理、产品发行、投资运作、考核机制等基金运营管理全链条,力争用三年左右时间,扎实推动各项政策举措落地见效。

随着公募基金销售费用改革落地,按照“管理费用-交易费用-销售费用”的三阶段费率改革将全面落地,切实节约投资者成本每年约450亿元。根据新华网,前两阶段费率改革举措每年累计可为投资者节约成本约200亿元,第三阶段降低基金销售费率预计每年可以为投资者节约大概250亿的费用。浮动费率基金的发行、大型宽基ETF费率调降,均会对公募基金管理人盈利能力造成压力,2023-2024年,全市场公募基金产品规模持续提升,但年度收取管理费分别同比下滑7%、8%,2024年全部公募产品平均管理费率为0.35%,管理费1246亿元。
公募基金费率改革后,当前主动权益类基金实际费率低于全球可比市场水平。根据中证网,测算数据显示,主动权益类基金管理费率由1.6%降至1.2%,剔除尾随佣金后的实际管理费率将由1.1%降至0.8%。而部分国际同类市场普遍在管理费基础上额外收取0.6%至1.2%投顾费。

2.高质量发展方案加速行业向买方投顾转型
针对“基金赚钱、基民不赚钱”等问题,注重提升服务投资者的能力。随着居民财富积累和金融素质提升,投资者对个性化资产配置、风险控制、长期保值增值的需求日益增强,传统标准化产品难以满足。《推动公募基金高质量发展行动方案》提出将出台《证券基金投资咨询业务管理办法》、《公开募集证券投资基金投资顾问业务管理规定》,促进基金投顾业务规范发展;引导基金公司、基金销售机构优化投资研究、产品设计、风险管理等资源配置,更好为投资者服务,促进资产管理和综合财富管理能力双提升。同时,加快推出机构投资者直销服务平台,便利各类机构投资者参与基金投资。
监管加速核准公募机构销售子公司设立,推动行业投顾化转型。2025年6月,证监会核准易方达基金设立易方达财富管理基金销售(广州)有限公司,业务范围为证券投资基金销售,易方达财富管理基金销售子公司是第9家获批的公募机构销售子公司,此外还有嘉实基金、国金基金、中欧基金、九泰基金、华夏基金、万家基金、博时基金、汇添富基金8家基金公司旗下销售子公司已获批。据中证报报道,截至2024年末,易方达投顾已累计服务超12万个人客户及百余家机构客户,自投顾服务上线以来盈利客户占比约70%,2024年投顾服务规模增长率达85%。
基金投顾试点转常规落地后有望进一步推动基金投顾机构以个人投资者的需求为导向,提供更加适配差异化需求的投顾策略及服务,进一步推动买方投顾业务发展,为提升投资者获得感、推动公募高质量发展贡献力量。
(二)资本市场投融资端改革深化,投行业务底部回暖
1.资本市场改革加码,服务科技创新与产业创新
科技创新、产业创新和资本市场发展相辅相成、相互成就,促进三者良性循环是当前和今后资本市场改革创新的重要主线,也是资本市场高质量发展的必由之路。

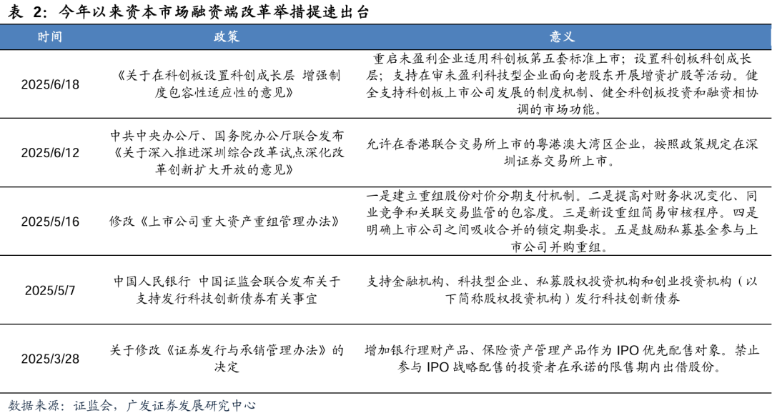
制度优化有望推动IPO扩容。证监会发布《关于在科创板设置科创成长层 增强制度包容性适应性的意见》,推动科创板投融资端协调改革,增强优质科技型企业的制度包容性适应性。科创板将设立科创成长层,重启未盈利企业适用科创板第五套标准上市。创业板将正式启用第三套标准,支持优质未盈利创新企业上市。据wind数据,截止2025年6月18日,共有37家医药科技企业申请以“科创板上市标准五”发行上市,但其中16家公司IPO审核自2023年以来被实质性暂停。吴主席在陆家嘴会议上明确提及“扩大第五套标准适用范围,支持人工智能、商业航天、低空经济等更多前沿科技领域企业适用”,未来有望更多行业的参考科创板上市标准五的企业募资上市。
据wind数据,2024年以来,双创板块IPO募资额季均96亿元,较2020-2022年的季均910亿元显著收缩,随着制度优化与放松,双创板块募资额有望重新回升。当前科创板、创业板的已上市公司中多参考以盈利能力指标为重的标准一。上市条件更加多元、包容,资本市场支持产业转型的力度加大,通过重点支持前期研发投入大的未盈利企业,培育出解决“卡脖子”技术的“中国制造”和“中国创造”,推动中国“独角兽”企业的持续涌现。


强化股债联动服务科技创新的优势,持续活跃并购重组市场,有助于提升资本市场活力与上市公司质量,打开券商服务科技创新的业务空间。大力发展科创债,优化发行、交易制度安排,推动完善贴息、担保等配套机制;加快推出科创债ETF,积极发展可交换债、可转债等股债结合产品。政策有效引导上市公司通过实施并购重组,加强产业链上下游的并购整合,向新质生产力方向转型升级,《上市公司重大资产重组管理办法》进一步深化上市公司并购重组市场改革,在简化审核程序、创新交易工具、提升监管包容度等方面作出配套规定。监管通过产品创新与机制优化,支持科创企业发展,进一步提升上市公司质量,盘活科技创新领域存量资产。

培育壮大耐心资本、长期资本,有望推动一级市场回暖及券商投行资本化业务创新发展。支持编制更多科技创新指数、开发更多科创主题公募基金产品,引导更多中长期资金参与科技企业投资。积极推动社保基金、保险资金、产业资本参与私募股权投资,拓宽资金来源。拓宽多元化退出渠道,推动基金份额转让业务试点转常规,优化实物分配股票试点和“反向挂钩”等机制,畅通“募投管退”良性循环。
2.港股在流动性保障下开启新股上市浪潮
A+H上市契合企业国际化战略。港股是中国资产的国际版全流通市场,允许外资自由进出,赴港上市让企业获得更灵活的资本运作能力,同时降低单一市场风险,获得国际资本认可,为开拓海外业务提供信用背书和灵活资金。
近年来,内地监管部门明确加力支持内地行业龙头企业赴香港上市。2024年4月,中国证监会发布5项资本市场对港合作措施,支持内地行业龙头企业赴香港上市,共同促进两地资本市场协同发展;同年10月,香港证监会与香港联交所作出联合声明,宣布将优化新上市申请审批流程时间表,增强上市工作流程的透明度,以进一步提升香港作为区内领先的国际新股集资市场的吸引力。2025年5月22日,国常会上证监会首席风险官、发行监管司司长严伯进指出,证监会坚定不移地推进资本市场高水平对外开放,大力支持科技企业用好境内外“两个市场、两种资源”。
A股一二级融资再平衡与港股市场持续活跃的背景下,内地企业赴港股上市更具可行性。监管阶段性收紧A股IPO节奏,对于企业的行业属性、融资用途提出了更高要求,A股排名上市的时限显著延长,2023年以来有700余家拟A股上市的内地企业撤回申请或终止审核。A股满足港股上市要求的来自消费、生物医药以及特专科技领域的企业将更容易转向香港市场。


A+H发行有加速趋势。据wind公告统计,2025年截至6月16日,已有34家A股公司发布筹划港股上市提示,已远超24年全年的13家,筹划时A股总市值达到1.7万亿元。当前大部分公司尚处于筹划提示和递表阶段,A股公司的港股发行上市潮预计自2025年下半年更加显著。随着优质内地资产港股上市,有望改善港股市场的流通性,提升港股发展质量。2025年前四个月,港股IPO募资213亿港元,同比+170%。2024年以来IPO认购倍数显著持续增长。新股发行认购活跃,体现出国际资本交易热情,有望激发更多潜在企业的上市意愿。

港股IPO发行费用主要包括中介机构费用、承销费用、交易所费用及辅助性支出四大类,根据企业规模、行业特性及融资需求不同,总成本通常占募资额的5%-30%左右。其中中介机构费用主要由保荐人收取(保荐人通常兼任承销商、全球协调人),发行费用与募资规模强相关,因规模效应大型项目费率更低。港股招股说明书披露的发行费用包含承销佣金及费用总额同联交所上市费、会财局交易征费、证监会交易征费及联交所法律费以及与全球发售有关的印刷及所有其他开支。此外,作为独家或联合保荐商一般会额外收取50万美元或30万美元的保荐人费用。
据wind统计,港股IPO发行费用近四年平均每家为8000万-10000万港元。根据港交所披露的交易所上市阶梯式收费规则,市值在1亿港元-50亿港元的主板上市公司,收取首次上市费15万港元-60万港元,每年收取上市年费14.5万-106.9万港元。考虑证监会交易征费为双边每宗交易金额0.0027%、会财局交易征费为双边每宗交易金额0.00015%,发行费用的主体为中介机构的承销费用。
保荐人为中介机构的核心:统计2023年-2025年5月,港股IPO保荐人的竞争格局,中资券商地位明显提升,中金、华泰、中信、国泰海通分别市占17%、9.8%、8%、6.2%。

从证监会披露境外上市备案数据来看港股IPO弹性,证监会备案需在港交所聆讯前完成,大部分企业自其首次向中国证监会提交备案材料起至完成所有流程耗时在2至4个月之间,备案有效期6个月。港股IPO上市的中介机构竞争格局持续头部集中,207家内地企业处于备案流程中。
三、市场环境回暖,重资产业务兼具弹性
(一)增量资金入市仍具空间
1. 个人资金:储蓄搬家带动场外资金入市,增量空间广阔
近年来居民储蓄积累为潜在入市规模打开了空间。截至2025年5月末,国内总储蓄余额从2020年的93万亿元增至159万亿元,累计增长近72%。储蓄率长期保持高位,形成稳定的资金池。从结构看,居民储蓄与投资偏好显著变化。央行调查显示,倾向“更多储蓄”的比例从2020Q4的51.4%升至2024Q3年的64%,反映宏观不确定性下的避险倾向,而“更多投资”的比例同期从25.3%降至11.6%,显示短期内投资偏好减弱,但长期转化潜力巨大。2024Q4数据显示,“更多投资”提升了2bp,“更多储蓄”下降了2.6bp,反映了在低息环境下,居民投资热情随着市场回暖逐步提升。
924资本市场回暖点燃投资热情,推动居民超额储蓄持续入市。2024年10月单月新增685万户,环比增长275%,同比增长484%,是年内月均新增开户数(约150万户)的4-5倍。这一跃升创下历史单月第三高,仅次于2015年二季度牛市高峰期。2025年1-5月,沪市A股个人股票投资者新开户数累计已达1092万户,较2024年同期大幅增长30%,彰显市场吸引力。


2. 中长期资金入市加码,权益配置仍有提升空间
政策持续推动中长期资金入市,通过制度优化拓宽权益投资空间。作为长期资金、耐心资本,保险资金将在支持资本市场稳定运行方面发挥有力作用。
2025年1月,《关于推动中长期资金入市工作的实施方案》明确了稳步提高中长期资金投资A股规模和比例的具体安排,每年至少为A股新增数千亿的长期资金。对公募基金,明确公募基金持有A股流通市值未来三年每年至少增长10%。对商业保险资金,力争大型国有保险公司从2025年起每年新增保费的30%用于投资A股,力争保险资金投资股市的比例在现有基础上继续稳步提高。根据保险行业保费收入测算,预计2025E新增入市资金可达约5000亿元。
2025年4月,金融监管总局将部分档位偿付能力充足率对应的权益类资产比例上调5%,释放增量资金空间为1.66万亿元;明确险资对单只创投基金投资占比提升至30%,引导保险资金加大对战略性新兴产业股权投资力度。并进一步调降股票投资风险因子10%,扩大保险资金长期投资试点范围,以及推动长周期考核机制促进长钱长投。
险资发起设立的基金以长期股权投资的形式计入资产负债表,有助于降低报表波动。自2023年10月首批保险资金长期投资改革试点落地以来,金融监管总局已批复三批。首批由中国人寿与新华人寿联合出资500亿元设立鸿鹄基金;2025年1月,金融监管总局批复开展第二批保险资金长期股票投资试点,规模520亿元,太保寿险、泰康人寿及阳光人寿获准参与;2025年3月,金融监管总局再批600亿元试点,人保寿险、中国人寿、太平人寿、新华人寿、平安人寿获准参与。至此,三批试点累计规模达1620亿元,参与机构扩展至8家险企,长期资金入市节奏加速。

政策利好及资产荒背景下,权益类占比仍具提升空间。随着权益市场震荡回暖,2025Q1人身险及财险机构持续提升股票配置比例,占比分别达8.4%及7.6%,整体保险资金余额中权益类占比提升至20.6%,较年初提升0.9pct。

3.跨境流动性:人民币升值趋势催化资金回流
跨境流动性有望改善,非美资产相对受益,香港市场是重要的非美资产之一。据广发宏观《如何理解美国财政现状和其未来演变》,税收和关税政策可能导致2026财年财政赤字较2025财年增加3200亿美元左右,财政赤字率可能达到7%(2024年为6.4%),同时关税摩擦背景下财政可持续可能受到威胁,财政会陷入两难:收缩则增长可持续性承压,扩张则财政可持续性承压。特朗普税改法案加剧了市场对美国偿债能力的担忧,贸易摩擦背景下美元资产安全性下降,可能加剧跨境资金流出美国与美元资产。

同时,人民币贬值压力减轻,可能会促使中国监管机构对于货币政策力度更加灵活、对于跨境资金流动和投资更加开放。理论上人民币升值也有助于A股上市公司的盈利抬升、通过金融账户与风险溢价渠道带动的资金流入,推动估值回升。
(二)杠杆及券商自营权益投资仍是分化点
券商的杠杆反映扩表能力与用资效率,与ROE直接相关。轻资产业务的费率受损的当下,把握杠杆提升的路径与空间对于展望券商盈利(ROE)与估值(PB)的提升至关重要。
因监管“稳慎推进业务创新”、“审慎开展重资本业务”,行业整体2019-2021年的杠杆提升之路受阻,2023年以来行业表内和表内外杠杆有所下行。
头部券商杠杆更具优势,杠杆提升更具空间。从头部十家和其他上市券商的杠杆水平对比来看,表内杠杆头部十家平均2015年-2021年已从3.66倍提升至4.48倍,而其他券商平均依旧为3倍。表内外杠杆头部十家平均2016年-2023年已从4.09倍提升至7.47倍,提升了83%;而其他券商平均仅由3.33倍提升至4.24倍,提升了27%。
近年来表外资产的扩表能力重要性明显提升,分化依旧显著。据《证券公司风险控制指标计算标准》,所谓表外项目,即证券衍生品产品、资产管理业务、融资承销承诺及对外担保等事项,不占用表内资产负债,但通过损益和潜在风险敞口影响经营。以表内外资产总额/核心净资本来衡量表内外扩表能力,资本杠杆率的上限为8%,即表内外杠杆上限为12.5倍。当前头部十家券商平均的表内外杠杆2016-2024提升了66%至6.79,而表内杠杆仅提升了30%;其他上市券商平均的表内外杠杆2016-2024提升了30%至4.32,而表内杠杆仅提升了6%。表外资产的主要贡献增长来自证券衍生品业务,其中权益收益互换余额按名义本金的20%计算,卖出场内期权期末余额按照Delta金额的15%计算。

(1)拆解头部券商的杠杆分化优势来源之一:泛自营投资能力。
从合并报表的不同资产项目来看,近年来券商金融投资为杠杆提升主因,也是行业杠杆分化所在。而资本中介业务用资增幅较小,受市场股票质押业务规模的回落及两融业务规模随市场波动影响;资金杠杆分化不大,且行业结算备付金缴纳比例下调有助于降低占资。

从自营类风控指标对比来看,自营固收类占资相对提升显著,头部十家平均与其他上市券商平均2024年达到321%和225%。自营权益类证券占比相对较为稳定,但头部十家的用资占比仍高于其他上市券商,头部十家平均与其他上市券商平均2024年达到33.4%与14.8%。

固收层面,规模占比持续提升背景下,客需及多元配置的转型诉求加大。资产荒背景下,利率持续下行,“债牛”行情助推券商加大固收资产投资,债券/净资产占比由2020年的121%提升至2024年的147%。债券资产中其他债权投资(OCI)占比由2020年的30%提升至2024年的36%。其他债权科目主要包括国债、金融债、企业债、同业存单、超短融等,主要是以获取票息收入为目的的“配置盘”,而交易性金融资产的债券(TPL)主要是以交易利得为目的的“交易盘”。

当前长期利率底部震荡,票息来到低位,但负债端资金成本下行有限,时有倒挂;信用利差收窄,信用下沉回报受限,均制约券商自营加杠杆扩表固收资产。券商固收业务逐渐向客需、非方向性转型,向功能性转型。固收业务的客需转型有多种方向,逐步升级,面对机构客户的投资需求,能够提供从发行、销售到交易、投顾等全方位服务,综合销售服务模式初具雏形;面对机构的风险管理需求,券商能够通过复杂期权设计及对冲、场外期权做市交易、创新发行浮动收益凭证等,赚取佣金和期权费差,更好的服务客户,丰富收益增长点。对比国际市场上利率和汇率类场外衍生品的规模占据主导地位,国内的债券场外衍生品市场仍有较大发展空间。

权益层面,非方向性提升受阻,敞口和弹性分化提升。权益自营的实际持仓及策略较难直接体现在报表中,从权益资产占比间接来看,头部券商的权益类占比明显更高,2024年头部十家券商权益类资产/净资产比重为66%,而其他上市券商平均仅为19%。从细分科目对比来看,头部十家券商平均的股票TPL杠杆、其他权益工具投资杠杆、衍生金融资产杠杆分别为36%、23%和7%,其他上市券商平均的股票TPL杠杆、其他权益工具投资杠杆、衍生金融资产杠杆分别为10%、9%和1%,头部券商均有显著优势。
当前自营权益类资产占比提升仍有较大空间,但因场外衍生品等创新型业务的严监管压力,非方向性用资提升受限,权益做市、方向性自营或成扩表支撑,风险敞口及业绩波动可能提升。2024年,主要券商的风险敞口均有所提升,其中权益市场风险的占比提升明显。

(2)拆解头部券商的杠杆分化优势来源之二:国际化布局及用资能力。
从母公司、子公司的报表对比来看,母子公司资产增速差异2024年有所放大,且分化明显。头部十家券商的子公司资产增速远超母公司,2024年子公司资产增速为15%,母公司为6%。而其他上市券商子公司/母公司的总资产增速分别为-15%/-3%。子公司的扩表主要是国际子公司、另类投资子公司贡献,2020年前后子公司总资产增速提高主要是因为头部券商的科创板跟投放量增长,2024年子公司总资产提升主要是因为国际子公司地域扩张与重资产业务协同增长。

境外业务的客需资本中介业务更具发展空间,以更强大的资产负债表服务客户,以创新产品与投融资协同服务提升盈利能力,当市场活跃度回升时更具盈利弹性。

四、业绩预测
(一)业绩预测:中性假设下预计25E净利润+21%
对2025年券商行业在保守、中性、乐观情景下做出以下核心假设:
1.经纪业务:2025年1-5月,沪深两市股票日均成交额同比+57%,市场交投活跃度显著超越去年同期;2025年1-5月,累计新发基金4090亿份,同比-30%,主要是债券型缩量拖累总量表现。佣金率持续下滑,预计2025年随着市场逐步回暖,在保守、中性、乐观情景下日均成交额分别为1.1万亿、1.2万亿和1.5万亿元。
2.资本中介业务:2025年5月末两融余额达1.80万亿元,同比增长23%,受2024年融券制度调整影响,融券业务占比急剧压缩,年内两融结构较为平稳,规模温和增长。预计2025年日均两融余额在保守、中性和乐观情景下分别为1.8万亿元、1.85万亿元、1.90万亿元。
3.投行业务:据wind发行日数据,2025年1-5月,IPO融资规模282亿元,较去年同期IPO融资规模272亿元小幅增长4%,再融资规模达2455亿元,同比增长171%;券商债承规模达5.94万亿元,同比+22%。随着交易所IPO重启、市场逐渐回暖,资本市场服务科技金融深化,预计投资银行各类业务规模跌幅有望收窄,2025年预计A股IPO承销规模在保守、中性和乐观情景下分别为800亿元、1000亿元、1200亿元。
4.资管业务:近年来居民储蓄持续积累,叠加资本市场回暖,推动居民超额储蓄持续入市。2025年中性情景下资管规模小幅上升。预计券商受托管理规模在保守、中性、乐观情况下分别增长5%、8%和12%。
5.自营业务: 2024年全行业实现证券投资收益1741亿元,同比+43%。我们预计随着市场活跃度回升,投资规模持续增长,权益带动自营收益率略有增长,预计券商证券投资收益率在保守、乐观、中性情况下分别为2.9%、3.2%、3.5%。
6.营业收入和净利润:预计净利润在保守、中性、乐观情况下分别同比+4%、+21%、+41%。预计营业收入在保守、中性、乐观情况下分别同比+4%、+18%、+34%。

(二)低估低配与潜在“基准回归”
5月7日,证监会发布《推动公募基金高质量发展行动方案》,共提出25条举措,针对基金公司、基金经理、基金产品均强化业绩基准的导向作用,增强基金投资行为稳定性。
针对基金公司,要求为每只基金产品设定清晰的业绩比较基准,作为衡量产品真实业绩的“尺子”,避免产品投资行为偏离名称和定位,尽量确保投资者所见即所得。同时,围绕锻造长期投资的长板,建立健全监管部门、自律组织、评价机构、公司自身等全方位激励约束机制,督导基金公司全面实施长周期考核,明确三年以上考核权重不低于80%。
针对基金经理,完善证券基金经营机构薪酬管理制度,督促基金公司建立健全与基金投资收益相挂钩的薪酬管理机制。一方面,挂钩长期,有望减少短期的“追涨杀跌”,注重上市公司的长期投资价值;另一方面,挂钩超额收益,基金产品业绩基准的有效性进一步提升,投资者选基时会更加关注主动型产品的业绩基准,基金经理交易也可能会更加重视基准中的权重股。 对三年以上产品业绩低于业绩比较基准超过10个百分点的基金经理,要求其绩效薪酬应当明显下降,对三年以上产品业绩显著超过业绩比较基准的基金经理,可以合理适度提高其绩效薪酬,减少基金经理“追涨杀跌”现象,提高产品长期收益。
针对基金产品,建立与基金业绩表现挂钩的浮动管理费收取机制。5月首批26只新型浮动费率基金快速获批,采用三档动态费率与业绩基准严格挂钩机制,收费设计与基准锚定约束投资风格,强化管理人投资者利益绑定。其中若持有期限达到一年及以上,持有期间的年化超额收益率在-3%及以下,按0.60%年费率减半确认管理费。
截止2025Q1,主动公募基金业绩基准首要挂钩沪深300的股票投资市值为1.34万亿元,占主动公募基金股票投资市值的38%。当前非银在主动基金持仓中比例显著低于沪深300等宽基指数比例。


2025年一季度证券板块公募基金持股比例从2021年以来持续下行,2025Q1进一步下滑至0.37%。低估低配的证券板块兼具安全属性及向上空间。在长期资金入市、资本市场稳定性提升,逆周期政策空间打开的背景下,低利率环境下市场偏好有望提升,行业监管政策拐点已现,后续政策催化可期,低基数下泛自营及财富管理回暖贡献业绩改善,券商估值修复空间可期。
风险提示:
券商经营风险因素包括宏观经济与行业景气度下行,如经济下行超预期、多因素影响利率短期大幅波动、政策变动风险、行业爆发严重风险事件等;公司经营受多因素影响,风险包括:行业竞争加剧、存量资管项目爆发严重风险事件、公司业绩不达预期、二级市场波动、新领域投资出现亏损等。