新闻资讯 天津市级国企利润年均增长14% 连续三年“跑赢”全国 天津11月28日电 (薛淳月 周亚强)28日,天津市政府新闻办举行高质量完成“十四五”规划系列主题新闻发布会——国资委专场。“2021年以来,天津市市级国资监管企业利润总额年均复合增长14%,连续三年利润总额增速超过全国平均水平10个百分点。”天津市国资委主任张勇在发布会上表示。过去五年,天津市级国资监管企业在实现利润增长的同时,资产负债率持续下降,人均生产总值持续提升。在布局结构调整方面,超过半 2025-11-289178 阅读917 评论优秀先生
全国首单产业园区集合类科技创新资产支持证券落地天津 天津11月28日电 (记者 周亚强)记者28日从中国人民银行天津市分行获悉,在该行指导下,由天津银行、渤海银行联席主承销的“天津天保商业保理有限公司2025年度天津保税区第一期科技创新定向资产支持证券”近日在银行间债券市场成功发行。该项目作为全国首单产业园区集合类科技创新资产支持证券,有效拓宽了天津中小科技型企业融资渠道,进一步提升了金融服务实体经济的效能。据悉,本期债券发行规模4.95亿元,期限 2025-11-285458 阅读545 评论优秀先生
上交所:本周共受理55家企业的发债申请 拟发行金额708.49亿元 上海11月28日电 (高志苗)上海证券交易所28日发布的沪市市场运行情况显示,2025年11月24日至28日,上交所共受理55家企业的发债申请,拟发行金额共计708.49亿元。上市公司监管方面,本周上交所公司监管部门共发送监管函件14份,其中监管问询函1份、监管工作函13份;通过事中事后监管,要求上市公司披露补充、更正类公告6份。同时,加大信息披露和股价异常的联动监管,针对公司披露敏感信息或股价发 2025-11-283429 阅读342 评论优秀先生
企业破产程序中相关税费征管事项明确 北京11月28日电 (记者 赵建华)国家税务总局、最高人民法院近日联合印发《关于企业破产程序中若干税费征管事项的公告》,进一步规范企业破产环节的税费征管工作,优化便利破产企业涉税事项办理,更好保障纳税人合法权益和维护国家税收利益。国家税务总局征管和科技发展司有关负责人介绍,近年来,企业破产案件逐年增多,破产案件税收征管中面临诸多新情况、新问题。《公告》对破产税收征管事项进行规范,有利于稳定社会预期 2025-11-287898 阅读789 评论优秀先生
新闻资讯 梦想与传承:两位羽毛球选手的残特奥会之旅 深圳11月28日电 题:梦想与传承:两位羽毛球选手的残特奥会之旅记者 王坚在中华人民共和国第十二届残疾人运动会暨第九届特殊奥林匹克运动会羽毛球(大众)比赛正在深圳举行。赛场上,湖南队“00后”小将黄天宇带着四年积淀再度出击,以更成熟姿态剑指冠军;而北京队选手高雷则怀揣连续三届站上领奖台的梦想,在赛场内外传递着体育的坚持与温度。他们以行动诠释着残疾人运动员对运动的热爱与追求。黄天宇:“00后”锐意夺 2025-11-288059 阅读805 评论优秀先生
新闻资讯 怡合达:公司有向人形机器人厂商提供部分零部件,但占比较低 快讯摘要怡合达:公司有向人形机器人厂商提供部分零部件,但占比较低人民财讯11月28日电,怡合达11月28日在互动平台表示,公司... 2025-11-281298 阅读129 评论优秀先生
新闻资讯 君乐宝集团捐赠1200万港元款物,支援香港救灾 专题:香港大埔火灾,金融机构火速驰援炒股就看金麒麟分析师研报,权威,专业,及时,全面,助您挖掘潜力主题机会!来源:食悟11月26日下午,中国香港大埔宏福苑突发五级火灾,牵动人心。君乐宝乳业集团已紧急捐赠1000... 2025-11-285659 阅读565 评论优秀先生
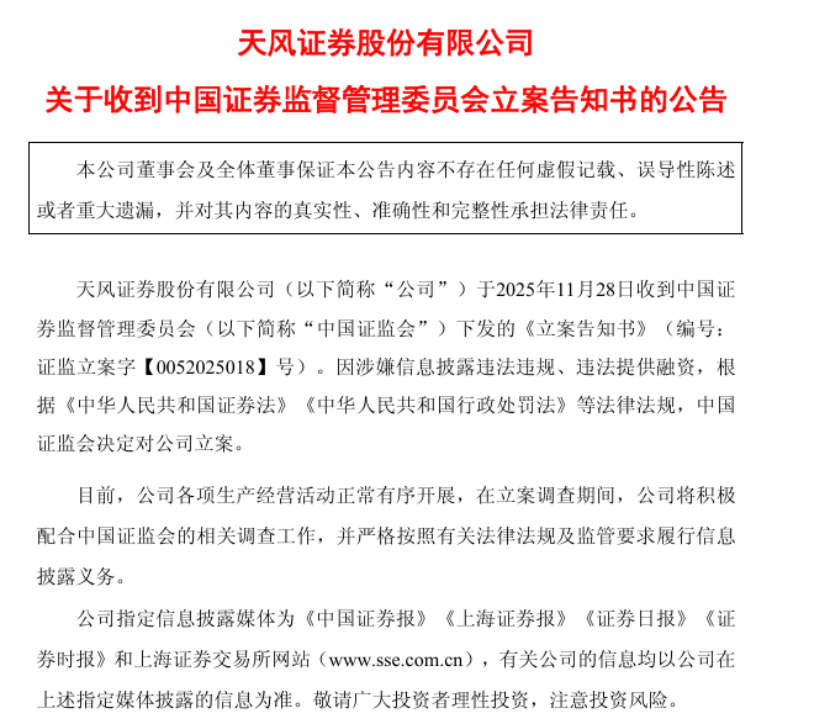
新闻资讯 突发!这家券商被立案调查! 登录新浪财经APP搜索【信披】查看更多考评等级天风证券被证监会立案。11月28日晚间,天风证券公告,11月28日收到证监会下发的《立案告知书》,因涉嫌信息披露违法违规、违法提供融资,根据《证券法》《行政处罚法》... 2025-11-283738 阅读373 评论优秀先生
银行批量上调代销基金风险等级,投资者如何应对? 来源:国际金融报记者:李若菡今年以来,银行对代销公募基金产品风险等级的调整逐渐常态化。日前,建设银行发布公告称,批量上调87只代销公募基金产品的风险等级。《国际金融报》记者注意到,这也是该行年内第4次调整代销公... 2025-11-2821410 阅读214 评论优秀先生
新闻资讯 连续四年财务造假,“艾塑菲”代理商被证监会处罚! 登录新浪财经APP搜索【信披】查看更多考评等级11月25日,江苏吴中医药发展股份有限公司(以下简称:江苏吴中)发布公告称,收到中国证监会下发的《行政处罚决定书》、上海证券交易所《关于对江苏吴中医药发展股份有限... 2025-11-285969 阅读596 评论优秀先生