山水资讯网 山水资讯网
  • 首页
  • 新闻资讯
注册 登录

新闻资讯

首页 新闻资讯

降息降准提供充足流动性 二季度地方债有望放量发行

本报记者 韩 昱5月15日,降准正式落地,此次下调存款准备金率0.5个百分点,向金融市场释放长期流动性约1万亿元。在5月8日,中国人民银行(以下简称“央行”)以固定利率、数量招标方式开展了1586亿元7天期逆回购操...

2025-05-2010623 阅读106 评论
优秀先生
捷利交易宝拟以其自有财务资源为建议第二阶段购回股份提供资金 新闻资讯

捷利交易宝拟以其自有财务资源为建议第二阶段购回股份提供资金

捷利交易宝(08017)发布公告,于本公告日期,本公司已根据初始阶段购回股份购回合共2998.8万股份,占于股东周年大会日期已发行股份(不包括库存股)总数的4.998%。董事会仅此宣布(i)本公司已完成初始阶段购...

2025-05-2064222 阅读642 评论
优秀先生

从“出口”到“出海” “新三样”企业彰显强大韧性与国际竞争力

本报记者 刘 萌 郭冀川 韩 昱作为中国制造的新名片,近年来中国企业“新三样”(即电动载人汽车、锂离子蓄电池、太阳能电池)相关产品出口势头迅猛。而从外贸整体情况看,今年4月份,外部环境发生急剧变化,外贸压力加大。但...

2025-05-2081122 阅读811 评论
优秀先生
关店700家,冲刺港股IPO,三只松鼠在打什么算盘? 新闻资讯

关店700家,冲刺港股IPO,三只松鼠在打什么算盘?

来源:食品招商网作为国民零食市场上的佼佼者,三只松鼠野心并不小,在坐稳A股“国民零食第一股”宝座六年后,再度向港股市场发起冲击。近日,这家坚果零食巨头正式向港交所递交上市申请书,若此次能成功登陆港股,三只松鼠将成...

2025-05-2094323 阅读943 评论
优秀先生
A股缩量震荡 题材板块快速轮动 新闻资讯

A股缩量震荡 题材板块快速轮动

5月19日,A股市场震荡,题材板块继续快速轮动。截至收盘,上证指数上涨0.12点,深证成指、创业板指均小幅下跌,整个A股市场超3500只股票上涨。市场成交小幅缩量,成交额为1.12万亿元。分析人士认为,当前市...

2025-05-2020423 阅读204 评论
优秀先生
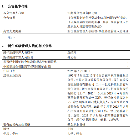
官宣!招商基金徐勇正式离任 原招银理财总裁钟文岳“接棒” 新闻资讯

官宣!招商基金徐勇正式离任 原招银理财总裁钟文岳“接棒”

5月20日,招商基金发布高级管理人员变更的公告,总经理徐勇因个人原因离任,新任钟文岳为总经理,任职日期2025年5月20日。资料显示,钟文岳,1992年7月至2015年6月曾在中农信福建集团公司、申银万国证券股份...

2025-05-2046724 阅读467 评论
优秀先生

青岛坤胜和建材有限公司成立 注册资本200万人民币

天眼查App显示,近日,青岛坤胜和建材有限公司成立,法定代表人为李强,注册资本200万人民币,经营范围为一般项目:建筑防水卷材产品销售;水泥制品销售;建筑材料销售;阀门和旋塞销售;防腐材料销售;轻质建筑材料销售;耐火...

2025-05-2052523 阅读525 评论
优秀先生

华源(山东)节能材料有限公司成立 注册资本300万人民币

天眼查App显示,近日,华源(山东)节能材料有限公司成立,法定代表人为张伟,注册资本300万人民币,经营范围为一般项目:隔热和隔音材料制造;节能管理服务;环保咨询服务;隔热和隔音材料销售;耐火材料销售;轻质建筑材料制...

2025-05-2085121 阅读851 评论
优秀先生

山东鲁谦生态科技有限公司成立 注册资本300万人民币

天眼查App显示,近日,山东鲁谦生态科技有限公司成立,法定代表人为李传奇,注册资本300万人民币,经营范围为一般项目:生物质能技术服务;化工产品销售(不含许可类化工产品);专用化学产品销售(不含危险化学品);塑料制品...

2025-05-2034822 阅读348 评论
优秀先生
十年规划500亿研发投入!小米自研SoC玄戒落地在即 有望带动供应链多环节适配 新闻资讯

十年规划500亿研发投入!小米自研SoC玄戒落地在即 有望带动供应链多环节适配

小米将于5月22日推出自研手机SoC芯片玄戒O1,其旗下第二款汽车SUV车型YU7将一同发布。该芯片将采用第二代3nm工艺制程,小米集团创始人兼董事长雷军称,“(玄戒O1)力争跻身第一梯队旗舰体验。”据《科创板日...

2025-05-2033722 阅读337 评论
优秀先生
  • 首页
  • 上一页
  • 37709
  • 37710
  • 37711
  • 37712
  • 37713
  • 37714
  • 37715
  • 37716
  • 37717
  • 37718
  • 下一页
  • 末页
  • 共 38873 页
点击查看更多
Copyright修一下. 基于全国电器维修系统搭建.网站地图.

沪ICP备2024071369号沪ICP备2024071369号 . 安全运行天