山水资讯网 山水资讯网
  • 首页
  • 新闻资讯
注册 登录

新闻资讯

首页 新闻资讯
普路通:筹划发行股份及支付现金购买资产 股票明起停牌 新闻资讯

普路通:筹划发行股份及支付现金购买资产 股票明起停牌

快讯摘要普路通:筹划发行股份及支付现金购买资产股票明起停牌每经AI快讯,12月3日,普路通(002769.SZ)公告称,公...

2025-12-034706 阅读470 评论
优秀先生
祥鑫科技:截至2025年11月30日,公司及合并报表范围内子公司实际担保余额约为2.99亿元 新闻资讯

祥鑫科技:截至2025年11月30日,公司及合并报表范围内子公司实际担保余额约为2.99亿元

快讯摘要祥鑫科技:截至2025年11月30日,公司及合并报表范围内子公司实际担保余额约为2.99亿元每经AI快讯,祥鑫科技1...

2025-12-037256 阅读725 评论
优秀先生
中邮证券黄付生:制造业“K”型分化,居民财富将迎修复 新闻资讯

中邮证券黄付生:制造业“K”型分化,居民财富将迎修复

专题:2026年邮政金融论坛暨中邮证券策略报告会炒股就看金麒麟分析师研报,权威,专业,及时,全面,助您挖掘潜力主题机会!2025年12月3日,“2026年邮政金融论坛暨中邮证券策略报告会”在北京举行。中邮证券副总...

2025-12-039526 阅读952 评论
优秀先生

中信银行:12月2日起金喜年正式就任风险总监

北京商报讯(记者宋亦桐)12月3日,中信银行发布《关于风险总监任职资格获核准的公告》指出,该行于2025年9月28日召开董事会会议,同意聘任金喜年为该行风险总监,自监管机构核准其风险总监任职资格之日起正式就任。中信...

2025-12-032038 阅读203 评论
优秀先生
思创医惠选举魏乃绪担任董事长 新闻资讯

思创医惠选举魏乃绪担任董事长

北京商报讯(记者丁宁)12月3日晚间,思创医惠(维权)(300078)发布公告称,公司董事会于近日收到董事长许益冉的书面辞职报告,许益冉为配合公司治理结构优化调整申请辞去第六届董事会董事长、战略决策委员会主任委员(...

2025-12-035667 阅读566 评论
优秀先生
【3日资金路线图】两市主力资金净流出超450亿元 有色金属等行业实现净流入 新闻资讯

【3日资金路线图】两市主力资金净流出超450亿元 有色金属等行业实现净流入

12月3日,A股市场整体下跌。截至收盘,上证指数收报3878点,下跌0.51%;深证成指收报12955.25点,下跌0.78%;创业板指收报3036.79点,下跌1.12%。两市合计成交16699.62亿元,较上...

2025-12-034317 阅读431 评论
优秀先生
中邮证券黄付生:权益市场持续结构牛市,大宗商品酝酿超级周期 新闻资讯

中邮证券黄付生:权益市场持续结构牛市,大宗商品酝酿超级周期

专题:2026年邮政金融论坛暨中邮证券策略报告会炒股就看金麒麟分析师研报,权威,专业,及时,全面,助您挖掘潜力主题机会!2025年12月3日,“2026年邮政金融论坛暨中邮证券策略报告会”在北京举行。中邮证券副总...

2025-12-035696 阅读569 评论
优秀先生

A股震荡调整,机构:商业航天板块值得关注

期货日报网讯(记者肖佳煊)12月3日,A股震荡调整。截至收盘,上证综指跌0.51%,深证成指跌0.78%,创业板指跌1.12%。全市场成交额16836亿元。从盘面上看,培育钻石、煤炭开采加工、风电设备板块涨幅居前;...

2025-12-037016 阅读701 评论
优秀先生
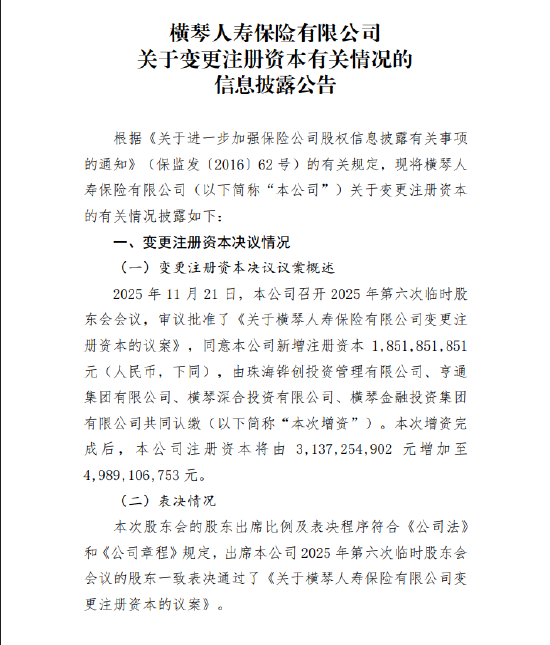
横琴人寿:拟增资18.52亿元至49.89亿元 新闻资讯

横琴人寿:拟增资18.52亿元至49.89亿元

12月3日金融一线消息,横琴人寿保险有限公司发布公告称,11月21日,该公司召开2025年第六次临时股东会会议,审议批准了《关于横琴人寿保险有限公司变更注册资本的议案》,同意公司新增注册资本18.52亿元,由珠海铧创...

2025-12-035456 阅读545 评论
优秀先生
国投证券一团队整体跳槽! 新闻资讯

国投证券一团队整体跳槽!

炒股就看金麒麟分析师研报,权威,专业,及时,全面,助您挖掘潜力主题机会!来源:五道口江湖截止到12月2日,证券从业系统显示,国投证券徐慧雄团队已经整体跳槽到了国金证券。1、徐慧雄,11月28日加入国金证券2...

2025-12-031577 阅读157 评论
优秀先生
  • 首页
  • 上一页
  • 552
  • 553
  • 554
  • 555
  • 556
  • 557
  • 558
  • 559
  • 560
  • 561
  • 下一页
  • 末页
  • 共 38873 页
点击查看更多
Copyright修一下. 基于全国电器维修系统搭建.网站地图.

沪ICP备2024071369号沪ICP备2024071369号 . 安全运行天