山水资讯网 山水资讯网
  • 首页
  • 新闻资讯
注册 登录

新闻资讯

首页 新闻资讯
华盛锂电领跑科创板 新闻资讯

华盛锂电领跑科创板

本周,A股主要宽基指数呈现普跌,仅有上证50收平,科创50跌3.8%居末,科创100与科创200分别跌2.4%与0.9%。作者| 科创板研究中心本周(2025年11月10-16日),A股主要宽基指数呈现普跌,仅...

2025-11-174314 阅读431 评论
优秀先生

突破7000亿元!债券ETF规模再创新高

炒股就看金麒麟分析师研报,权威,专业,及时,全面,助您挖掘潜力主题机会!来源:中国基金报中国基金报记者张玲今年以来,在债市波动较大的情况下,债券ETF继续显著增长,总规模一路拾级而上。业内人士认为,政策利好...

2025-11-177614 阅读761 评论
优秀先生
市场风格切换,基金年终排名平添变数 新闻资讯

市场风格切换,基金年终排名平添变数

炒股就看金麒麟分析师研报,权威,专业,及时,全面,助您挖掘潜力主题机会!来源:中国基金报中国基金报记者陆慧婧曹雯璟方丽近期,A股市场出现风格切换,为公募基金年度业绩争夺战带来更大不确定性。10月底以来,...

2025-11-177354 阅读735 评论
优秀先生
又一光储龙头拟赴港IPO 新闻资讯

又一光储龙头拟赴港IPO

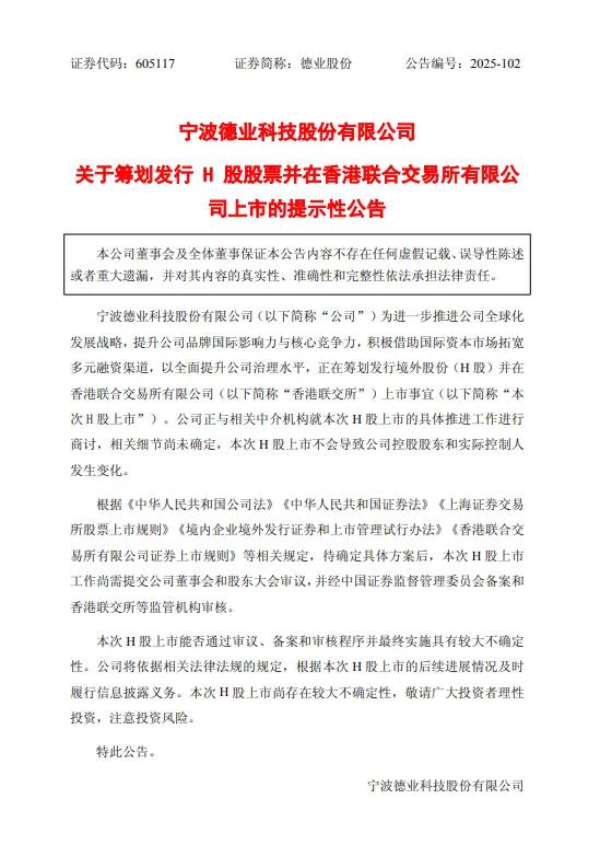
11月13日,德业股份(605117)公告称,公司为进一步推进公司全球化发展战略,提升公司品牌国际影响力与核心竞争力,积极借助国际资本市场拓宽多元融资渠道,以全面提升公司治理水平,正在筹划发行境外股份(H股)并在香港...

2025-11-177694 阅读769 评论
优秀先生
振华风光:公司始终高度重视投资者关系管理工作 新闻资讯

振华风光:公司始终高度重视投资者关系管理工作

登录新浪财经APP搜索【信披】查看更多考评等级证券日报网讯振华风光11月14日在互动平台回答投资者提问时表示,公司始终高度重视投资者关系管理工作,已设有专人定期通过上证e互动平台回复投资者提问,并保持投资者热线...

2025-11-175424 阅读542 评论
优秀先生

奥特迅:股票交易异常波动

证券日报网讯11月16日晚间,奥特迅发布公告称,公司股票连续2个交易日(2025年11月13日、2025年11月14日)收盘价格涨幅偏离值累计超过20%,属于股票交易异常波动的情况。经核实,公司前期披露的信息不存在需...

2025-11-176364 阅读636 评论
优秀先生
A股科技与涨价周期行情展望 新闻资讯

A股科技与涨价周期行情展望

#聚焦“十五五”,市场投资主线明晰近期市场分歧加大,部分科技方向转空头,不少投资者陷入是坚守科技宏大叙事还是追逐资金板块的迷茫。实际上二者并不矛盾,可认准主线适当调整比重。科技方向坚定看好,涨价周期呈波段主升,是...

2025-11-178824 阅读882 评论
优秀先生
A股复盘:调整与上涨并存 新闻资讯

A股复盘:调整与上涨并存

今日周五,为大家带来复盘简版。大盘出现短线调整,隔夜美股杀跌、10月社融数据低于预期,早盘低开后盘中高走,尾盘快速跳水或因量能不足。电新方向逆势上涨,光伏端某大厂收购精控能源,欲在储能赛道弯道超车,股价异动;固态电池...

2025-11-174334 阅读433 评论
优秀先生
下周A股解禁情况及个股表现 新闻资讯

下周A股解禁情况及个股表现

下周39股面临解禁,合计解禁市值951.97亿元。锐捷网络解禁市值达480.34亿元居首,创新新材次之。凯德石英等8股解禁压力小,锐捷网络等8股解禁比例超50%。11月以来,这39股股价平均下跌1.57%,华...

2025-11-173914 阅读391 评论
优秀先生
美国与瑞士达成贸易协议 新闻资讯

美国与瑞士达成贸易协议

11月14日晚间,美国与瑞士达成突破性协议,将瑞士商品关税从39%降至15%。美国贸易代表贾米森・格里尔称美瑞“基本”达成贸易协议,白宫周五公布细节。该协议为瑞士带来缓解,此前特朗普政府对其征发达国家中最高关...

2025-11-171984 阅读198 评论
优秀先生
  • 首页
  • 上一页
  • 814
  • 815
  • 816
  • 817
  • 818
  • 819
  • 820
  • 821
  • 822
  • 823
  • 下一页
  • 末页
  • 共 34908 页
点击查看更多
Copyright修一下. 基于全国电器维修系统搭建.网站地图.

沪ICP备2024071369号沪ICP备2024071369号 . 安全运行天