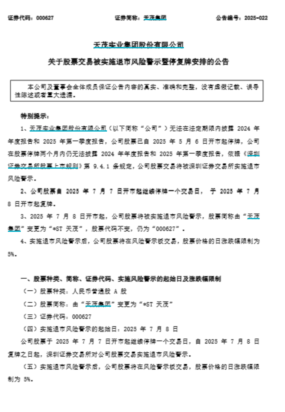
新闻资讯 A股百亿市值公司,被*ST 炒股就看金麒麟分析师研报,权威,专业,及时,全面,助您挖掘潜力主题机会!停牌两个月,A股百亿市值公司被*ST!天茂集团7月6日公告称,因无法在法定期限内披露2024年年度报告和2025年第一季度报告,公司股票交易... 2025-07-0652911 阅读529 评论优秀先生
超过200家标普500公司在2025年年报中删除了“多元化”和“公平”字样 律师事务所兼数据提供商富而德律师事务所的数据显示,2025年,超过200家标普500公司在其年度报告中删除了“多元化”和“公平”等词汇,使用“多元化、公平与包容”这一短语的标普500公司数量减... 2025-07-0611110 阅读111 评论优秀先生
新闻资讯 台湾音乐人:一曲《望春风》拉近了心的距离 中新社厦门7月6日电 (吴冠标)“一曲《望春风》拉近了心的距离。”6日举办的第三届“手牵手 乐一夏”厦台青少年音乐研学交流音乐会上,台湾民乐指挥陈志昇接受采访时表示,《望春风》是台湾人耳熟能详的民谣,但来到厦门后发现,闽南人也很熟悉这首歌。“通过音乐交流,两岸乐手共同演奏出了美妙的旋律。”当天下午,第三届“手牵手 乐一夏”厦台青少年音乐研学交流音乐会在厦门举行,厦门市蔡塘学校追光民乐团、金门国乐团 2025-07-0690210 阅读902 评论优秀先生
新闻资讯 第二届武术散打亚洲杯收官:中国队夺9金2银居榜首 中新社松原7月6日电 (记者 郭佳)经过两天的激烈较量,第二届武术散打亚洲杯6日晚在吉林松原收官,中国队夺得9金2银位列奖牌榜首位。本届武术散打亚洲杯由亚洲武术联合会主办,设有男子11个级别、女子7个级别。66名参赛运动员中,男子运动员41人,女子运动员25人,均为第十届亚洲武术锦标赛武术散打各级别前三名,分别来自14个国家和地区。在女子52公斤级的比赛中,中国名将陈梦粤顺利夺冠。这位拥有世锦赛、 2025-07-0615410 阅读154 评论优秀先生
新闻资讯 港股:上半年IPO集资超1070亿港元暂列全球第一 快讯摘要陈茂波称,2025年港股势头向好,上半年IPO集资超1070亿港元增22%居全球首,科技股及ETF活跃... 2025-07-0685510 阅读855 评论优秀先生
招商证券:7月食饮回归业绩主线 关注下半年延续高增品类估值切换机会 智通财经APP获悉,招商证券发布研报称,本周茅台批价企稳回升,白酒板块情绪面或有好转,此外洋河(002304.SZ)新领导任职、酒鬼酒(000799.SZ)与胖东来合作探索白酒新消费场景。受短期需求波动影响预计25Q... 2025-07-0630010 阅读300 评论优秀先生
新闻资讯 宇信科技:出海探索业务落地,多领域开展合作 快讯摘要7月6日宇信科技披露活动记录,自19年出海已有外资行系统案例,正推进数字化升级,还拓展多类合作。... 2025-07-0695110 阅读951 评论优秀先生
和讯投顾刘金锁:当前市场为轮动结构性行情,还是应以个股为主 7月6日,和讯投顾刘金锁表示,本周指数创新高,但个股表现不佳。周五数据显示,跌停12家,下跌5%到跌停的109只,下跌1%至5%的2600多只,涨停家数则从前几天的80多只、70多只降至周五的42只,涨幅在5%到涨停... 2025-07-0615211 阅读152 评论优秀先生
新闻资讯 多家大型公募“试水”ETF 需直面两大根本问题 快讯摘要多家大型公募“试水”ETF需直面两大根本问题(原标题:多家大型公募“试水”ETF!“头部游戏”如何后来居上?两大根本问... 2025-07-0690410 阅读904 评论优秀先生
新闻资讯 世界科幻动漫周执委会永久落户河南郑州 中新社郑州7月6日电 (王宇)7月6日,世界科幻动漫周执委会(以下简称执委会)揭牌仪式在河南郑州举行,中国著名科幻作家王晋康担任执委会主席。该执委会是世界科幻动漫周的最高议事决策机构,由来自中国、意大利、法国、俄罗斯等16个国家的科幻和动漫社团负责人及著名专家学者组成,承担世界科幻动漫周的申办受理、承办城市考察、学术主持和世界科幻“嵩山奖”评选工作。王晋康在揭牌仪式上宣布,按照与全球各主要国家科幻 2025-07-0698010 阅读980 评论优秀先生