“AI盛世”刚刚开始?贝莱德预测下一个爆炸性前沿行业 财联社7月2日讯(编辑黄君芝)今年以来,对人工智能(AI)的热度有所减弱,投资者怀疑大型科技股的海量投资是否能得到相应回报。不过,有分析认为,随着公司让消费者和企业更容易利用人工智能,软件类股看起来很有吸引力。贝... 2025-07-0285712 阅读857 评论优秀先生
中信建投:固态电池有望于2027年实现商业化应用 中信建投研报称,锂电设备方面,正逐渐走出行业底部,固态电池有望于2027年实现商业化应用,设备先行。(1)2024年9月以来国内头部电池厂稼动率有所提升;2025年以来头部锂电设备公司海外订单仍在持续,国内显著好转,... 2025-07-0269312 阅读693 评论优秀先生
【新闻快讯】中国企业参与建造的巨型浮式装置启程赴巴西,23 亿美元项目迎来关键里程碑 巴西国家石油公司首席执行官玛格达・尚布里亚尔日前宣布:P-78浮式生产储卸装置(FPSO)从新加坡启航前往巴西布齐奥斯油田,这标志着该公司在盐下油田扩张计划中迈出了关键一步。P-78浮式生产储卸装置已驶离新加... 2025-07-0263712 阅读637 评论优秀先生
新闻资讯 突发!马斯克开掉心腹高管,朱晓彤接管特斯拉全球制造 市值一周蒸发万亿,特斯拉深夜掀起重大任命。作者| 郭月编辑| 志豪特斯拉深夜重大人事变动:朱晓彤接管全球工厂,这位从中国市场起步的特斯拉高管成为了马斯克在关键时期的左膀右臂。车东西7月2日消息,据彭... 2025-07-0256312 阅读563 评论优秀先生
香港保险7%演示利率终结 突击投保能否实现高回报 [“近年业界在分红保单演示利率上的竞争愈演愈烈,有个别保险公司以很高的预期回报招徕客户,未充分考虑分红保单当中非保证回报部分的波动性和风险,从而作出过于乐观的回报预测,导致有可能出现保险公司未能按规定确保投保人有合... 2025-07-0287013 阅读870 评论优秀先生
被拦下的充电宝如何处理?民航局回应 据人民日报客户端消息,日前,中国民航局发布紧急通知,自6月28日起,禁止旅客携带没有3C标识、3C标识不清晰、被召回型号或批次的充电宝乘坐境内航班。为何发布这项紧急通知?如何防止被拦截下来的不合规充电宝流入二手市场... 2025-07-0290412 阅读904 评论优秀先生
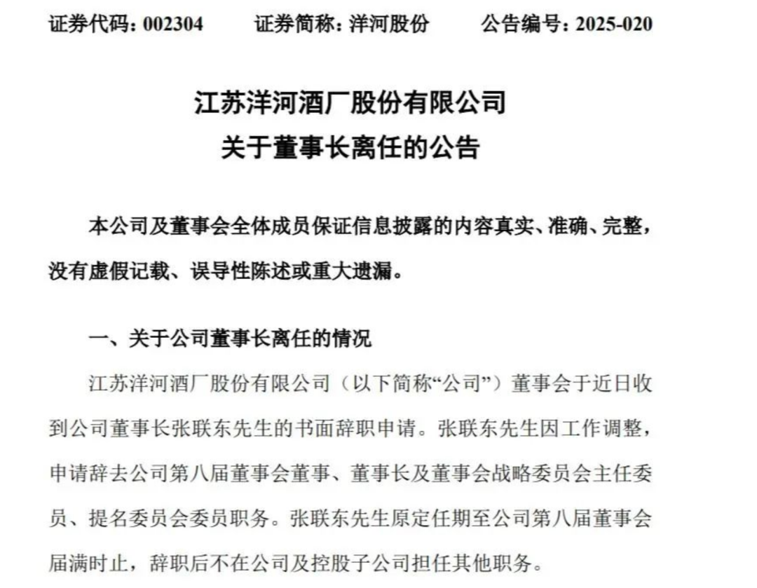
新闻资讯 洋河股份董事长突然辞职,一周前还与刘强东沙漠对饮 炒股就看金麒麟分析师研报,权威,专业,及时,全面,助您挖掘潜力主题机会!继洋河集团之后,洋河股份再现重大人事变动。7月1日,洋河股份公告,董事长张联东因工作调整离任。张联东张联东突然卸任!一周前还与刘强... 2025-07-0234912 阅读349 评论优秀先生
新闻资讯 国金宏观宋雪涛:美股、美债、美元分别在定价什么? 炒股就看金麒麟分析师研报,权威,专业,及时,全面,助您挖掘潜力主题机会!雪涛宏观笔记从政治经济学的角度看,当前市场一致预期具有脆弱性,线性外推可能会得出错误的结论。文:国金宏观宋雪涛/联系人钟天从时间维度和... 2025-07-0245112 阅读451 评论优秀先生
特朗普提议由其儿媳取代反对大而美法案的共和党参议员 专题:A股下半年有望震荡向上科技和红利资产将受青睐美国总统特朗普周二提出,他的儿媳劳拉·特朗普可能是接替美国参议员汤姆·蒂利斯(ThomTillis)职位的人选,后者在与特朗普就减税和支出法案发生冲突后,将不会... 2025-07-0217912 阅读179 评论优秀先生
新闻资讯 理想汽车-W6月交付新车36279辆 理想汽车-W(02015)发布公告,2025年6月,理想汽车交付新车36279辆,第二季度共交付111074辆。截至2025年6月30日,理想汽车历史累计交付量为133.78万辆。在成立十周年之际,理想汽车已连续... 2025-07-0261613 阅读616 评论优秀先生