新闻资讯 魔幻现实?这款LABUBU二手只卖1.4万元,拍卖溢价却超过200% 近日,因泡泡玛特大量放货,LABUBU(泡泡玛特签约艺术家龙家升创作的北欧森林精灵形象)的二手市场价格骤降。但这并未影响到其在拍卖市场的价格,其溢价甚至更加疯狂。继108万元的薄荷色LABUBU后,6月22日晚间,... 2025-06-2338513 阅读385 评论优秀先生
齐鲁银行:“齐鲁转债”预计满足赎回条件 6月23日金融一线消息,齐鲁银行今日发布关于“齐鲁转债”预计满足赎回条件的提示性公告。公告显示,该行股票自2025年6月3日至2025年6月23日的15个交易日中已有10个交易日的收盘价格不低于“齐鲁转债”当期转股价... 2025-06-2371312 阅读713 评论优秀先生
报道:苹果预计将在应用商店谈判中向欧盟做出让步 据报道,苹果公司预计将在与欧盟的谈判中做出一些让步,以解决“引导”条款相关问题,该条款旨在阻止用户访问AppStore之外的优惠活动,此举旨在避免本周即将生效的罚款。报道援引未具名参与谈判人员的话称,苹果预计将宣... 2025-06-2328012 阅读280 评论优秀先生
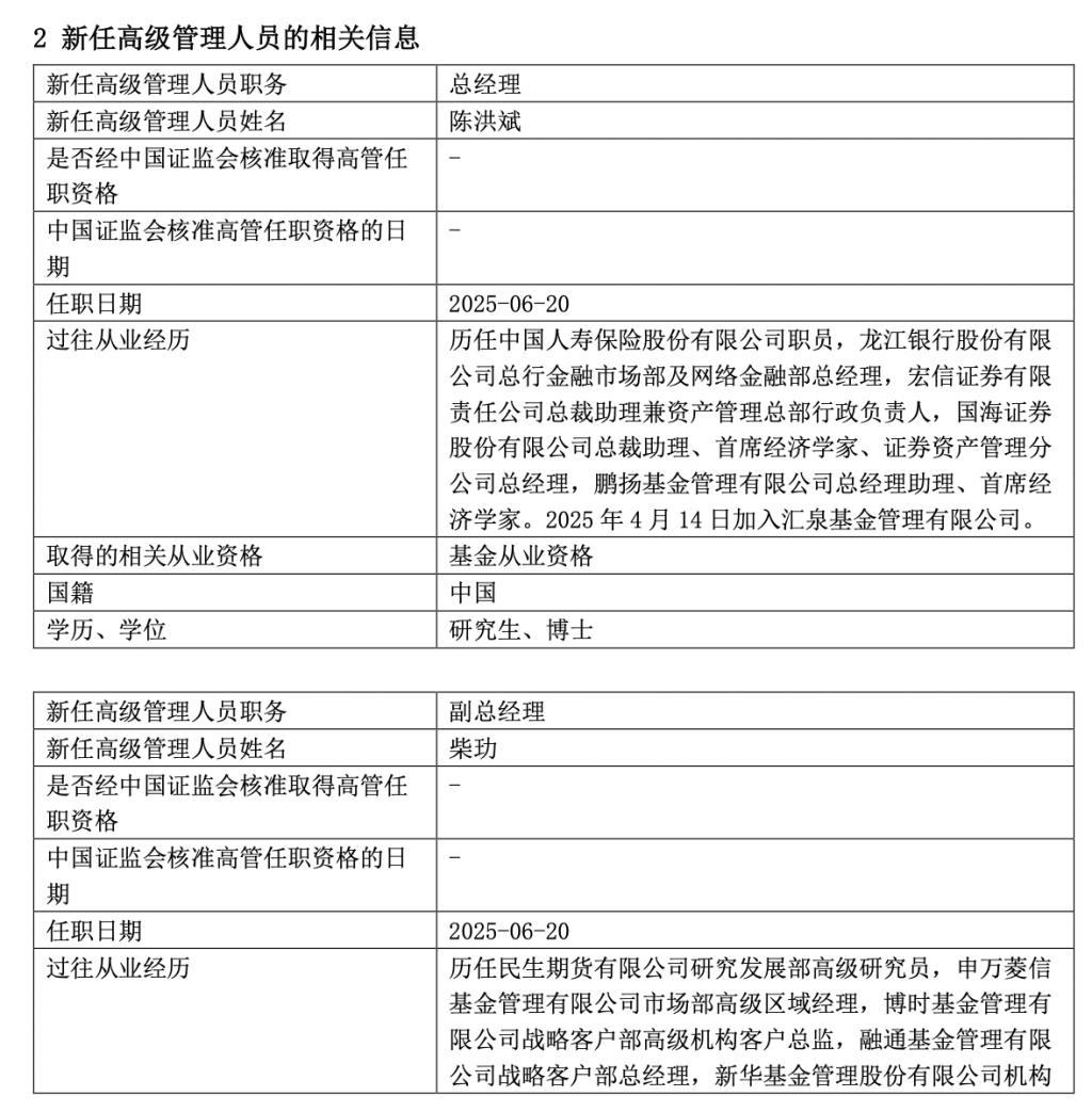
新闻资讯 汇泉基金总经理梁永强因工作调整离任,首席经济学家陈洪斌接棒 汇泉基金“元老级”高管兼二股东梁永强离任公司总经理。近日,汇泉基金管理有限公司(下称“汇泉基金”)公告称,自2025年6月20日起,任命陈洪斌为公司总经理,梁永强因工作调整离任;同时,任命柴玏为副总经理。值得注意的... 2025-06-2344112 阅读441 评论优秀先生
新闻资讯 银行奇迹日,银行ETF(512800)携14股齐创新高!年内累计涨近14%,成为行业“涨幅王” 6月23日,银行继续走强,工农建邮交五大国有行以及华夏银行、兴业银行、浦发银行、光大银行、北京银行、成都银行、江苏银行、南京银行、杭州银行14股同日创出历史新高!值得一提的是,工商银行日线迎来6连阳,最新总市值达2.... 2025-06-2319013 阅读190 评论优秀先生
新闻资讯 潍柴雷沃港股IPO:负债率为80%,董事长王桂民薪酬从235万降至157万降33% 炒股就看金麒麟分析师研报,权威,专业,及时,全面,助您挖掘潜力主题机会!近日,潍柴动力(000338)披露公告称,公司所属子公司潍柴雷沃智慧农业科技股份有限公司(以下简称“潍柴雷沃”)向香港联交所递交了首次公开发行... 2025-06-2399312 阅读993 评论优秀先生
【6月23日】每日宏观与债市信息汇总 (转自:远东资信)6月23日宏观与债市信息要点:5月个税高增,但相较近年增量债务政策量级较小;信用利差深度压缩,城投债估值优势显著,需警惕科创债的期限错配风险;全球陷“滞胀交易”,美联储按兵不动且内部分歧扩大,地缘... 2025-06-2368912 阅读689 评论优秀先生
新闻资讯 普兰金服亮相2025中国国际金融展,三大亮点别错过 2025中国国际金融展2025年6月18日至20日,2025中国国际金融展在上海世博展览馆举办。上海普兰积极参与本届国际金融展,展示在践行服务“五篇大文章”以及在人工智能应用领域的创新成果。今年展会以“开放创新... 2025-06-2331113 阅读311 评论优秀先生
共达电声(002655.SZ):拟调整子公司股权架构 格隆汇6月23日丨共达电声(002655.SZ)公布,公司拟将持有的马来西亚全资子公司GettopTechnology(Malaysia)Sdn.Bhd.(简称“马来公司”)100%股权,以增资形式注入公司全资子公司... 2025-06-2390313 阅读903 评论优秀先生
崧盛股份(301002.SZ):拟设立控股子公司深圳市崧盛机器人传动科技有限公司 格隆汇6月23日丨崧盛股份(301002.SZ)公布,公司拟与重庆精刚传动科技有限公司(简称“重庆精刚传动”)共同出资1,000万元设立深圳市崧盛机器人传动科技有限公司(最终名称以工商登记为准),其中公司以货币资金出... 2025-06-2327913 阅读279 评论优秀先生