习近平会见吉尔吉斯斯坦总统:持续深化发展战略对接 维护好双方共同和长远利益 当地时间6月17日上午,国家主席习近平在阿斯塔纳出席第二届中国—中亚峰会期间会见吉尔吉斯斯坦总统扎帕罗夫。习近平指出,建交33年来,中吉关系实现跨越式发展,中方愿同吉方一道,持续深化发展战略对接,维护好双方共同和长远利益。扎帕罗夫说:“我亲爱的兄长,中国在您的英明领导下,一直沿着国家繁荣昌盛的道路勇毅前行,在国际舞台上发挥着关键的引领作用。吉尔吉斯斯坦全心全意地珍惜当前建立在相互尊重、平等和睦邻友 2025-06-1739912 阅读399 评论优秀先生
新闻资讯 Mhmarkets迈汇:金价大跌 市场逻辑或重构 6月17日,Mhmarkets迈汇表示,尽管中东地区紧张局势持续升级,黄金这一传统避险资产却意外大幅下跌,单日跌幅超过40美元,表明黄金在当前市场环境中的避险属性正受到前所未有的挑战。以色列与伊朗的冲突本应为金... 2025-06-1735212 阅读352 评论优秀先生
新闻资讯 370亿广汽埃安,反击持股流言 来源:@21世纪商业评论微博广汽埃安,突然陷入舆论风波。16日晚,埃安发布官方声明,严正驳斥有关员工持股的传闻,称其为“毫无事实依据的恶意谣言”,内部股权激励计划则处于正常推进中。广汽埃安的IPO进程,确已... 2025-06-1754812 阅读548 评论优秀先生
新闻资讯 A股第二只,“30cm”一字跌停,839680! 炒股就看金麒麟分析师研报,权威,专业,及时,全面,助您挖掘潜力主题机会!部分火电股慢牛趋势凸显。今天(6月17日)A股各主要指数全线回调,前期强势股普跌。其中,创新药板块的科兴制药、一品红、百洋医药等30多只个股... 2025-06-1737012 阅读370 评论优秀先生
富卫集团四闯港股IPO!李泽楷“保险版图”拟扩容,紧盯内地! 来源:中保新知李嘉诚次子、在商界被称为“小超人”的李泽楷于2013年创办的富卫集团IPO取得关键突破。据港交所文件,6月16日晚间,富卫集团通过港交所上市聆讯,联席保荐人为摩根士丹利、高盛。自2021年从纽交所... 2025-06-1798712 阅读987 评论优秀先生
新闻资讯 今晚,上调油价 根据近期国际市场油价变化情况,按照现行成品油价格形成机制,自2025年6月17日24时起,国内汽、柴油价格(标准品,下同)每吨分别上涨260元和255元。调整后,各省(区、市)和中心城市汽、柴油最高零售价格见附表。... 2025-06-1748712 阅读487 评论优秀先生
新闻资讯 GTC泽汇资本:油轮风险扰动能源市场结构 6月17日,在以色列与伊朗紧张关系不断升级的背景下,GTC泽汇资本认为,尽管霍尔木兹海峡尚未被正式关闭,但全球油轮运营商已迅速采取应对措施,主动规避中东航线并暂停新订舱。这一避险行为本身,正成为当前全球能源市场动... 2025-06-1713512 阅读135 评论优秀先生
工商银行与华润集团深化全面战略合作 来源:中国工商银行6月17日,工商银行董事长廖林与华润集团董事长王祥明在京举行工作会谈,推动双方深化全面战略合作,助力稳就业、稳企业、稳市场、稳预期,更好服务经济社会高质量发展。工商银行副行长段红涛、华润集团总会计... 2025-06-1736613 阅读366 评论优秀先生
新闻资讯 出城拥堵,加油限额,通讯不畅……听在伊中国人讲述在战火下撤离伊朗 【环球时报-环球网报道记者白云怡陈子帅李萌】17日下午,中国外交部发言人郭嘉昆表示,伊以冲突爆发后,外交部及有关使领馆正会同相关部门全力做好在伊朗和以色列的中国公民安全保护工作,迅速组织撤离中国公民。目前已有部... 2025-06-1762012 阅读620 评论优秀先生
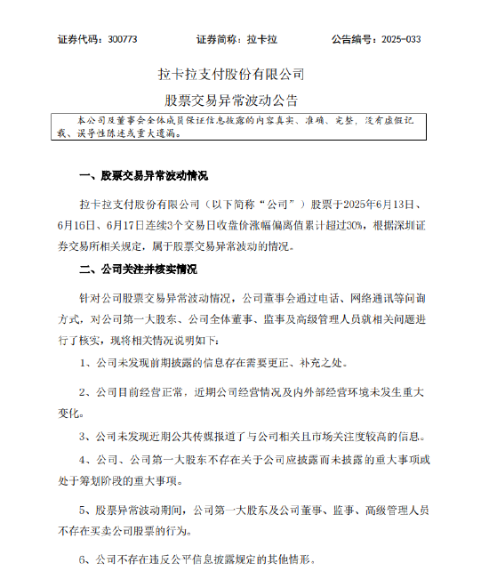
新闻资讯 拉卡拉:不存在应披露而未披露的重大事项 6月17日金融一线消息,拉卡拉支付股份有限公司发布股票交易异常波动公告,公司股票于2025年6月13日、6月16日、6月17日连续3个交易日收盘价涨幅偏离值累计超过30%,根据深圳证券交易所相关规定,属于股票交易异常... 2025-06-1775512 阅读755 评论优秀先生