新闻资讯 美联储理事:通胀存在上行风险 应继续保持当前利率不变 财联社6月6日讯(编辑夏军雄)当地时间周四(6月5日),美联储理事库格勒表示,关税可能带来更高的通胀风险,因此她支持目前维持利率不变。“在当前阶段,我看到通胀的上行风险增加,就业和产出增长则面临下行风险。因此,如... 2025-06-0680413 阅读804 评论优秀先生
又一老牌A股公司,通过港交所聆讯 又一家A股公司三花智控通过港交所聆讯,即将正式登陆港股市场。值得注意的是,目前在已通过聆讯的公司中,除三花智控外,还有海天味业也已通过聆讯,目前这两家公司的赴港上市都只差临门一脚了。老牌A股公司目前总市值过千亿元... 2025-06-0681212 阅读812 评论优秀先生
仅用四年 公募REITs总市值首破2000亿元 自2021年首批9只基础设施公募REITs获批至今,我国REITs市场在四年的探索中已初步经历完整周期,进入扩容提质的重要发展阶段。在一系列政策强力支持下,通过“首发+扩募”双轮驱动,这一市场已成长为盘活存量资产、优... 2025-06-0663812 阅读638 评论优秀先生
科技创新债券二级市场交投活跃 5月份成交额突破2000亿元 本报记者田鹏5月7日,一组聚焦支持科技创新债券发行的政策“组合拳”重磅落地。随着相关举措协同发力,科技创新债券二级市场成交热情节节高升。以5月份为例,据Wind资讯数据统计,科技创新债券(包括在银行间市场发行上... 2025-06-0647712 阅读477 评论优秀先生
制冷剂再度涨价 行业龙头业绩可期 随着行业旺季到来,第三代制冷剂再掀涨价潮。据百川盈孚数据,第三代主流制冷剂R32(主要用于家用和商用空调),目前其国内均价每吨已突破5万元大关,同比增长42%;截至6月5日,R32行业毛利润达3.5万元/吨,较去年同... 2025-06-0624713 阅读247 评论优秀先生
新闻资讯 爆火!稳定币“热风”席卷 券商连开30场会议! 炒股就看金麒麟分析师研报,权威,专业,及时,全面,助您挖掘潜力主题机会!文章来源:国际金融报6月4日,近期引爆资本市场的稳定币概念热度延续,A股稳定币指数涨超1%。个股方面,中科金财涨停,近4个交易日内,股价涨幅... 2025-06-0693412 阅读934 评论优秀先生
新闻资讯 证监会:服务科技创新 大力支持上市公司并购重组 登录新浪财经APP搜索【信披】查看更多考评等级证券时报记者程丹证监会首席律师程合红6月5日在参加“2025天津五大道金融论坛”时表示,证监会将深化股票发行注册制改革,大力支持上市公司并购重组,培育壮大长期资... 2025-06-0645513 阅读455 评论优秀先生
美前财长警告:政府债务激增将削弱美国全球大国的地位 财联社6月6日讯(编辑牛占林)当地时间周四,美国前财政部长萨默斯表示,特朗普支持的大规模税收和支出法案将增加美国政府的债务负担,最终将破坏美国作为全球大国的地位。萨默斯指出,美国积累债务的速度比其他任何国家都要快... 2025-06-0652112 阅读521 评论优秀先生
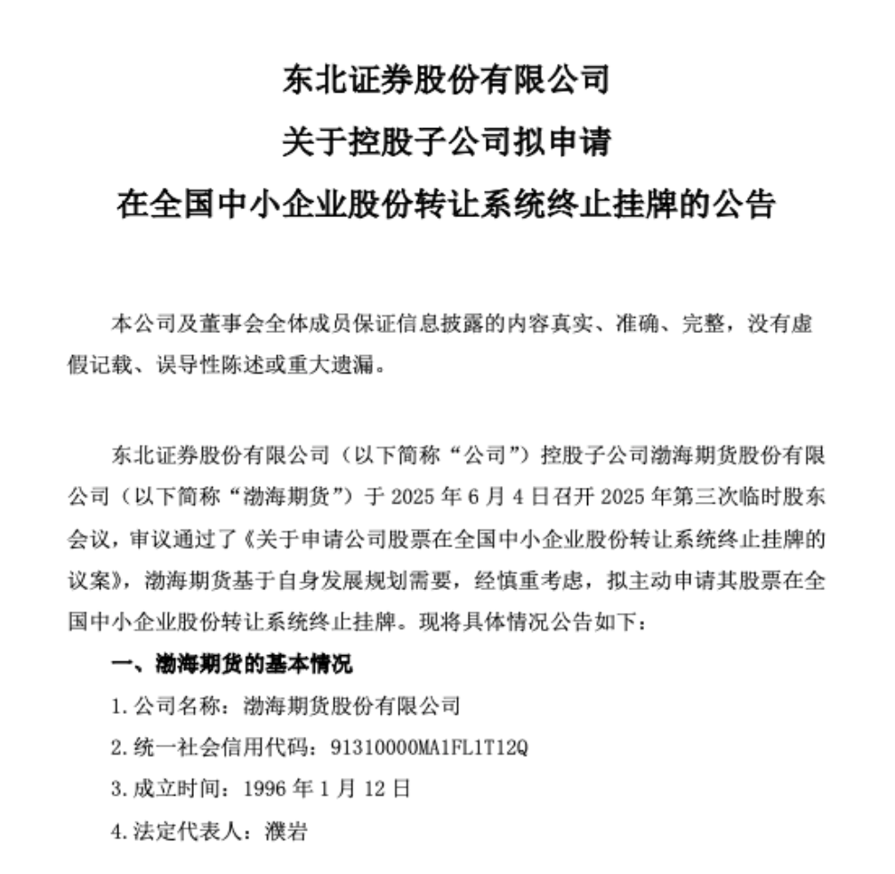
新闻资讯 又一老牌期货公司,拟摘牌 来源:中国基金报【导读】渤海期货拟申请终止在新三板挂牌,2024年经营业绩承压6月5日,东北证券公告称,控股子公司渤海期货拟申请终止在新三板挂牌。今年4月,已有金元期货和福能期货两家期货公司退出新三板。目前新三板... 2025-06-0642112 阅读421 评论优秀先生
数据透视民营经济:多项核心指标回暖,向新动能十足 证券时报记者陈见南今年2月召开的民营企业座谈会,不仅是对民营经济地位与作用的再肯定,也深刻彰显对民营经济发展的高度重视与坚定支持,为新时代新征程民营经济高质量发展锚定了航向、注入了动力。3个多月以来,支持民营经济... 2025-06-0641112 阅读411 评论优秀先生