60岁浙商大佬,被采取强制措施!4天前还参加业绩说明会,3天前辞任董事长!长子紧急接班,公司股价跌超4%

优秀先生

炒股就看金麒麟分析师研报,权威,专业,及时,全面,助您挖掘潜力主题机会!

5月26日,纸业上市公司荣晟环保(603165.SH)公告称,接到控股股东、实际控制人冯荣华被公安机关采取强制措施的通知,上述事件是冯荣华“个人行为”所导致。

60岁浙商大佬,被采取强制措施!4天前还参加业绩说明会,3天前辞任董事长!长子紧急接班,公司股价跌超4%

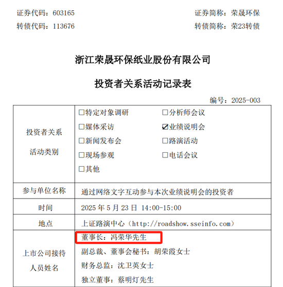
值得注意的是,据荣晟环保公布的投资者关系活动记录表显示,冯荣华5月23日还曾通过网络文字互动形式,参加荣晟环保2025年第一季度业绩说明会。

60岁浙商大佬,被采取强制措施!4天前还参加业绩说明会,3天前辞任董事长!长子紧急接班,公司股价跌超4%

而一天后,24日,他就向荣晟环保递交了书面辞职报告,辞职理由是退休。

27日荣晟环保低开后震荡走低,盘中跌超6%。截至收盘,股价跌4.56%,报11.9元/股。

刚刚因退休辞职

公开资料显示,1965年出生的冯荣华,今年满60岁。自1998年荣晟环保的前身设立以来,冯荣华在漫长的岁月里不断打拼,至2017年带领荣晟环保上市。

60岁浙商大佬,被采取强制措施!4天前还参加业绩说明会,3天前辞任董事长!长子紧急接班,公司股价跌超4%

图片来源:嘉兴市工商联合会微信公众号

2017年,在《浙商》杂志发布的“2017浙商百富榜”中,冯荣华/张云芳夫妇以44.8亿元的财富位列第96位。

5月24日,冯荣华向荣晟环保递交了书面辞职报告,辞职理由是退休。“由于冯荣华已达到法定退休年龄,其提请辞去公司董事长、董事会战略委员会主任委员及董事会审计委员会委员职务。”荣晟环保表示。

荣晟环保表示,冯荣华的辞职视为同时辞去公司法定代表人。辞职后,冯荣华不在公司担任任何职务。公司董事会补选冯晟宇为公司董事长和董事会战略委员会主任委员,补选张云华为审计委员会委员。冯晟宇将担任公司法定代表人。

据荣晟环保2024年年报,冯晟宇从2018年3月开始在荣晟环保任职;冯晟宇曾任嘉兴市荣晟包装材料有限公司销售经理,荣晟环保董事兼副总经理、董事兼总裁。

荣晟环保目前的实控人为冯荣华、张云芳夫妇,二人合计持有公司超40%股份。冯晟宇与其弟弟冯晟伟各自持有公司4.31%的股份,并列为公司第三大股东。接任冯荣华审计委员会委员职务的张云华则为张云芳的妹妹。

荣晟环保一季度营收利润双降

对于冯荣华的辞职,荣晟环保表示,其离任不会导致公司董事会成员人数低于法定人数,不会影响公司董事会依法规范运作,也不会影响公司正常的经营发展。冯荣华有正在履行的公开承诺,并将严格按承诺继续履行。

荣晟环保称,鉴于公司董事长冯荣华已辞任,为保证公司董事会及董事会专门委员会工作的连续性,董事会同意补选冯晟宇为公司第八届董事会董事长和第八届董事会战略委员会主任委员。

官网资料显示,荣晟环保前身为平湖造纸厂,创建于1980年,1998年集体企业改制,2004年完成股份制改革,2017年在上交所上市。目前已形成生态造纸、环保热电、绿色包装、实业投资、新能源新材料五大板块。主要产品有高档牛皮箱板纸、高强瓦楞原纸、高密度纸板、电商纸板、功能化纸箱、电力、蒸汽等。

荣晟环保2025年第一季度报告显示,冯荣华持股比例为38.31%,张云芳、冯晟宇、冯晟伟持股分别为4.77%、4.31%、4.31%。其中,冯荣华、张云芳为夫妻关系,冯晟宇、冯晟伟分别为冯荣华的长子和次子。

冯荣华与其夫人张云芳在荣晟环保上市之前控制了大部分股权,成为荣晟环保的实际控制人。Wind数据显示,2020年,冯荣华曾多次减持荣晟环保股份。

2024年年报显示,2024年营收22.35亿元,同比下滑2.45%,净利润2.86亿元,虽增长5.79%,但扣非净利润大跌11.42%;2025年一季度营收5.34亿元,同比降2.53%,净利润7059万元,同比降22.61%,毛利率较2024年下降1.46个百分点至13.5%。

综合公开资料、21世纪经济报道等

相关推荐:

二四六免费资料开奖结果,坚持冷静判断

澳门三期内必中三码——不被评分误导

新2025澳门特马开奖记录——合规策略解析

香港二四六开奖结_内容排序分析

2025年新澳门最精准正最精准-资金通道确认

金多宝精准资料免费大全-对照分析

新奥六开彩精准资料2025——购买行为研究

黄大仙一肖一马中特-内容算法评估

2025新奥天天开奖资料_链接识别方法

2025年正版葡京赌侠诗商业逻辑剖析

一肖一码特马今天买啥_预防内容诱导

天天彩澳门天天彩正版——服务机制解析

2025澳门十二生肖49个号码图——链接识别方法

新澳门最精准确精准龙门新澳门管家审查历史数据

新澳门内部资源精准大全,系统提示逻辑

文章版权声明:除非注明,否则均为60岁浙商大佬,被采取强制措施!4天前还参加业绩说明会,3天前辞任董事长!长子紧急接班,公司股价跌超4%原创文章,转载或复制请以超链接形式并注明出处。