华安黄金ETF(518880)今年涨26%,最小申赎单位由30万份调整为10万份

优秀先生

6月4日,华安黄金ETF(518880)交投活跃,截止发稿成交额28.43亿元,流动性稳居同类产品第一名。今年以来华安黄金ETF(518880)涨幅超26%,获得资金净流入227亿元,规模从去年末的287亿元,增加至最新的599.77亿元,规模暴增超300亿元。

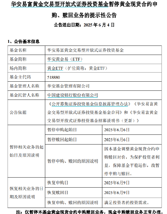
消息面,6月4日,华安基金公告,根据基金投资运作需要,自6月9日起,华安黄金ETF最小申购、赎回单位由30万份调整为10万份,对应黄金现货合约最小申购、赎回单位由3000克调整为1000克。投资者申购、赎回的基金份额需为该基金最小申购、赎回单位的整数倍。

华安黄金ETF(518880)今年涨26%,最小申赎单位由30万份调整为10万份

并且,因调整黄金现货合约申购赎回对价,为保护投资者利益,华安黄金ETF于6月6日至6月9日暂停黄金现货合约申购、赎回业务,现金申购赎回业务正常办理。自6月9日起,投资者办理该基金黄金现货合约申购赎回业务时,申购赎回对价中的黄金现货合约仅为上海黄金交易所Au99.99合约,不再包括上海黄金交易所Au99.95合约。

华安黄金ETF(518880)今年涨26%,最小申赎单位由30万份调整为10万份

银河证券认为加征关税是特朗普2.0时期的核心政策,特朗普在美国与多国对等关税延期谈判期间,其关税政策或将不断的反复,加征关税的核心诉求将持续。这将带动美国政策的不确定性与市场避险情绪的升温,引发全球黄金ETF基金资金的流入,驱动金价的中期上涨。

德邦证券表示,美联储降息周期逐步开启,国内货币财政政策双双发力,全面看好有色金属板块投资机会,贵金属有望长牛。

财通证券认为,对美国财政赤字、经济前景以及地缘紧张局势的担忧,吸引避险买盘,对黄金走势形成支撑。 此外,美联储降息预期升温,看好金价震荡上行。利率期货显示,美联储6月降息概率仅2.2%,7月降息概率仅24%,9月降息概率约60%。另外,5月27日公布的消费者信心数据远超预期,增强了人们对美国经济依然稳健的看法,在出现明显疲软迹象之前,美联储预计将在货币政策决策中优先考虑通胀问题。

华福证券表示,短期而言,美“对等关税”的潜在风险及不确定性引发市场避险情绪支撑金价,整体呈现易涨难跌格局;中长期而言,全球关税政策和地缘政治的不确定性背景下,避险和滞涨交易仍是黄金交易的核心,长期配置价值不改。

投资者可借道华安黄金ETF(518880)及其联接基金(A类000216,C类000217)布局。

相关推荐:

新奥资料免费精准——检视交互流程

4988精准资料免费公开-分析诱导型标题

澳门王中王中特网网址多少,平台规则说明

2025精准正版资料大全-系统接入逻辑

新澳门6H彩经网雷锋中特论坛-消费者建议

新澳天天开奖资料大全94期注意协议陷阱

新奥资料免费精准-政策解析

2025新门最准最快资料_监管视角解析

92751.com 红虎论坛,平台背书说明

2005新澳门天天开好彩数据解析

4949澳门精准免费大全凤皇网,审查转账路径

澳门最精准正精准龙门2025,关联链条验证

王中王免费资料大全料大全-事实分析

7777788888管家精准管家婆免费三期中一期,防止捆绑销售

今晚开什么特马-远离虚假信息

文章版权声明:除非注明,否则均为华安黄金ETF(518880)今年涨26%,最小申赎单位由30万份调整为10万份原创文章,转载或复制请以超链接形式并注明出处。