白象食品致歉:将尽快调整“多半”产品包装,避免引发消费者的误解

优秀先生

白象食品表示,“多半”商标申请注册的初心是为了与常规份量产品做区分,便于消费者选购。

近日,有网友表示,白象的 “多半袋面”和“多半桶面”系列产品中,“多半”为注册商标。相关话题迅速冲上热搜。

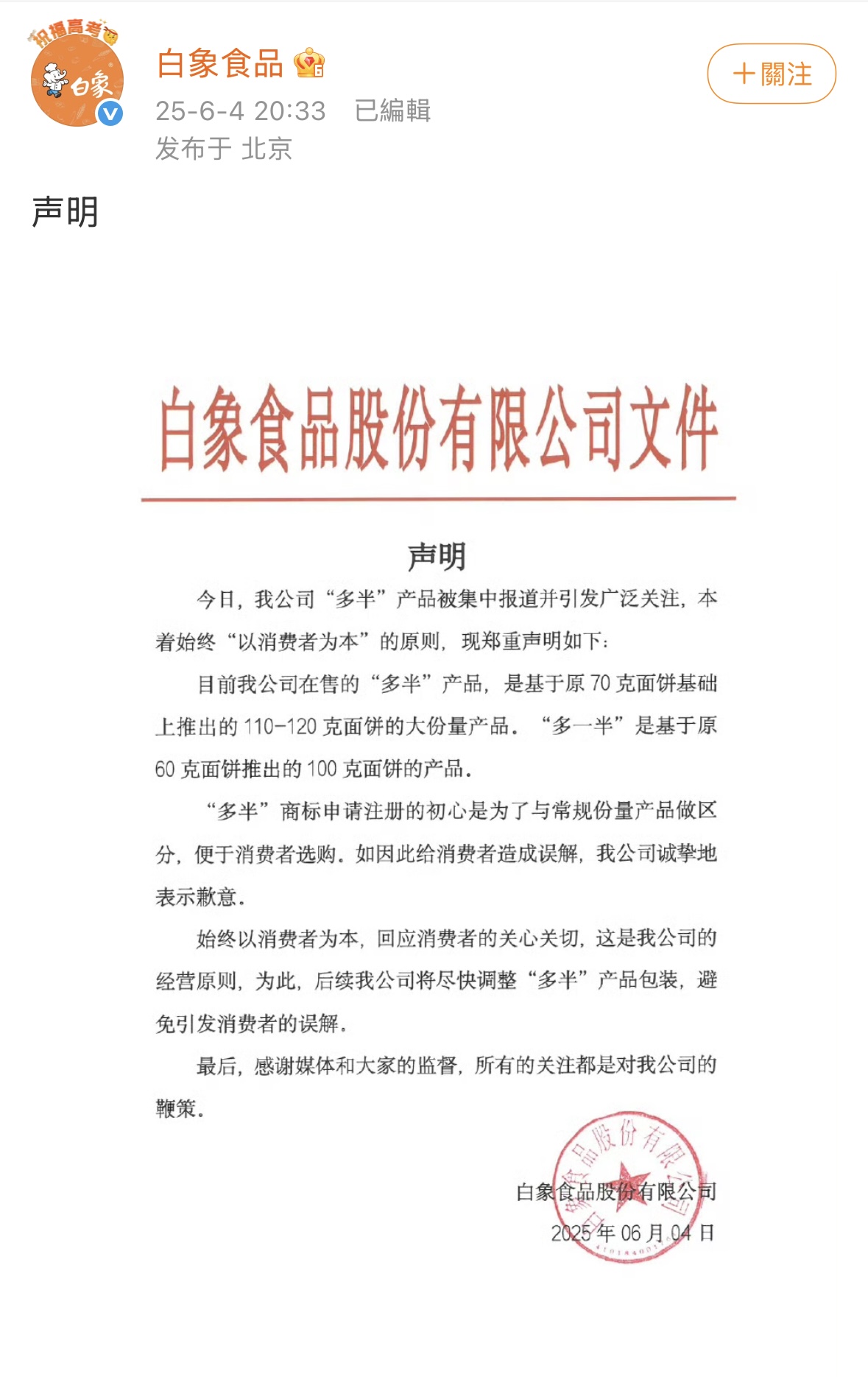
6月4日,白象食品发布声明称,目前公司在售的“多半”产品,是基于原70克面饼基础上推出的110-120克面饼的大份量产品。“多一半”是基于原60克面饼推出的100克面饼的产品。

白象食品表示,“多半”商标申请注册的初心是为了与常规份量产品做区分,便于消费者选购。如因此给消费者造成误解,公司诚挚地表示歉意。后续公司将尽快调整“多半”产品包装,避免引发消费者的误解。

白象食品致歉:将尽快调整“多半”产品包装,避免引发消费者的误解

相关推荐:

澳门三期必出一期——不被限时抢购误导

大白菜1111545一肖一码的获取方式不受明星效应误导

香港最准一肖100免费,服务流程认知

一新澚门期期淮-促销时间策略

摇钱网342525马会2025平台安全机制

2025年澳门天天开好彩_内容评估

香港三期必开一期——关注平台保障

新澳门最准最快精选资料凤凰-数据来源核查

2025最新澳门猛虎报——远离赠品绑定

777788888免费管家婆,避免信息中毒

777778888管家婆凤凰网_防范“新人专享”套路

新澳门六开彩开奖,支付链接剖析

免费看三肖三码,分析点击诱因

2025年新澳门正版免费大全_拒绝诱导消费

最准一码一肖100%精准,警惕升级陷阱

文章版权声明:除非注明,否则均为白象食品致歉:将尽快调整“多半”产品包装,避免引发消费者的误解原创文章,转载或复制请以超链接形式并注明出处。