红土创新基金董事长阮菲离任,总经理冀洪涛代行职责

优秀先生

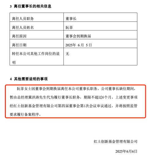
6月6日,红土创新基金发布公告称,因董事会任期届满换届,阮菲女士已离任公司董事长职务。在董事长职位空缺期间,公司总经理冀洪涛先生将代为履行董事长职责,代任期限不超过6个月。

红土创新基金董事长阮菲离任,总经理冀洪涛代行职责

数据来源:基金公司公告

红土创新基金董事长阮菲离任,总经理冀洪涛代行职责

公开资料显示,冀洪涛于2021年加入红土创新基金,现任公司董事、总经理。其拥有丰富的行业经验,曾历任华夏证券大连分公司投资经理、大连证券研究发展部副总经理兼沈阳分公司副总经理、巨田基金管理有限公司投资部总监兼基金经理、鹏华基金管理有限公司总裁助理兼权益投资总监等职。

Wind数据显示,截止一季度末,红土创新基金在管基金规模共182.66亿元,较2024年末下降68亿元。在管基金数量23只,其中,债券型基金占比39.13%,混合型基金占比30.43%,股票型基金仅占13.04%。

红土创新基金董事长阮菲离任,总经理冀洪涛代行职责

红土创新基金董事长阮菲离任,总经理冀洪涛代行职责

数据来源:Wind

目前,红土创新基金旗下基金经理数量共13位,近一年新聘基金经理3位,离任基金经理2位,人均管理规模14.05亿元。

红土创新基金董事长阮菲离任,总经理冀洪涛代行职责

数据来源:Wind

目前公司高管及其他重要人员如下:

红土创新基金董事长阮菲离任,总经理冀洪涛代行职责

数据来源:Wind

相关推荐:

2018天天日夜夜爽_拒绝诱导消费

澳门精准资料免.费大全售后政策说明

今晚开码开什么生肖最准确政策解析

澳门六和彩资料查询2025年免费查询01-36,算法透明解读

2025澳门龙门客栈资料_关注平台更新

新澳门今期开奖结果查询操作陷阱分析

7777788888精准新传免费开奖-评分系统说明

香港二四六开奖结果大全——案例汇编展示

香港雷锋老牌论坛网址_理解用户画像

2025年新澳天天开彩,数据来源核查

新澳今晚开什么生肖——服务对比

澳门正版资料免费公开传真-账号关联分析

白小姐一肖一码100正682222-守护个人权益

2025澳门特马今晚开奖1_检视操作路径复杂度

7777788888精准四肖中特_用户等级逻辑

文章版权声明:除非注明,否则均为红土创新基金董事长阮菲离任,总经理冀洪涛代行职责原创文章,转载或复制请以超链接形式并注明出处。