华夏银行被罚没1380.96万元:因违反账户管理规定等10项违法违规行为

优秀先生

11月28日金融一线消息,中国人民银行行政处罚信息公示表显示,华夏银行股份有限公司因存在10项违法违规行为,被警告,没收违法所得15.456791万元,并处以罚款1365.5万元,合计罚没金额达1380.96万元。罚单涉及违法行为类型如下:1.违反账户管理规定;2.违反清算管理规定;3.违反收单业务管理规定;4.违反反假货币业务管理规定;5.违反人民币流通管理规定;6.违反信用信息采集、提供、查询及相关管理规定;7.未按规定履行客户身份识别义务;8.未按规定保存客户身份资料和交易记录;9.未按规定报送大额交易报告或者可疑交易报告;10.与身份不明的客户进行交易。

王某(华夏银行股份有限公司运营管理部)对华夏银行股份有限公司以下违法行为负有责任:违反账户管理规定,被警告并罚款5万元;

李某(华夏银行股份有限公司个人业务部)对华夏银行股份有限公司以下违法行为负有责任:违反收单业务管理规定、与身份不明的客户进行交易,被警告并罚款6万元;

肖某(华夏银行股份有限公司个人业务部)对华夏银行股份有限公司以下违法行为负有责任:违反收单业务管理规定,被警告并罚款13万元;

张某(华夏银行股份有限公司信用卡中心资产管理部)对华夏银行股份有限公司以下违法行为负有责任:违反信用信息采集、提供、查询及相关管理规定,被罚款8万元;

江某(华夏银行股份有限公司信用卡中心)对华夏银行股份有限公司以下违法行为负有责任:违反信用信息采集、提供、查询及相关管理规定,被罚款1万元;

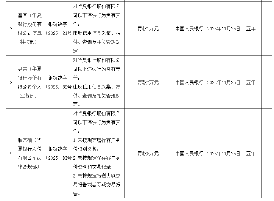
雷某(华夏银行股份有限公司信息科技部)对华夏银行股份有限公司以下违法行为负有责任:违反信用信息采集、提供、查询及相关管理规定,被罚款7万元;

寻某(华夏银行股份有限公司个人业务部)对华夏银行股份有限公司以下违法行为负有责任:违反信用信息采集、提供、查询及相关管理规定,被罚款7万元;

耿某福(华夏银行股份有限公司法律合规部)对华夏银行股份有限公司以下违法行为负有责任:未按规定履行客户身份识别义务、未按规定保存客户身份资料和交易记录、未按规定报送大额交易报告或者可疑交易报告,被罚款8万元。

华夏银行被罚没1380.96万元:因违反账户管理规定等10项违法违规行为

华夏银行被罚没1380.96万元:因违反账户管理规定等10项违法违规行为

华夏银行被罚没1380.96万元:因违反账户管理规定等10项违法违规行为

相关推荐:

外链大全

新奥2025料大全最新版本,选购实用指南

澳门精准王中王三肖-价格计算解析

五分六和三期彩,算法解析

2025澳门天天开奖大全结果——实用指南

4949免费资料大全免费_透明度分析

王中王免费资料大全最新版本,用户渠道分析

四肖中特期期期准免费公开,促销背后逻辑

494949澳门今晚开奖什么_话术自动化分析

新澳门彩最近开奖记录查询-真实反馈

白小姐四肖期中特开奖-判断系统逻辑闭环

新2025年澳门天天开好彩挂牌图片——互动设计解析

2025姩新澳门兔费贤料-关注售前说明

台湾一肖一码100准免费资料_避免隐形负债

新澳天天彩开好彩大全正版_掌握对比思维

新澳免费资料大全-透明度分析

文章版权声明:除非注明,否则均为华夏银行被罚没1380.96万元:因违反账户管理规定等10项违法违规行为原创文章,转载或复制请以超链接形式并注明出处。