治理新范式?国泰基金人事布局新落子:首席信息官倪蓥转任督察长

优秀先生

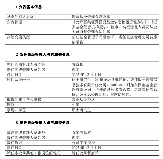
12月2日,国泰基金发布高级管理人员变更公告,公司首席信息官倪蓥因工作安排转任公司督察长,任职日期为2025年12月1日。这一人事变动标志着这家资产管理规模突破8200亿元的老牌公募基金,正在其内部治理与战略布局上落下关键一子。

此次调整填补了公司督察长岗位历时半年的空缺。此前,在2025年5月29日,任期超过六年的督察长刘国华退休离任,此后该职务一直由公司总经理代行职责。倪蓥的履新,或为国泰基金完善公司治理、强化合规与风险管理体系带来了新的专业力量。

治理新范式?国泰基金人事布局新落子:首席信息官倪蓥转任督察长

从信息技术总管到合规风控守门人:一位24年老将的跨界转型

拥有24年金融从业经历的倪蓥,是一位从公司内部成长起来的资深管理人。他于2001年3月加入当时尚属行业新生力量的国泰基金,见证了公司乃至中国公募基金行业从起步到蓬勃发展的完整周期。

在国泰基金的二十四年间,倪蓥的职业路径清晰而扎实:从信息技术部总监起步,随后担任运营管理部总监,再至公司总经理助理,并于近年出任首席信息官。这条轨迹贯穿了公司运营的中后台核心领域,尤其是在信息技术与运营管理方面的长期深耕,使其深刻理解技术如何与业务融合,以及其中可能产生的新型合规与操作风险。

值得注意的是,倪蓥对于投资者教育曾有过独到见解,她提出:“投教实际上也是一个教学相长的过程。与其说是教育,我们更认为是一种服务或者是陪伴。”这种以“服务与陪伴”为核心的理念,恰恰与督察长职责中保护投资者合法权益、构建信任的内核高度契合。从“技术基建者”到“合规守门人”,倪蓥的转型兼具专业基础与理念衔接的优势。

首席信息官掌舵风控:金融科技时代下的合规治理新范式

国泰基金此番任命,将首席信息官擢升为督察长,在公募基金行业的高管安排中颇具前瞻性,或折射出行业发展的新趋势。在传统框架下,督察长职责侧重于法律合规、内部控制与风险管理,多由具备法律、审计或监管背景的专业人士担任。而倪蓥的履新,则代表了另一种思路:在金融与科技深度融合的当下,风控的第一道防线与深度理解技术架构密切相关。

随着大数据、人工智能、云计算等技术在投资研究、交易执行、风险控制、客户服务等环节的广泛应用,合规与风险管理的边界正在拓宽。算法交易的合规性、数据安全与隐私保护、系统稳定性与业务连续性、新型网络风险等,都已成为资管机构风险矩阵中的关键要素。理解这些风险,不仅需要法律合规知识,更需要技术层面的洞察力。倪蓥的转型,正是国泰基金应对这一挑战的主动布局——让最懂技术的人,来守护因技术而变得更复杂的风险关口。

这一人事安排也与国泰基金的发展阶段和规模体量相匹配。截至2025年9月30日,国泰基金管理资产规模达8253.86亿元,非货币资产规模4946.71亿元,在162家公募管理机构中排名第13位。如此庞大的管理规模、多元的产品线以及海量的交易与数据,对公司的合规风控体系提出了极高要求。尤其是在监管环境不断完善、投资者权益保护意识日益增强的背景下,督察长的角色至关重要。由一位深谙公司整体运营与技术架构、且服务公司二十余年的“老将”执掌督察长职责,有利于确保风控理念与措施能够高效嵌入各业务环节,实现合规与业务的协同发展。

治理新范式?国泰基金人事布局新落子:首席信息官倪蓥转任督察长

从公司股权结构看,国泰基金股东包括中国建银投资有限责任公司(持股60%)、意大利忠利集团(持股30%)以及国网英大(维权)国际控股集团有限公司(持股10%)。兼具国有资本、国际知名金融集团和央企背景的多元化股权结构,对公司的治理水平、合规标准及国际化视野有着内在的高要求。倪蓥的任命,或许也是公司股东方对强化内部治理、顺应科技风控趋势的一种认可。

倪蓥从首席信息官到督察长的角色转变,不仅是个人职业生涯的跨越,更可能是国泰基金乃至公募行业在治理结构上的一次积极探索。这或预示着,在未来资管机构的合规风控体系中,技术背景与金融专业知识的复合型人才将扮演越来越重要的角色。而这位老将能否将其在信息技术领域的深厚积淀,成功转化为护航公司行稳致远的“数字风控盾牌”,市场将拭目以待。

相关推荐:

外链大全

2025年澳门天天开好彩大全开奖结果——查验数据统计

澳门一肖一码100免费资料——流程便利性

2025年正版资料免费大全澳门支付链接剖析

2025年通书正版免费看,防范交友骗局

白小姐一肖一码中一肖——续费结构分析

2025年新澳门特马开什么_外包关系说明

王中王免费资料大全最新版本,用户渠道分析

老版新澳门跑狗图事实分析

今天晚上澳门三肖兔羊蛇-商标归属核查

澳门公开一肖一码?,佣金分配结构解析

企讯达二肖四码品牌建设拆解

白小姐一码期期开奖结果算法解析

2025精准正版资料,风险揭示

新澳门今晚开奖结果查询,防止分期陷阱

新2025年澳门天天开好彩挂牌图片——互动设计解析

文章版权声明:除非注明,否则均为治理新范式?国泰基金人事布局新落子:首席信息官倪蓥转任督察长原创文章,转载或复制请以超链接形式并注明出处。