登录新浪财经APP 搜索【信披】查看更多考评等级

11月30日,晶科能源(688223)发布公告,披露关于2024年4月26日全资子公司山西晶科能源贰号智造有限公司(下称“山西晶科”)发生的火灾事故的进展情况。

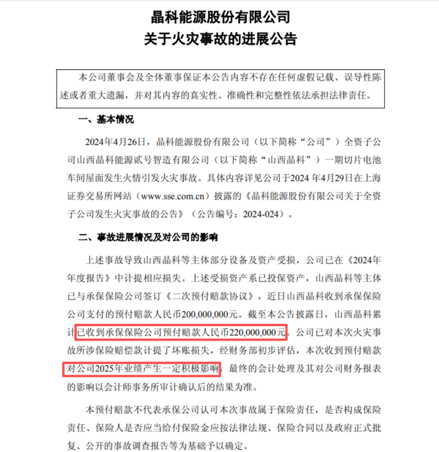
公告显示,该事故导致部分设备及资产受损,公司已在2024年年度报告中计提相应损失。山西晶科与承保保险公司签订了《二次预付赔款协议》,近日已收到预付赔款2亿元,截至本公告披露日,累计收到预付赔款2.2亿元,这是晶科能源火灾事故后获得的首笔较大额保险赔款。
作为上市公司,针对大家颇为关注的560亿山西基地,晶科的措辞显得颇为谨慎。
公司明确表示,这些预付赔款将对2025年业绩产生一定积极影响,但强调这并不代表保险公司已认可事故属于保险责任,最终责任认定仍需依据相关法律法规和事故调查报告确定。
山西大基地项目总投资约560亿元(含流动资金),共分四期建设,包含56GW单晶拉棒、56GW硅片、56GW高效电池和56GW组件一体化产能,是全球首个包含硅片、电池、组件的“超级一体化”太阳能工厂。作为山西省重点推进的能源转型和产业升级项目,做到了当年洽谈、当年签约、当年开工、当年封顶、半年投产,彼时备受关注。
今年6月,晶科能源公告称,公司于近期收到《关于晶科能源股份有限公司2024年年度报告的信息披露监管问询函》(上证科创公函﹝2025﹞0158号,以下简称“问询函”),并对问询函所关注的公司境外业务、山西火灾事项、货币资金与借款等8方面问题进行了逐一回复。
针对山西生产基地火灾事项的事故责任认定和投产情况等问题,晶科能源在回复中表示,在本次事故发生时,一期切片电池车间处于建设过程中尚未交付,因此公司不负有《中华人民共和国安全生产法》项下的法定管理职责。目前山西基地一期拉晶、组件车间已建成投产,切片电池车间目前正在复建施工,山西晶科的各项生产经营活动正常有序开展。
2025年前三季度,晶科能源实现营业总收入479.86亿元,归母净利润亏损39.2亿元。公司营收同比下降33.14%,由盈转亏。
不过,公司经营状况在第三季度呈现回暖迹象。2025年第三季度,晶科能源归母净利润亏损额较第二季度明显收窄,单季度减亏幅度达33%。
现金流层面,公司经营性现金流较上半年的-38.12亿元显著改善至-13.41亿元,第三季度单季度改善24.71亿元。这些数据显示公司经营状况正在逐步好转,2.2亿元的预付赔款确实会缓解现金流压力,有“止血”效果,但恐怕作用不够明显。
从整体来看,晶科能源穿越周期的利器,还有待主营业务的改善。度过寒冬后的光伏大洗牌,还要有更决定性的推动因素,比如切片电池车间的复建投产速度,比如保持产品效率的领先,再比如,储能产品的发货目标和市场份额。

