朗姿股份高位减持若羽臣套现,8倍收益输血医美并购路

优秀先生

【文/王力 编辑/周远方】

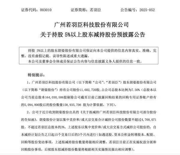
6月9日,若羽臣(003010.SZ)的一纸公告在市场掀起波澜。公司股东朗姿股份(002612.SZ)计划在公告发布后的15个交易日内,通过集中竞价和大宗交易方式减持不超过476.8万股,占若羽臣总股本的3%。

这是朗姿股份继今年3月至5月套现2.17亿元后的又一次减持行动。截至公告日,朗姿股份仍持有若羽臣7.3%的股权,价值超过8亿元。拉长K线来看,若羽臣股价近一年涨幅高达534%,今年累计上涨超150%。在股价高位连续减持,朗姿股份的操作背后,或许 是其医美业务快速扩张继急需输血。

朗姿股份高位减持若羽臣套现,8倍收益输血医美并购路

朗姿股份高位减持若羽臣套现,8倍收益输血医美并购路

减持若羽臣:一场精准伏击与8倍收益盛宴

朗姿股份对若羽臣的投资可追溯至后者2020年9月上市前。作为初始股东,朗姿股份在若羽臣登陆深交所时持有大量原始股。

今年2月,在朗姿宣布减持计划时,若羽臣股价正处于历史性上涨通道中——从2024年9月的最低点算起,涨幅已超过230%,并在2025年3月继续上演8个交易日暴涨50%的行情。

从近期朗姿股份的减持操作来看,3月20日,朗姿首次减持48万股;到5月14日,累计减持比例已达1.73%;最终在5月20日完成计划上限的3%减持,总计476.76万股。已有约2.17亿元现金流入朗姿账户,以朗姿初始投资成本计算,这笔投资浮盈已超8倍,成为其近年来最成功的财务投资之一。

公开资料显示,被减持的若羽臣定位为“全球消费品牌数字化管理公司”,2011年创立于广州,2020年9月25日登陆深交所主板。其核心业务分为电商代运营、品牌管理和自有品牌业务。据悉,若羽臣曾为宝洁、Swisse、拜耳、美赞臣、蒙牛等超百个国内外知名品牌提供数字化服务,在保健品、母婴、美妆个护等类目建立头部优势。

然而公司近年业务结构发生重大转变。传统电商代运营收入连续下滑,财报数据显示,若羽臣2022年下降15.2%,2023年再降10.8%至9.4亿元,2024年又降18.95%至7.64亿元。

取而代之的是自有品牌的崛起。2020年底,若羽臣推出自有品牌“绽家”(衣物护理),2022年8月又推出自有品牌“悦境安漫”(高端香氛)。自有品牌业务收入从2021年的7397万元增长至2023年的约2.63亿元,占总营收比例接近19.27%,到2024年,其自有品牌业务收入达5.01亿元,同比增长212.24%,占总营收比重进一步提升至28.38%。

值得注意的是,2024年,若羽臣公司的整体毛利率达到了44.57%,其中代运营业务的毛利率为39%,品牌管理业务的毛利率为30%,而自有品牌的毛利率高达67%,显著高于代运营和品牌管理业务。与若羽臣路径相同的是,朗姿股份也随着市场对“她经济”概念的持续追捧,逐渐将业务重点转向新的领域。然而,尽管高毛利率令人向往,朗姿股份却面临着套现以支持医美业务的现实。

朗姿股份高位减持若羽臣套现,8倍收益输血医美并购路

套现输血医美?

朗姿股份减持若羽臣时,将原因归结为“自身资金规划安排”,而财报数据揭示了这一安排背后的紧迫性。

朗姿股份高位减持若羽臣套现,8倍收益输血医美并购路

2024年年报显示,朗姿股份短期借款从2023年同期的6.84亿元激增至13.14亿元,暴增92.11%,资产负债率从49.42%攀升至57.42%,同比增加8个百分点。同时,2024年经营活动现金流净额同比下降35.61%至5.67亿元,现金流状况恶化。

朗姿股份以女装起家,2016年跨界医美,如今已形成时尚女装、医疗美容、绿色婴童三大业务板块。截至2024年末,公司旗下医美机构数量达41家,运营“米兰柏羽”“韩辰医美”“晶肤医美”等品牌,覆盖北京、成都、西安等核心城市。医美业务已成为朗姿股份的营收支柱,2024年该板块贡献27.84亿元收入,占总营收比重升至48.92%,首次超越女装成为第一大业务。

然而,医美业务毛利率仅为54.42%,虽同比微增0.65个百分点,仍显著低于女装板块63.45%的毛利率。其中手术类项目毛利率为47.1%,非手术类项目毛利率为55.6%,非手术类轻医美项目占比超四成,而同期爱美客、华熙生物等上游厂商毛利率超70%,下游企业雍禾医疗2024年毛利率为60%。

朗姿股份高位减持若羽臣套现,8倍收益输血医美并购路

近年来,朗姿股份通过“内生+外延”策略快速扩张医美业务,收购郑州集美、昆明韩辰等机构,并设立6只总规模27.56亿元的医美产业基金孵化项目。这种扩张模式虽助力业务拓展,但也埋下隐患。截至2025年一季度末,朗姿短期债务仍高达12.25亿元,而公司在手现金仅6.12亿元,现金流对短债覆盖能力不足50%,资金压力巨大。

朗姿股份高位减持若羽臣套现,8倍收益输血医美并购路

而在2024年的年报里,朗姿股份也在财务风险提示中直言“近年来,随着国内医美行业的快速崛起,公司对医美业务板块的投资力度日益增强,随之对资金的需求规模越来越大。如果公司在满足现有经营业务的基础上自有资金不足,或不能融资更多的外部资金,则对公司整体战略的实施将会产生较大影响。”

朗姿股份高位减持若羽臣套现,8倍收益输血医美并购路

值得一提的是,快速扩张的同事,合规问题频发更是朗姿医美业务的重大隐患。近年来,朗姿旗下的医美机构频陷被罚风波。

其中,武汉五洲整形外科医院2024年多次违规被罚,涉及实验活动、培训、医疗器械记录等,还因医疗事故被查处;昆明韩辰医疗美容医院因未落实查对制度和使用未注册医师被罚;陕西高一生医疗美容医院因逃避缴纳税款被罚款13.49万元;此外,南京、四川、深圳等多地因广告违法被查处。这些案例反映出医美机构在经营管理、医疗安全、广告宣传等方面存在诸多问题,损害消费者权益,影响行业形象。

尽管面临诸多问题,朗姿股份仍积极寻求资金支持医美扩张。业内分析认为,这笔资金可能用于偿还即将到期的债务以缓解流动性压力,继续推进对区域医美机构的收购整合,以及投入上游资源开发。

从市场空间来看,据中国报告大厅发布的《2025-2030年中国医美行业项目调研及市场前景预测评估报告》,中国医美渗透率仅3%-5%,远低于韩国的20%,市场潜力巨大。然而,现实挑战同样严峻。华熙生物、爱美客等竞争对手在原料端优势显著,可能挤压下游机构利润空间;宏观经济波动也可能抑制医美消费需求。

当前来看,朗姿股份短期偿债压力显著,且面临机构运营的挑战。在医美行业竞争激烈、市场环境复杂的背景下,朗姿股份的扩张之路充满了不确定性。

相关推荐:

大地资源第三页在线观看入口——避免陷入误导

727236王中王网站查询供应链结构分析

溪门精淮一肖一吗100_历史复盘记录

澳门天天彩期期精准平肖——机制讲解

2025澳门今晚开奖结果_购物流程讲解

马会传真澳门免费资料的注意事项——回顾历史活动

新澳天天开奖资料大全600TK,审核注册来源

白小姐今晚特马期期期准2025,佣金体系透明化

红姐心水免费资料大全最新消息避开捆绑应用

今晚澳门9点35分开什么马典型揭露

新2025澳门天天开好彩,新理解账单构成

刘佰温014936澳门开奖——查验客服记录

新奥天天彩免费资料大全最新,小心低价诱惑

7777788888王中王中特别系统解析

澳门今天挂牌正版挂牌完整挂牌,渠道认证解析

文章版权声明:除非注明,否则均为朗姿股份高位减持若羽臣套现,8倍收益输血医美并购路原创文章,转载或复制请以超链接形式并注明出处。