来源:中国基金报
记者:张燕北 孙晓辉
近期,一批货币基金接连出手限购。它们或调整代销渠道的大额申购限额,或对机构投资者的大额申购进行限额,也有的干脆直接暂停申购或大额申购。
对此,业内人士表示,货基限购主要是为了防范套利资金的冲击,保证基金平稳运作。尤其在周四公告限购,可以应对大量闲置资金的涌入,这也是当前业内的常规操作。
货币基金密集限购
5月15日,上银基金公告称,自2025年5月15日起调整上银慧盈利货币市场基金代销渠道大额申购、转换转入及定期定额投资业务的限额,对代销渠道投资者单日单个基金账户单笔或多笔累计金额超过200万元(不含200万元)的申购、转换转入及定期定额投资业务进行限制。

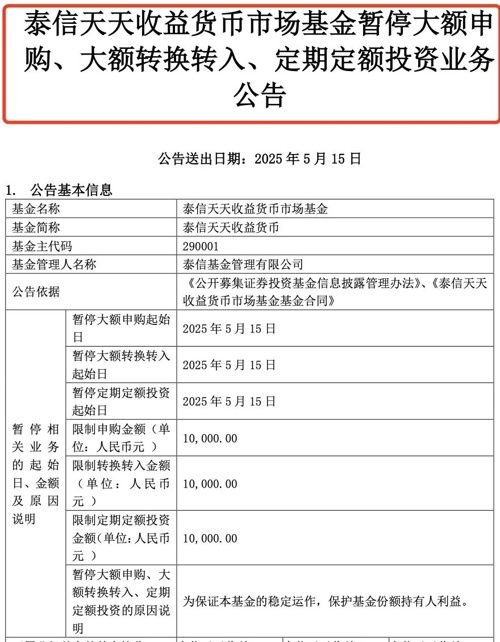
同日,泰信基金公告称,自2025年5月15日起,泰信天天收益货币市场基金限制非直销渠道单日单个基金账户累计金额1万元以上的申购、定期定额投资及转换转入业务。E份额继续暂停除东方财富证券、浙江同花顺基金销售个人投资者以外销售机构的申购、定期定额投资及转换转入业务。

2025年5月15日,银华慧增利货币基金A、C类份额恢复代销机构的机构投资者办理10万元以上的大额申购(含定期定额投资及转换转入)业务,自2025年5月16日起再进行暂停。
华泰柏瑞货币基金自2025年5月15日起限制机构投资者单日单个基金账户单笔或累计超过400万元(不含400万元)的申购申请(A、B、C类份额合并计算),对于个人仍按申购上限(即500万元)限制。
此外,本周以来,还有建信、泓德、工银瑞信、华泰柏瑞、摩根、安信、博时、德邦等20多家基金公司旗下货币基金进行了不同程度的限售调整。主要以调整代销渠道的大额申购限额,或对机构投资者的大额申购进行限额,也有的直接暂停申购或暂停大额申购。
或为防范套利资金的冲击
对此,业内人士表示,调控流动性,保证基金平稳运作是进行限购的主要因素。
上海一家小型公募内部人士表示,公司旗下货基限购是常态化的做法,一般周五限购,周一恢复,主要是为了防止大资金周末套利摊薄持有人收益。
“很多货基常在周四公告限购,主要是为了应对大量闲置资金的涌入。这些资金往往会在周四买入,下周一便赎回套利。”他说。
也有几家基金公司表示,公司旗下货币基金近期限购主要是针对机构客户,个人投资者仍可正常申购,主要是因为产品上架面向个人投资者的互联网平台,希望能提高个人投资者占比。
另有大型基金公司表示,近期货币基金进行限购,主要是进行规模管控与防范流动性压力。在其看来,按照《货币市场基金监督管理办法》,货币基金需保持高流动性以应对赎回压力,同时也要避免资金集中涌入导致配置难度加大。
“公司旗下货币基金进行限购一直很频繁,主要不想大资金频繁进出,影响基金正常运作,用限购手段来管理产品流动性,也是业内一种常规操作。”深圳一家大中型基金公司人士表示。
从业绩表现来看,近期货币基金收益率有所回升。Wind统计显示,截至5月14日,全市场货币基金平均7日年化收益率为1.38%,较一周前提升近2个BP。不过,与3月底的1.50%相比,仍下滑超过10BP。
值得一提的是,天相投顾数据显示,今年一季度期间,货币基金遭遇2800多亿份净赎回,另据中国基金业协会数据,仅今年3月份便净赎回1490亿份,季末因素或是主要扰动因素之一。