登录新浪财经APP 搜索【信披】查看更多考评等级
来源国际投行研究报告
证监会立案!元道通信陷造假退市危机:IPO 之前凌通社早就指出元道通信不符合创业板的基本定位,是一家比996更恶劣的中国移动外包公司!
上市刚刚 3 年,元道通信公告,元道通信于 2025 年 7 月 11 日收到中国证券监督管理委员会下发的《立案告知书》(编号:证监立案字 03720253016 号),因公司涉嫌年报等信息披露文件财务数据存在虚假记载等违法行为,根据《中华人民共和国证券法》《中华人民共和国行政处罚法》等法律法规,中国证监会决定对公司立案。
若后续经中国证监会行政处罚认定的事实,触及《深圳证券交易所创业板股票上市规则(2025 年修订)》规定的重大违法强制退市情形,公司股票将被实施重大违法强制退市。
早在元道通信 IPO 期间,凌通社就发布过 3 个报告,指出这样的公司完全不符合创业板定位,通过剥削农民工,最后的办法可能只能编数据。
IPO 说明书显示,元道通信的保荐人是华融证券,审计是信中和,律所是北京国枫。
上市 3 年就被立案


上市以来业绩年年跌


中介机构逃不了


凌通社此前IPO研究报告


证监会怒问元道通信:业务本质上是否为劳动密集性行业,请保荐机构切实履行勤勉尽责义务


证监会怒问元道通信:业务本质上是否为劳动密集性行业,请保荐机构切实履行勤勉尽责义务

证监会的效率还是挺高的,上周四凌通社发表元道通信的第二篇研究报告,指出元道通信不符合创业板的基本定位,把农民工转包作为低成本商业模式完全不符合劳动法也不符合中国共同富裕的国家主张,证监会周五就给元道通信发出了注册阶段第二次问询。而在注册制实行之后,证监会注册阶段多次问询的公司经常最后会掉链子。
这次的问询中,凌通社感觉到背后那位同学的怒气,但这位同学的水平明显比凌通社高很多,骂人都不带一个脏字!这样一个公司符合创业板定位吗?业务本质上是不是就是劳动密集型企业?
请保荐机构切实履行勤勉尽责义务,认真核查发行人的经营模式、盈利模式,并对发行人是否符合创业板定位发表明确意见。
查了一下,保荐机构是华融证券,保荐人是潘建忠和乔军文,中介机构是信中和和北京国枫、北京北方亚事。不知道大家有没有注意到,虽然证监会一直说要落实主体责任,但从保荐人开始到交易所上市委,大部分公司都没有被阻挡,最后都把问题交给证监会,这是一个非常不好的注册制信号。
证监会二次问询要点

(2)结合通信网络维护服务行业的起源及演变,说明该行业是否为传统产业及判断依据,发行人从事该项业务与新技术、新产业、新业态、新模式深度融合的具体体现;(3)发行人主营业务中各项服务中劳务占比及量化体现,业务模式是否体现了技术与业态的深度融合,业务本质上是否为劳动密集性行业。
请保荐机构切实履行勤勉尽责义务,认真核查发行人的经营模式、盈利模式,并对发行人是否符合创业板定位发表明确意见。

元道通信已经进入注册阶段,证监会网站也发布了注册阶段第一次问询的结果。早在5月份,凌通社就发表过“元道通信IPO:这家中国移动的外包公司在劳务外协的名义下欺负农民工挑战劳动法”的研究报告。”
朱门酒肉臭路有冻死骨,假如公司成功上市,这样的情况很可能成为现实。凌通社觉得,在上市之前,应该勒令公司给农民工成为公司的正式工人,增加工资或者发放股份。否则就算了。资本市场应该履行共同富裕的价值观而不是侵犯农民工利益的竞技场。
部分粉丝评论


//
看到我心痛
再看这份IPO说明书和问询回复,看到我心痛。这家为中国移动和中国电信外包各种业务的公司,竟然大量的工人是全国的农民工,工资低很多不交四金,“2000年发行人人均薪酬约为 1.67 万元/年,远低于发行人在人工成本中披露的人均薪酬 5.77 万元/年”,虽然这样一个劳务外包公司公司不会符合创业板的科技和创新定位,不过,凌通社觉得假如一个公司上市能够让农民工达到共同富裕那么市场的配置也是正确的,但是,假如上市之后变成老板套现成为亿万富翁,农民工依然拿2万元工资,这样的IPO目的是什么?

//
这是农民工的工资单

//
这是老板们的大额账单



//
这是老板们的股份

//
元道通信是中国移动和中国电信的业务外包公司 员工是穿着移动电信衣服的农民工
元道通信是中国移动和中国电信的业务外包公司(通信网络维护与优化、通信网络建设),奇妙的是,IPO说明书显示,元道通信对于很多业务会再通过外包劳务的方式把业务承包给其他人力资源公司(违背劳动法吗?),也是就是说,到凌通社家里来维修宽带的人不是移动公司的,连外包公司的人都不是,那个人虽然穿着移动的衣服,实际上却就是个人力资源公司雇来的临时农民工(穿着美团衣服送外卖的不是美团的人,穿着移动衣服来维修的不是移动的人,他们有一个共同的名字:农民临时工)。
不过,在IPO说明书中,元道通信认为大部分外协工人已经中国移动等背书不是转包工程,这些外协工人不违反规定。但是,凌通社看到的是,元道通信并没有经过任何一个级别的劳动法主管部门认定。作为中国移动的外包企业,这样挑战劳动法好吗?
凌通社觉得,这些被各种公式压在最底层的农民工,送菜的,送货的,装电话的,挖沟的,才是中国人民的真正的脊梁。希望企业家们对他们好一些吧。至于这公司是否应该IPO,起码找劳动部门去敲一个公章背书吧。!
这是一个轻资产公司公司
最大成本是农民工劳务外协费

这是一家轻资产的人头众多的公司,流动资产占94.07%,3000多个正式职工,非流动资产却只有6862万,平均每个人2万不到(电脑等工作工具)。
对于一般的轻资产公司来说,人的成本是最高的,这些人叫做职工!所以各个公司轻资产公司都是力图降低用人的数量,所以这家公司中有一个非同寻常的人头费用项目,叫做劳务外协费,2020年,这个费用占公司总费用的60.16%,相比职工薪酬只占25.6%。什么意思呢,就是这个轻资产公司付给公司外的劳动力的钱是付给公司内部的正式职工的薪酬的4倍。
01
这是一家典型的轻资产公司
这家公司的工作内容主要是通信网络维护与优化、通信网络建设,说白话,就是比如电信网络巡检,建设通信光缆线路、搞铁塔、装宽带、维修电话等工作,这些工作由中国移动、中国电信等外包给这家公司。
所以你懂的,这些工作需要巨大的人力,为了节约成本,中国移动中国电信等就把这些相对不复杂的工作外包出去。

02
公司外劳工费用支出是公司内部职工薪酬的4倍

03
劳务外协起家
这是说出了元道通信的困难的身世,想当初,老子的队伍才开张,只能为通信服务供应商提供劳务外协。

04
劳务企业在所有工程的底层

05
元道认为自己做的是劳务服务采购这些工人生死和自己没任何关系
中国移动为了降低成本,把大量工作转包给元道,而元道为了降低成本,想出的办法是使用大量的外协工人,元道认为这是行业潜规则。元道认为这是劳务服务采购,所以这些工人和元道没有任何关系,工作中的生死都是采购的那个人力公司负责,当然这不是元道的发明,而是目前中国用人方面的一个发明,美团也是这样做的。你们的工伤,生死都和我们无关。
根据IPO说明书,这种模式下甚至不是劳务派遣,所以对方不用任何特别经营资质要求,相当于去马路上喊一个人到家里铺地砖,铺好多少钱,其他不管任何事情。

06
降低成本,不断降低职工总薪酬

07
通信网络建设只有81个是正式职工
公司一共有3172个职工,在通信网络建设服务项目中只有81个是正式职工,其他的工作全部是通过外协完成的。什么意思呢,就是把项目给包工头!

08
公司连外协的多少人也无法提供
在中国移动的建设历史上,要记住这些无名英雄。作为中国移动的外包商,元道通信的IPO说明书对于这些工人连多少都不知道,并认为这是行业规则,反正一切包工头负责。



元道劳务外协是否违反劳动法
确实,为了降低成本,也是为了增加农民工的收入,元道采用包工的方式似乎有情可原,但假如要作为一个上市公司,从ESG看,首先要合法,但凌通社看了100遍IPO说明书,也没有看到一个劳动主管部门对于这种模式是否合法的证明。
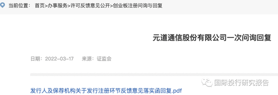
网上搜了一下,劳务外协就是不用资质,而劳务外包是必须是有资质的劳务公司。
首先,元道和外协工人之间肯定没有劳动关系,所以生死不用管。从本质上应该是包工头的承揽关系,或者工人的劳务关系。


01
承揽关系的一个基本点:独立
承揽关系的一个基本点就是承揽人自己独立工作。但从元道的关系看,这些工人都是在公司的员工的领导下工作,实际上做的工作和正式工作是一样的。

02
正式工人和劳务人员的分工
大家看看这个表格,劳务人员仿佛是上帝,正式工人仿佛是工人。

03
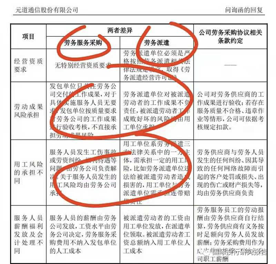
通过专业系统监控工作量
这些工人都是通过元道的专业工具来管理的。也就是说外协人员并不是独立工作,而是和正式工人做的一样的事情。

04
坚称不是转包 劳务外包合法合规
凌通社发现,发审委对于元道的用人问题进行了多个问题的详细问询,不过元道在IPO说明书上表达了二个理由,反正凌通社是没搞明白逻辑,第一就是虽然和中国移动合同中签了不得转包,但劳务外协不是转包和分包(偷书不算偷东西?)。第二,中国移动的这些挖掘呀之类东西不是建筑施工,所以不适应建筑业不得转包的规定(凌通社觉得必须比照呀)。第三这是行业潜规则。



每年8千万利润如果没有农民工肯定是亏损吧



应收款有5.8亿
