
文章来源:财中社
近日,建元信托发布诉讼进展公告(公告编号:临2025-014)。
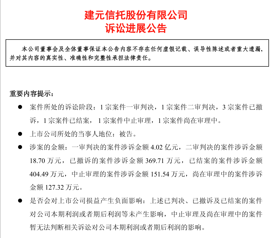
公告显示,公司作为被告涉及多起诉讼,其中1宗案件一审判决,1宗案件二审判决,3宗案件已撤诉,1宗案件已结案,1宗案件中止审理,1宗案件尚在审理中。

违规承诺与重组
在具体案件方面,涉及上海东方证券资产管理有限公司(原告,下称“东证资管”)的案件涉诉金额4亿元。建元信托近日收到上海金融法院民事判决书,判决驳回原告的诉讼请求,案件受理费205.2万元由原告负担,原告若不服可在判决书送达之日起十五日内上诉至上海市高级人民法院。
建元信托(原安信信托)与动东证资管的诉讼案源于2016年10月双方签署的《信托合同》及《信托收益权转让协议》。东证资管代表其管理的“东证资管-平安银行-龙江银行定向资产管理计划”作为委托人和受益人,向安信信托投资4亿元,期限24个月,并约定安信信托需在2018年10月11日完成全部信托收益权转让价款支付。
但到期后,安信信托未如约足额支付款项,经协商未果,东证资管于2020年9月18日向上海金融法院提起诉讼,请求判令安信信托支付信托受益权转让款3.7亿元及资金占用损失约0.3亿元,总计4亿元。
该案在近期终于迎来开庭,据企查查信息,该案分别于2025年5月27日、6月30日两次在上海金融法院第一法庭开庭审理。
时间回到2020年,建元信托(原安信信托)彼时面临多重危机,核心源于其前期违规经营行为及内部控制缺陷。
2016年至2020年间,建元信托通过签署《信托受益权转让协议》《框架合作协议》或出具《流动性支持函》等形式,违规提供保底承诺,涉及50宗诉讼,涉诉本金高达184.9亿元。此类行为不仅违反《信托公司管理办法》《关于规范金融机构同业业务的通知》等法规,且相关协议未履行公司用印审批流程,暴露出内部控制的严重失效——合同用印审批环节未得到有效执行,导致违规行为未能被及时防范或纠正。
2020年3月,上海银保监局因公司存在“违规承诺信托财产不受损失或保证最低收益”“违规挪用信托财产”“未充分揭示风险”等五项违规行为,出具《审慎监管强制措施决定书》及《行政处罚决定书》,暂停其自主管理类资金信托业务。
当时,建元信托以资产保全和清收为核心工作,重点通过排查业务合规性、优化流程、推进风险处置及资产清收等措施,减少内部控制缺陷的不利影响。
2021年至2023年间,公司先后与信托保障基金、中国银行上海分行达成债务和解,通过资产抵债及现金偿还方式清偿部分债务。2023年,公司向上海砥安投资管理有限公司非公开发行43.8亿股,募集资金90.1亿元,引入上海电气控股集团、上海国盛集团等国资背景战略投资者,上海砥安以50.3%的持股比例成为控股股东。
重组过程中,建元信托完成管理层市场化选聘,强化内部控制与风险管理体系,并于2023年6月更名为“建元信托”,标志公司进入新发展阶段。业务层面,公司聚焦主动管理信托、慈善信托及REITs战略配售等低风险领域,逐步化解历史风险。
截至2024年末,建元信托尚余保底承诺本金已仅余13.5亿元。其中,涉诉本金人民币3.5亿元已根据法院等机构审理结果计提了相应损失,一审未判决涉诉本金人民币5.11亿元。2024年部分败诉案件完成和解,相关负债终止确认,转入资本公积人民币4.1亿元。
监管层面,上海银保监局于2022年9月解除对公司自主管理类资金信托业务的暂停措施,2023年11月公司股票简称由“ST建元”变更为“建元信托”,并撤销其他风险警示。
自然人诉讼多已撤诉
公告中,建元信托还披露了7起涉及自然人的案件,其中5起已了结,尚有2起仍在推进中。
具体来看,郭进进诉公司营业信托纠纷案经上海金融法院二审判决驳回上诉,涉诉金额18.7万元,争议焦点为信托产品利息损失;刘彩红诉公司营业信托纠纷案在上海市杨浦区人民法院审理期间,原告主动撤诉,涉诉金额未披露;周惠嬿因认为公司违反信托合同提起营业信托纠纷诉讼,涉诉金额151.5万元,该案目前中止审理;王根宝诉公司营业信托纠纷案中,原告指控公司违反受托人义务,涉诉金额127.3万元,案件经中止后已恢复审理;李懋彬以公司未履行受托人义务为由提起营业信托纠纷诉讼,涉诉金额404.5万元,最终因原告决定不起诉而结案;郭美娟就两起营业信托纠纷起诉公司,均主张公司违反信托合同,涉诉金额分别为171万元和198.7万元,两案均以原告撤诉了结。
值得注意的是,自2020年以来,建元信托已发布大量诉讼进展公告,其中不乏自然人起诉公司的案例,案由多为原告认为公司违反受托人义务,且绝大多数案件以原告撤诉告终。例如,2022年7月23日,建元信托发布的《诉讼公告暨前期诉讼进展公告》中,一次性披露了48起涉及自然人信托产品投资者的诉讼,其中24起同样以原告撤诉告终。

2024年9月4日,建元信托也公布了4起涉及自然人的诉讼进展,其中3起撤诉,1起在一审判决后由原告提起上诉。

自然人起诉信托公司后大量撤诉,暴露个体维权困境:信托合同专业性强,投资者若未厘清“受托人仅承担谨慎管理责任”等条款边界,易因举证困难撤诉;部分人仍迷信“信托稳赚”,忽视“风险自担”约定,亏损后诉求难获支持;更有甚者购买产品时不留存合同、沟通记录等关键证据,纠纷时陷入被动。
财务数据显示,建元信托经营状况持续改善。2023年实现营业总收入3.3亿元,归母净利润0.4亿元;2024年实现营业收入3.1亿元,归母净利润0.5亿元,结束了自2018年起连续五年的亏损,实现连续两年盈利。不过,当前业绩较历史峰值仍有显著差距——2017年公司营业收入和归母净利润曾分别达到55.9亿元和36.7亿元。2025年第一季度,公司实现营业收入0.7亿元,同比增长55.7%;实现归母净利润0.3亿元,同比增长27.6%。