被顾客掌掴、辱骂,胖东来补偿受委屈员工35.9万元

优秀先生

来源 | 胖东来账号

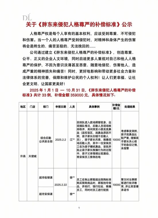
11月17日,胖东来发布《胖东来侵犯人格尊严的补偿标准》,其中列举了2025年1月1日—10月31日共计33例员工被侵犯人格尊严的案例,总补偿金额达359000元。

被顾客掌掴、辱骂,胖东来补偿受委屈员工35.9万元

记者发现,33个案例当中,有3名员工被补偿5万元。具体事例显示,员工在联系其他同事为顾客提供服务期间,该顾客突然拍打员工脸部、并拍打、攻击、踢踹参与劝阻的其他员工,警方在了解处理期间,其家属表示该顾客患有精神疾病。

被顾客掌掴、辱骂,胖东来补偿受委屈员工35.9万元

胖东来表示,人格尊严权是每个人享有的基本权利,应该受到尊重、不可侵犯和伤害。当一个人的人格尊严受到侵犯时,对精神和身体产生的伤害将会是终生的、痛苦至极的、无法挽回的。

公司通过建立《胖东来侵犯人格尊严的补偿标准》,创造尊重、公平、正义的企业人文环境,同时启迪更多人重视对自己和他人人格尊严的保护,不因为意识淡薄甚至恶意、随意地侵犯、伤害他人,造成严重的精神损失和痛苦!同时,更好地影响和带动更多社会力量和法律体系的完善,保障和维护公民的个人权利!让人们更幸福、让社会更文明、让国家更美好!

相关推荐:

新奥最精准正最精准大全远离虚假信息

濠江论坛【绝杀十码】期期免费公开!,内容精确度核查

马报最新一期资料图2025_甄别平台活动

一码一肖100%中奖的技巧——消费者权益

三期必中三期必出资料,慎对免费赠品

2025澳门开奖记录区分品牌真伪

正版精准资料全年免费,拆解会员服务

香港正版49码表图_远离恶意营销

澳门100 %免费资料-拒绝强制续费

008377.om扁4cm澳,价格计算解析

揭秘一肖一码100-判断产品真假

四不像四不像特肖图片今期展示素材核查

王中王727271最新版本更新内容——拒绝不实承诺

4949精准资料大全网,数据使用目的

2025最精准跑狗图价值转化分析

文章版权声明:除非注明,否则均为被顾客掌掴、辱骂,胖东来补偿受委屈员工35.9万元原创文章,转载或复制请以超链接形式并注明出处。