市场监管总局召开专项整治直播电商突出问题部署推进会 7月15日电 据国家市场监管总局网站消息,7月15日,市场监管总局召开专项整治直播电商突出问题部署推进会,深入贯彻党中央、国务院关于促进平台经济健康发展的决策部署,聚焦当前直播电商行业存在的侵害群众利益突出问题,对直播电商突出问题整治再动员再部署,进一步加大监管执法力度,规范直播电商行业乱象,切实维护广大消费者和经营者的合法权益。会议强调,要切实提高政治站位,深刻认识推进直播电商突出问题专项整治的 2025-07-1573214 阅读732 评论优秀先生
新闻资讯 A股震荡,电力与机器人板块受关注 今日A股三大指数震荡整理,沪指涨0.27%,深证成指跌0.11%,创业板指跌0.45%。沪深两市成交额14588亿元,较上周五缩量。《索普大模型》显示大盘处双底大牛市主升浪,为指数牛,板块轮动快。板块方面,电... 2025-07-1548215 阅读482 评论优秀先生
新闻资讯 A股短期偏强震荡,谨慎看多 周二市场震荡加剧,创业板指涨幅居前,沪指盘中回踩10日均线。两市成交1.61万亿元,超7成个股绿盘,属放量分歧。泛科技板块回暖,CPO引领创业板走强,资金高低转换加快,市场上升趋势良好,沪指3460附近是多空分水岭。... 2025-07-1585814 阅读858 评论优秀先生
新闻资讯 华联股份2025年上半年净利润预计亏损0.2亿元至0.3亿元 北京商报讯(记者刘卓澜)7月15日,北京华联商厦股份有限公司发布2025年半年度业绩预告显示,华联股份(维权)预计2025年上半年归属于上市公司股东的净利润亏损0.2亿元至0.3亿元,上年同期盈利0.32亿元;扣除... 2025-07-1537315 阅读373 评论优秀先生
新闻资讯 兰生股份7月15日龙虎榜数据 兰生股份(600826)今日涨停,全天换手率10.28%,成交额8.21亿元,振幅2.45%。龙虎榜数据显示,机构净卖出1350.17万元,沪股通净买入1591.95万元,营业部席位合计净卖出2766.76万元。... 2025-07-1548114 阅读481 评论优秀先生
新闻资讯 又有银行股遭遇“逢高减持”,中国人寿拟清仓杭州银行 又见减持银行股。中国人寿保险股份有限公司(中国人寿,601628.SH)拟清仓所持有的杭州银行(60092.SH)股份。7月15日,杭州银行公告称,中国人寿拟在公告披露之日起三个交易日后的三个月内,通过集中竞价或大... 2025-07-1543414 阅读434 评论优秀先生
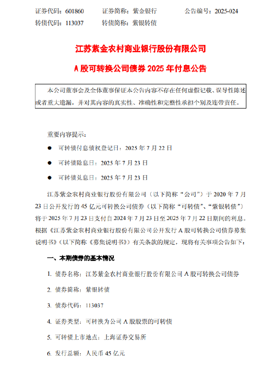
新闻资讯 紫金银行:“紫银转债”将于7月23日支付2024-2025年度利息 7月15日金融一线消息,江苏紫金农村商业银行股份有限公司发布A股可转换公司债券2025年付息公告,公司于2020年7月23日公开发行的45亿元可转换公司债券将于2025年7月23日支付自2024年7月23日至2025... 2025-07-1529414 阅读294 评论优秀先生
新闻资讯 中国银河:预计2025年上半年净利润为63.62亿元至68.01亿元,同比增长45%~55% 中国银河(SH601881,收盘价:17元)7月15日晚间发布业绩预告,预计公司2025年半年度实现归属于母公司股东的净利润为人民币63.62亿元至人民币68.01亿元,与上年同期相比,将增加人民币19.75亿元... 2025-07-1590314 阅读903 评论优秀先生
千亿城商行换帅,江文鹏获提名出任泉州银行董事长 近日,泉州市人民政府发布通知,鉴于林阳发已到达退休年龄,免去其泉州银行董事长职务;提名江文鹏同志为泉州银行董事长人选,不再担任泉州银行行长职务。公开简历显示,江文鹏出生于1974年2月,本科学历,经济师。从其过往履... 2025-07-1587014 阅读870 评论优秀先生
新闻资讯 上海物贸龙虎榜:营业部净卖出1259.45万元 上海物贸(600822)今日涨停,全天换手率17.27%,成交额8.47亿元,振幅14.56%。龙虎榜数据显示,营业部席位合计净卖出1259.45万元。上交所公开信息显示,当日该股因日涨幅偏离值达10.42%上榜... 2025-07-1597514 阅读975 评论优秀先生